全球范围内人畜共患病日益频繁,比如在全球范围内已发生过两次大规模的猴痘病毒(MPXV)疫情。新出现的毒株以及进一步变异的可能性,特别是那些能增强气溶胶传播能力的变异株,表明未来仍存在发生大流行的风险。近期的大流行凸显了早期识别和控制对于减缓疾病传播的至关重要性,需要易于使用且高度有效的诊断工具。CRISPR诊断技术虽具潜力,但其临床转化受限于高复杂性和低通量。传统的CRISPR诊断采用分步法,增加了操作复杂性和交叉污染风险,而现有的单管法CRISPR检测又因核酸扩增(NAA)和CRISPR反应间的相互干扰,导至灵敏度下降(通常比两步法低40倍)。
近日,中美多家高校、医院及企业机构合作在杂志Nature communications上发表了一篇题为“Thermally programmed one-pot CRISPR assay for on-site pandemic surveillance”的文章。作者介绍了一种热调控CRISPR增强(TRACE)检测法,能于单管中快速、灵敏地检测多个DNA目标。TRACE的检测限为2.5拷贝/测试,比传统的单管CRISPR检测法低40倍。应用于临床样本时,其在各种样本类型中的准确率高达 99.5%,能在十多分钟内检测出猴痘病毒。此外,TRACE 还能同时检测病原体和宿主基因,解决了当前CRISPR检测法缺乏内部对照的关键缺陷。因此,TRACE能够实现快速现场监测,促进CRISPR诊断从实验室到临床的转化。
图片来源:Nature communications
作者使用温度范围更广的Cas12b代替Cas12a,并利用RPA和Cas12b的最适温度差异,在一步反应中分离它们的活性。作者还设计了一个与gRNA间隔区互补的单链RNA(ssRNA),用来在扩增阶段减弱Cas12b活性,以提高检测的灵敏度。在37°C阶段,Cas12b的活性被ssRNA blocker抑制,使得RPA能够高效积累扩增产物而不被降解。随后在60°C阶段, ssRNA阻断剂与gRNA解离,Cas12b活性被激活,进行目标识别和切割反应。这种热调控策略使得TRACE的灵敏度显著提高,与两步RPA/Cas12a检测方法相当。
TRACE 测定法的技术原理
图片来源:Nature communications
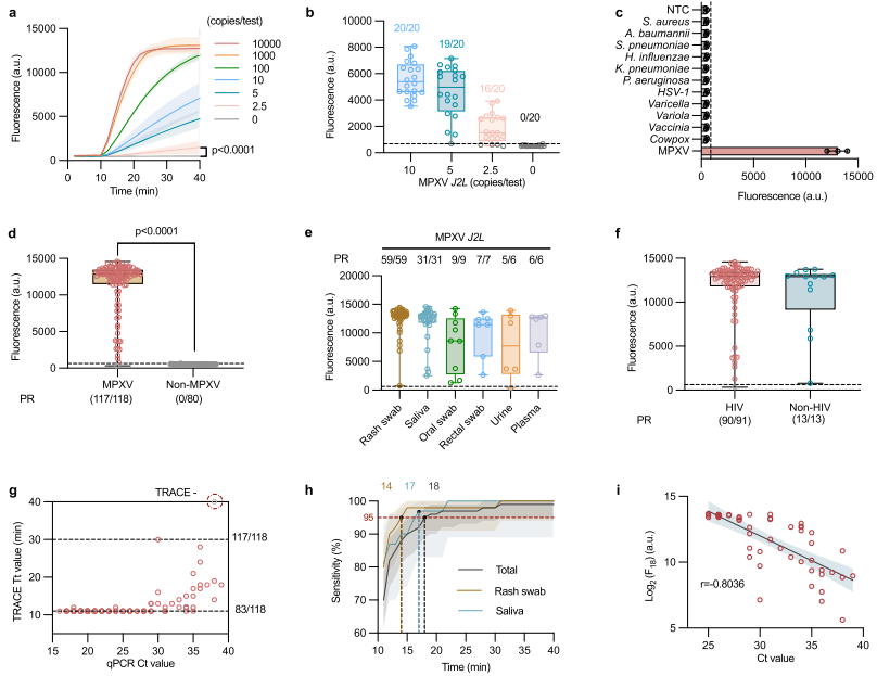
研究团队对TRACE进行了系统优化,最终确定了最佳ssRNA blocker的退火温度(约比Cas12b反应温度低15°C)、gRNA与ssRNA blocker的最佳比例(1:4)以及RNP浓度(400 nM)等参数,可产生最佳的信噪比。实验结果显示,37°C 10分钟+60°C 30分钟的TRACE实验方案,检测限(LoD)为 2.5拷贝/测试或每毫升病毒颗粒0.5个FFU(下图 a),线性范围为10-10000拷贝/测试。
在临床样本验证中,TRACE对118个qPCR阳性和80个阴性样本的结果显示,其灵敏度和特异性均为99%和100%,阳性预测值和阴性预测值分别为100%和 99%,且不受样本类型(如皮疹、唾液)或患者HIV感染状态的影响(下图 d-e)。进一步分析显示,18分钟的TRACE流程(37°C 10分钟和60°C 8分钟)即可准确识别阳性样本,且检测到的信号与qPCR结果具有显著相关性(下图 i )。
MPXV TRACE检测的分析和临床特点
图片来源:Nature communications
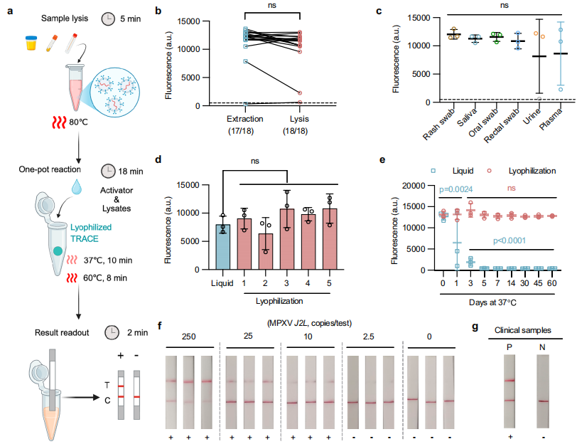
为了满足资源有限的门诊环境需求,研究团队开发了TRACE的便携式侧向层析(LFA)模式,将样本处理、分析和读出整合在一起,无需昂贵的设备,样本与裂解缓冲液混合后直接检测,并使用在常温下稳定的冻干TRACE试剂(图 a),25分钟内即可获得结果。该方案在与各种样本类型兼容,包括低病毒滴度的血浆和尿液样本,产生的信号强度和阳性率与相应样本的核酸分离物相当(图 b-c)。与qPCR相比,TRACE LFA在保持相当性能的同时,报告时间减少了约95分钟(25分钟 vs.120分钟)。
TRACE的LFA试验可用于MPXV护理点检测
图片来源:Nature communications
临床样本分析结果显示,TRACE荧光能够准确地对所有样本进行分类,总体敏感性和特异性均为100%; 而LFA法特异性为100%,但对3份Ct值大于33的MPXV阳性样本产生了假阴性结果(图 a)。对于CT值≥31的样本,其敏感性为86%,对于所有阳性样本的敏感性为95%。
为解决采样缺陷导至的假阴性风险,研究团队开发了双重检测(duplex TRACE)方法,通过在同一反应中同时检测宿主基因(RNase P)和病原体目标,实现了样本质量的内部监控。作者还开发了一种便携设备,便于在资源匮乏的环境中执行和分析TRACE 双通道检测(图 b-e)。23例临床样本中,使用qPCR系统和该设备检测到的TRACE双通道检测信号高度相似,产生了一致的分类结果(图 f-g),并且发现有一个样本存在样本质量问题。
使用便携式设备进行双重检测法检测
图片来源:Nature communications
作者开发了一种热调控CRISPR增强(TRACE)检测法,能在简化的单管格式中快速、灵敏地检测多个DNA目标。TRACE的检测限为2.5拷贝/测试,比传统的单管CRISPR检测法低40倍。应用于临床样本时,其在各种样本类型中的准确率高达99.5%,能在十多分钟内检测出猴痘病毒。在门诊环境中,即时检测TRACE检测法符合ASSURED标准,性能与qPCR相当,报告时间缩短了五倍。此外,TRACE还能同时检测病原体和宿主基因,解决了当前CRISPR检测法缺乏内部对照的关键缺陷,可用于识别样本采样的质量问题。因此,TRACE能够实现快速现场监测,促进CRISPR诊断从实验室到临床的转化。未来研究可进一步探索TRACE在更多病原体检测中的应用,并优化其长期稳定性以适应更广泛的部署场景。
本研究也存在一些局限性。首先,需要进一步的研究冻干TRACE试剂的在实际储存条件下的长期稳定性。未来的研究还应包括来自更多区域的MPXV,以评估TRACE检测方法在具有遗传多样性病毒株上的可靠性。其次,对TRACE检测方法的诊断性能评估还需在大型、独立的群体中进行验证。最后,便携式检测设备采用了简单的荧光检测模块,没有主动冷却系统,这限制了其在实际应用中的处理能力和实用性。