立即注册找回密码

QQ登录

只需一步,快速开始

微信登录

微信扫一扫,快速登录

搜索

突破CAR-T疗法瓶颈:无视IFN-γ,抗癌更持久、更强大

2025-11-16 13:43| 编辑: 沙糖桔| 查看: 1110| 评论: 0|来源: 小桔灯网|作者:净姐

摘要: 关注小桔灯网


内容概览

近日,国际顶尖期刊《科学》旗下权威医学期刊《科学·转化医学》发表了一项具有里程碑意义的CAR-T细胞疗法研究。该研究由麻省总医院癌症中心细胞免疫治疗项目Marcela V. Maus教授领衔,Stefanie R. Bailey博士Hana N. Takei博士作为共同第一作者,联合多个顶尖团队共同完成。

研究团队通过创新性地敲除CAR-T细胞中的干扰素-γ受体,成功打造出新一代“IFN-γ抵抗型”CAR-T细胞。这种细胞在白血病、淋巴瘤、胰腺癌及三阴性乳腺癌等多种小鼠模型中,均表现出更强的扩增能力、持久性和肿瘤清除效果,甚至能建立长期免疫记忆,有效防止肿瘤复发。



研究背景


嵌合抗原受体(CAR)T细胞已彻底改变了血液恶性肿瘤患者的治疗格局,近期更有多款CAR-T疗法获批用于治疗B细胞淋巴瘤、B细胞白血病和多发性骨髓瘤。然而,该领域面临的临床挑战之一是复发问题,其发生主要源于肿瘤的抗原逃逸或CAR-T细胞植入与持久性不足。干扰素-γ(IFN-γ)是一种主要由T细胞和自然杀伤(NK)细胞释放的促炎细胞因子,在癌症中扮演复杂且有时相互矛盾的角色。最近研究证明,在血液肿瘤模型中,嵌合抗原受体(CAR)T细胞产生IFN-γ并非其发挥疗效所必需;而在实体瘤细胞中,IFN-γ受体(IFN-γR)信号传导则有助于CAR T细胞的粘附和抗原特异性细胞毒性。


主要结果


1

敲除IFN-γ或IFN-γR可促进CD28 CAR-T细胞在体外的扩增



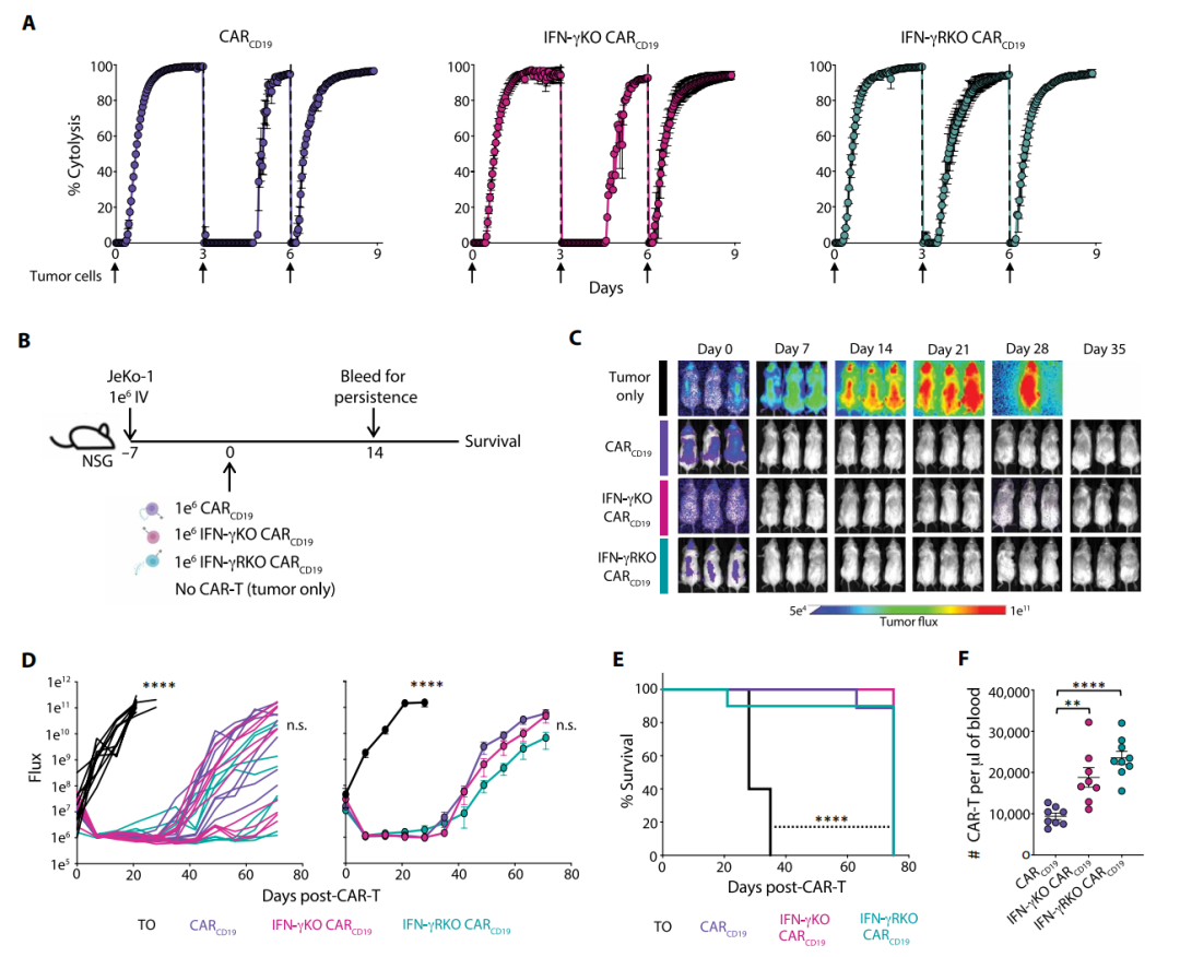
本文作者此前曾报道,在靶向CD19、携带CD28或4-1BB共刺激域的CAR-T细胞中,基因敲除IFN-γ能在不影响血液恶性肿瘤抗肿瘤疗效的同时,限制其潜在毒性[2]。此外,我们发现IFN-γ敲除(IFN-γKO)的CAR-T细胞在体外对CD19阳性的Nalm6白血病细胞系表现出更强的扩增能力,尤其是在携带CD28共刺激域的CAR-T细胞中。为更深入研究IFN-γ信号传导对这些过程的影响,我们利用CRISPR-Cas9技术构建了靶向CD19、携带CD28共刺激域,并敲除IFN-γ或IFN-γR的CAR-T细胞。构建体使得我们能够利用一系列CAR-T细胞来研究IFN-γ信号传导的各个方面,这些细胞包括:(i)能够产生并响应IFN-γ的(CAR,对照组);(ii)IFN-γ缺陷型,能够响应但不产生IFN-γ的(IFN-γKO CAR);以及(iii)IFN-γ抵抗型,能够产生但不响应IFN-γ的(IFN-γRKO CAR)。



IFN-γKO和IFN-γRKO CARCD19 T细胞的增强扩增具有抗原依赖性,因为在缺乏抗原或白细胞介素-2的条件下,这些细胞无法存活或扩增。为探究该效应是否普遍适用于各类CAR-T细胞,还是仅限于携带CD28共刺激域的类型,我们构建了靶向CD19、携带4-1BB共刺激域的IFN-γKO和IFN-γRKO CAR-T细胞(图G和H)。与CD28 CAR-T细胞相反,我们发现对于携带4-1BB共刺激域的CAR-T细胞,敲除IFN-γ或IFN-γR并不能增强其在应对肿瘤细胞时的扩增能力(图I)。这些数据表明,IFN-γ信号通路特异性抑制CD28 CAR-T细胞(而非4-1BB CAR-T细胞)的生长。



2

IFN-γKO与IFN-γRKO CARCD19 T细胞在维持抗血液肿瘤活性的同时,于体内展现出更强的持久性



在体外经历多次Nalm6细胞反复刺激后,IFN-γ及IFN-γR敲除的CARCD19 T细胞仍能保持与对照组无异的细胞毒性潜能(图A)。研究人员给携带套细胞淋巴瘤细胞系JeKo-1的NOD SCID gamma小鼠分别输注上述各组CAR-T细胞,并持续监测其肿瘤负荷、生存情况及CAR-T细胞的扩增(图B)。结果发现,尽管存在一定的供体间差异,但IFN-γKO和IFN-γRKO CARCD19 T细胞介导的抗肿瘤效果(图C和D)与小鼠生存率(图E)与对照组CARCD19 T细胞相当。

IFN-γ信号通路敲除对CD19 CAR-T细胞的体外分化及耗竭状态影响甚微。

敲除IFN-γ或IFN-γR可保护靶向CD19的CAR-T细胞免于细胞死亡。



3

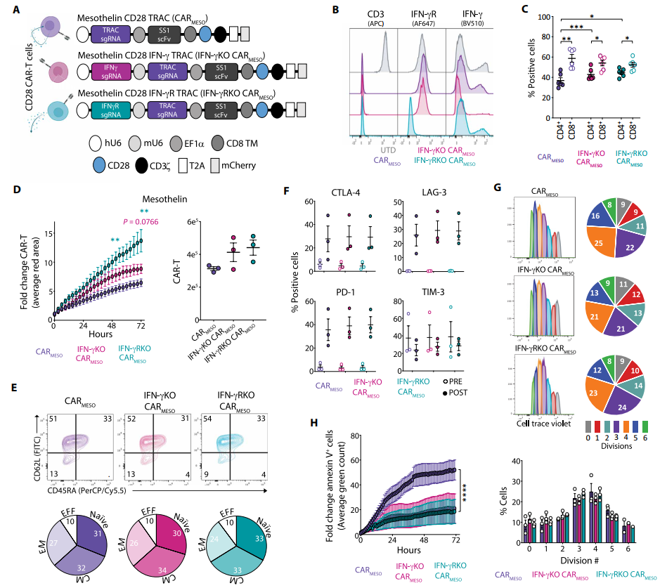
IFN-γ信号缺失可增强靶向间皮素的CD28 CAR-T细胞存活能力



与靶向CD19的CAR-T细胞类似,尽管在缺失IFN-γ或IFN-γR的CAR-T细胞中观察到CD4:CD8比率趋向更均衡的明显变化,但所有组别均表现出相似的激活状态和功能特征。活细胞成像分析和基于流式细胞术的微球计数均显示,IFN-γRKO CARMESO T细胞在接触间皮素抗原后表现出更强的扩增能力。当在体外用多种间皮素阳性的胰腺癌细胞系进行攻击时,与对照组CARMESO T细胞相比,IFN-γKO和IFN-γRKO CARMESO T细胞分别针对Capan-2或BxPC-3和Capan-2表现出更强的扩增。与靶向CD19的CAR-T细胞研究结果一致,IFN-γ信号的缺失并未导至CAR-T细胞在分化、免疫检查点蛋白表达或增殖能力方面出现差异。相反,抗原暴露后IFN-γ信号的缺失导至了CAR-T细胞凋亡性死亡的减少。这些数据共同表明,通过敲除IFN-γ,尤其是敲除IFN-γR来阻断IFN-γ信号传导,能够改善CAR-T细胞的存活,这一效果不受靶抗原特异性或表达靶抗原的细胞组织学类型的影响。



通过动物体内实验证明,虽然CAR-T细胞自身产生IFN-γ对于其抗肿瘤效力至关重要,但细胞本身响应IFN-γ的能力并非必需。


4

靶向EGFR的IFN-γRKO CAR-T细胞能够提供抵抗肿瘤再攻击的保护力



敲除IFN-γR能够产生具有长期抗肿瘤活性和生存优势的CAR-T细胞。此外,在对照CAR-T细胞失效的情况下,IFN-γRKO CAR-T细胞展现了抵御肿瘤再攻击的能力。这些数据表明,IFN-γ抵抗型CAR-T细胞在体内具有更强的扩增能力和记忆形成能力。

IFN-γRKO CAR-T细胞在三阴性乳腺癌同系模型中展现更强疗效与生存优势。



内容总结


在本研究中,作者发现IFN-γ会诱导带有CD28胞内信号域的CAR T细胞发生凋亡,而通过靶向IFN-γ或IFN-γR可以减轻这种凋亡。在血液恶性肿瘤中,敲除CAR T细胞的IFN-γR(IFN-γRKO)可在不影响疗效的情况下增强其持久性。在异种移植和同系实体瘤模型中,IFN-γR敲除的CAR T细胞表现出更强大的肿瘤控制能力、更长的生存期以及改善的T细胞记忆,从而能够保护小鼠免受肿瘤再次攻击。对荷瘤小鼠肿瘤浸润的IFN-γRKO CAR T细胞进行的RNA测序显示,肿瘤细胞的死亡增加。总的来说,这些数据表明,抑制IFN-γ信号传导可以增强基于CD28的CAR T细胞在液体和实体肿瘤中的扩增和抗肿瘤活性。



参考文献

向上滑动阅览

1.Bailey SR, Takei HN, Escobar G, Kann MC, Bouffard AA, Kienka T, Supper VM, Armstrong A, Salas-Benito D, Phillips MK, Birocchi F, Vatsa S, Silva H, Scarfò I, Wehrli M, Grauwet K, Darnell EP, Graham CE, Leick MB, Korell F, Berger TR, Maus MV. IFN-γ-resistant CD28 CAR T cells demonstrate increased survival, efficacy, and durability in multiple murine tumor models. Sci Transl Med. 2025 Jun 4;17(801):eadp8166. doi: 10.1126/scitranslmed.adp8166. Epub 2025 Jun 4. PMID: 40465687.

2.Bailey SR, Vatsa S, Larson RC, Bouffard AA, Scarfò I, Kann MC, Berger TR, Leick MB, Wehrli M, Schmidts A, Silva H, Lindell KA, Demato A, Gallagher KME, Frigault MJ, Maus MV. Blockade or Deletion of IFNγ Reduces Macrophage Activation without Compromising CAR T-cell Function in Hematologic Malignancies. Blood Cancer Discov. 2022 Mar 1;3(2):136-153. doi: 10.1158/2643-3230.BCD-21-0181. PMID: 35015685; PMCID: PMC9414118.



探秘微观,引领生命科技前沿!精准偶联,开启分子操作新时代;超敏检测,赋能临床检验新应用!杭州乐为生医科技有限公司,精心打造多款科研利器:

  • 寡核苷酸偶联试剂盒,实现蛋白分子超灵敏检测;也可用于蛋白蛋白偶联
  • 抗体定点修饰叠氮基团试剂盒,实现抗体修饰的精确把控;
  • 氨基修饰微球抗体偶联试剂盒,实现自主、简便DIY微球修饰抗体/蛋白;
  • 寡核苷酸纯化试剂盒,助力高纯度、高回收率短片段寡核苷酸纯化。


选择乐为生医产品,解锁科研新可能。




技术支持:13738087339

销售咨询:18611591243

欢迎扫描二维码添加微信或拨打电话咨询。

声明:
1、凡本网注明“来源:小桔灯网”的所有作品,均为本网合法拥有版权或有权使用的作品,转载需联系授权。
2、凡本网注明“来源:XXX(非小桔灯网)”的作品,均转载自其它媒体,转载目的在于传递更多信息,并不代表本网赞同其观点和对其真实性负责。其版权归原作者所有,如有侵权请联系删除。
3、所有再转载者需自行获得原作者授权并注明来源。

最新评论

关闭

官方推荐 上一条 /3 下一条

客服中心 搜索 洽谈合作
返回顶部