立即注册找回密码

QQ登录

只需一步,快速开始

微信登录

微信扫一扫,快速登录

搜索
小桔灯网 门户 资讯中心 注册标准 查看内容

别错过!参与基因检测和细胞治疗标准编制!

2025-11-12 09:21| 编辑: 沙糖桔| 查看: 1240| 评论: 0|来源: 小桔灯网

摘要: 诚挚邀请全国范围内的顶尖机构与企业,共同参与关键团体标准的编制工作

在基因检测与细胞治疗领域,技术日新月异,但标准的滞后却成为制约行业高质量发展的瓶颈。为破解这一难题,推动产业从“规模扩张”迈向“质量跃升”,主办方诚挚邀请全国范围内的顶尖机构与企业,共同参与关键团体标准的编制工作,携手开创行业标准化新纪元!

六大标准亮点概览

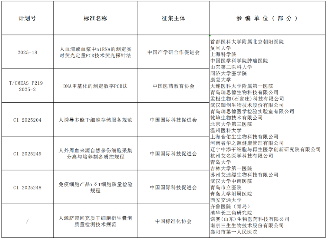
《人血清或血浆中miRNA的测定实时荧光定量PCR技术荧光探针法》

——为疾病的早期诊断与个性化治疗,

提供科学依据。


《DNA甲基化的测定数字PCR法》

——推动表观遗传学研究,

为疾病预防与治疗开辟新路径。


《人源脐带间充质干细胞衍生囊泡质量检测技术规范》

——促进再生医学研究与应用,

造福人类健康。


《人诱导多能干细胞存储服务规范》

——保障干细胞质量与安全,

促进细胞治疗产业健康发展。


《人外周血来源自然杀伤细胞采集分离与培养制备质控规程》

——提升自然杀伤细胞治疗的有效性与安全性。


《免疫细胞产品γδT细胞质量检验规程》

——确保γδT细胞产品质量,

推动免疫治疗发展。


02



参与标准编制,共享核心优势

提升行业话语权:掌握技术规则制定权,引领未来发展方向。

增强品牌影响力:与顶尖机构共同署名,提升企业公信力与市场认可度。

技术背书与竞争力:标准参编单位身份将成为技术实力最强证明,助力投标、融资、承担科研课题、申报政府项目、合作谈判及个人晋升助力加分。


03



   参编单位资格要求

(满足任一条件即可申请):

细分领域技术领先企业

具备核心技术专利或成熟产品

意向参与团体标准制定


04



报名方式:

发送《参编单位申请表》

邮箱:dpd668@163.com

或电话咨询:

戴老师 133-7085-6210(微信同号)。


扫描领取▸▸

《参编单位申请表》

声明:
1、凡本网注明“来源:小桔灯网”的所有作品,均为本网合法拥有版权或有权使用的作品,转载需联系授权。
2、凡本网注明“来源:XXX(非小桔灯网)”的作品,均转载自其它媒体,转载目的在于传递更多信息,并不代表本网赞同其观点和对其真实性负责。其版权归原作者所有,如有侵权请联系删除。
3、所有再转载者需自行获得原作者授权并注明来源。

最新评论

关闭

官方推荐 上一条 /3 下一条

客服中心 搜索 洽谈合作
返回顶部