立即注册找回密码

QQ登录

只需一步,快速开始

微信登录

微信扫一扫,快速登录

搜索

血浆Periaxin 作为周围神经脱髓鞘生物标志物的研究

2025-10-26 13:05| 编辑: 沙糖桔| 查看: 1441| 评论: 0|来源: 小桔灯网|作者:净姐

摘要: 乐为生医抗体偶联试剂,欢迎咨询!

前言


血浆 Periaxin 是周围神经脱髓鞘的生物标志物,2025年发表于《Brain》,该期刊为神经科学领域顶级期刊,聚焦神经科学基础与临床研究高质量成果。该文章围绕新的血液标志物 periaxin 展开研究,开发了基于 Simoa 技术的高灵敏度检测方法,证实 periaxin 仅由周围神经系统有髓鞘施万细胞表达,在中枢神经系统中几乎无表达;发现其血浆水平在 CIDP、GBS、CMT 等周围神经疾病中显著高于 MS 患者及健康对照,可区分周围与中枢神经疾病,还能鉴别 GBS 的 AIDP 与 AMAN 亚型;同时,periaxin 可监测 CIDP 疾病活动性(活动期水平更高、IVIg 治疗后下降),并能预测 CIDP 患者 1 年临床恶化,为周围神经脱髓鞘疾病的诊断、管理及预后评估提供可靠工具。


研究背景


Part.01


周围神经病变(如慢性炎症性脱髓鞘性多发性神经根神经病 CIDP、吉兰 - 巴雷综合征 GBS)的疾病进展评估和临床试验指导,亟需与疾病生物学密切相关、客观且灵敏的体液生物标志物,但目前缺乏临床可用的周围神经脱髓鞘可靠血液或脑脊液(CSF)生物标志物。现有诊断与监测手段(如神经学检查、基础脑脊液分析、电生理学检查、临床量表)为神经损伤的间接测量,与细胞病理学存在差距,且临床检查难以精准关联潜在病理和疾病活动性,可能导至过度治疗相关副作用或治疗不足引发的残疾加重。

periaxin 是一种蛋白质,主要在施万细胞(Schwann cells)中表达,这些细胞负责在周围神经系统中形成髓鞘。当周围神经发生脱髓鞘病变时,这种蛋白质可能会释放到血液中,因此可作为相关疾病(如某些周围神经病变)的检测指标。


主要内容


Part.02


01

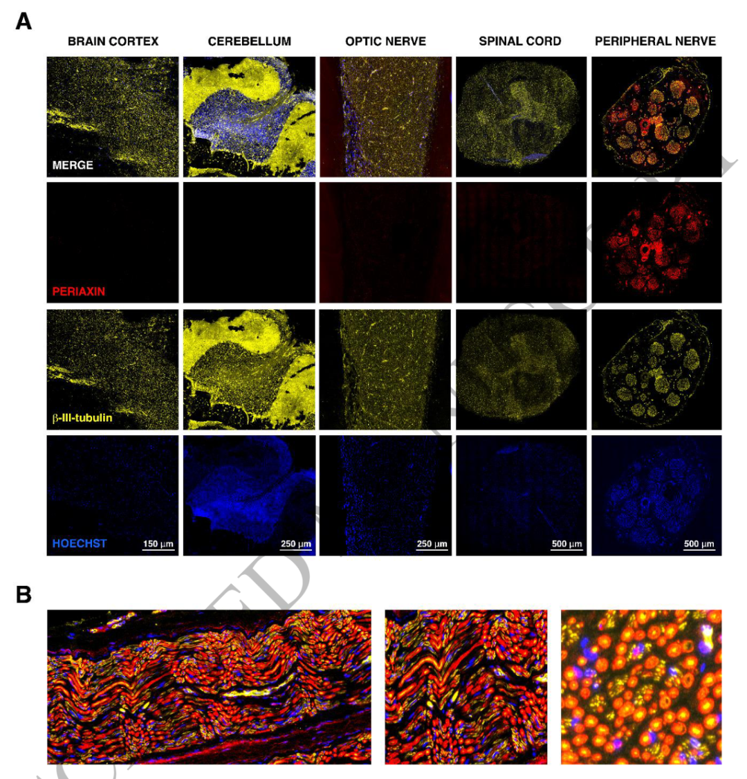
periaxin 蛋白在神经组织中的分布

对人类全神经轴神经系统组织进行的免疫组织化学检测显示,periaxin 蛋白在周围神经系统(PNS)中高表达,而在大脑皮层、小脑、视神经和脊髓中几乎无背景信号或完全不表达(图 1)。此外,periaxin 与轴突标志物 β- 微管蛋白(β-tubulin)无共表达,这一结果证实 periaxin 由有髓鞘施万细胞表达,而非轴突。



02

免疫介导脱髓鞘细胞模型中的 Periaxin(蛋白)

在补体介导的脱髓鞘细胞培养模型中,已获得 periaxin 蛋白释放的功能性证据。通过免疫细胞化学技术和共聚焦成像,从形态学上证实了髓鞘碎片的存在;量化结果显示,4 小时时髓鞘碎片占比为 15%,48 小时时升至 30%。

在抗体和补体介导的脱髓鞘发生后,于 48 小时检测发现,体外培养上清液中的 periaxin 水平(8275.5±155.6 pg/ml,均值 ± 标准差)显著高于轴突损伤组(3803.0±727.0 pg/ml,非配对 t 检验,P=0.003)和对照组(728.8±161.8 pg/ml,P=0.0009)。



03

CIDP 中的 Periaxin 蛋白(研究结果)


在慢性炎症性脱髓鞘性多发性神经根神经病(CIDP)患者中,发现队列的血浆 Periaxin 峰值水平中位数为 239.7 pg/ml(四分位距 [IQR]:低于检测限–1286 pg/ml),验证队列的血浆 Periaxin 峰值水平中位数为 261.2 pg/ml(四分位距 [IQR]:14.1–920 pg/ml)。

相比之下,多发性硬化症(MS)患者和健康对照者的 Periaxin 水平显著更低:MS 患者为 19 pg/ml(四分位距 [IQR]:低于检测限–174 pg/ml),健康对照者为 14.6 pg/ml(四分位距 [IQR]:低于检测限–126.9 pg/ml)。统计学分析显示,CIDP 患者的 Periaxin 水平显著高于 MS 患者(P<0.0001)和健康对照者(P<0.0001),各组间的对比情况如下图  所示。



总结



Simoa 技术解决了传统方法无法检测血液中低浓度 Periaxin 的问题,成功量化 GBS 等患者血液中此前无法检测的 Periaxin,且检测重复性良好(稀释线性、加标回收率符合要求),为新血液标志物在脑疾病相关周围神经病变中的应用提供技术支撑


参考文献:

Bellanti R, Keh RYS, Keddie S, Chou MKL, Misheva M, Smyth D, Baskozos G, Moodley K, Hart MS, Davies A, Reilly MM, Rinaldi S, Lunn MP. Plasma periaxin is a biomarker of peripheral nerve demyelination. Brain. 2025 Jun 23:awaf234. doi: 10.1093/brain/awaf234. Epub ahead of print. PMID: 40581376.


探秘微观,引领生命科技前沿!精准偶联,开启分子操作新时代;超敏检测,赋能临床检验新应用!杭州乐为生医科技有限公司,精心打造多款科研利器:

  • 寡核苷酸偶联试剂盒,实现蛋白分子超灵敏检测;也可用于蛋白蛋白偶联
  • 抗体定点修饰叠氮基团试剂盒,实现抗体修饰的精确把控;
  • 氨基修饰微球抗体偶联试剂盒,实现自主、简便DIY微球修饰抗体/蛋白;
  • 寡核苷酸纯化试剂盒,助力高纯度、高回收率短片段寡核苷酸纯化。

选择乐为生医产品,解锁科研新可能。





技术支持:13738087339

销售咨询:18611591243

欢迎扫描二维码添加微信或拨打电话咨询。

本站转载文章观点仅代表原作者,如有侵权请联系删除!




声明:
1、凡本网注明“来源:小桔灯网”的所有作品,均为本网合法拥有版权或有权使用的作品,转载需联系授权。
2、凡本网注明“来源:XXX(非小桔灯网)”的作品,均转载自其它媒体,转载目的在于传递更多信息,并不代表本网赞同其观点和对其真实性负责。其版权归原作者所有,如有侵权请联系删除。
3、所有再转载者需自行获得原作者授权并注明来源。

最新评论

关闭

官方推荐 上一条 /3 下一条

客服中心 搜索 洽谈合作
返回顶部