立即注册找回密码

QQ登录

只需一步,快速开始

微信登录

微信扫一扫,快速登录

搜索
小桔灯网 门户 资讯中心 检验杂谈 查看内容

【综述】肠道菌群标志物在病毒感染性肝病诊治中的价值

2025-10-19 08:57| 发布者: 沙糖桔| 查看: 1984| 评论: 0|原作者: 检验科空间

摘要: 未来需深入探究肠道菌群在病毒性肝炎发病机制中的分子靶点,明确不同病毒类型肝炎与菌群相互作用的特异性。



文章来源:中华检验医学杂志, 2025, 48(4): 532-537.

作者:于建秀 宣世海 吴李培 李红红 吴健




摘要

病毒性肝炎及相关肝病是全球最重要的医疗保健问题之一。病毒性肝炎不仅直接影响肝脏功能,还通过肠肝轴与肠道菌群产生相互作用。肠道菌群失衡可能与病毒性肝炎及相关肝病的发生、发展和预后有关。对肠道菌群的检测和分析有助于更全面地了解病毒性肝炎及相关肝病患者的健康状况,为疾病的早期诊断提供依据。肠道菌群紊乱的恢复可能有助于减轻肝脏炎症、改善肝功能,通过粪便微生物群移植、益生菌及益生元等手段调节肠道菌群可能是治疗病毒性肝炎及相关肝病的新策略。本文通过分析肠道菌群在病毒性肝炎及相关肝病中的最新研究进展,为病毒性肝炎及相关肝病的诊断和治疗提供新手段。



病毒性肝炎由甲型肝炎病毒(hepatitis A virus,HAV)、乙型肝炎病毒(hepatitis B virus,HBV)、丙型肝炎病毒(hepatitis C virus,HCV)、丁型肝炎病毒(hepatitis D virus,HDV)和戊型肝炎病毒(hepatitis E virus,HEV)引起,是全球重大医疗负担 [ 1 ] 。尽管近年来诊疗有所进步,但在诊断技术、标准和治疗靶点上仍有不足。肠道菌群通过肠-肝轴与肝脏疾病密切相关。肠道中的营养物质、细菌代谢产物及有害物质可通过门静脉进入肝脏,而肝脏则将胆汁酸等物质输送至肠腔,调节肠道菌群。近年来,研究方法如16S RNA测序、宏基因组学、代谢组学等研究的发展,为深入理解肠道菌群与病毒性肝炎的关系提供了新视角。研究表明,肠道菌群失调与病毒性肝炎、肝硬化和肝细胞癌的发生发展密切相关 [ 2 ] 。病毒性肝炎及相关肝病可破坏肠道屏障功能,导至菌群失衡,进而影响肠-肝轴功能,加剧炎症和纤维化,加重肝脏损伤。除传统抗病毒和免疫调节治疗外,通过粪便微生物群移植(fecal microbiota transplantation,FMT)、益生菌和特定饮食调节肠道菌群,已成为辅助治疗病毒性肝炎及相关肝病的新策略。本综述总结了肠道菌群在病毒性肝炎及相关肝病发生、发展、诊断和发病机制中的作用,并探讨了恢复肠道菌群的治疗手段对疾病进展的影响,为病毒性肝炎的诊治提供新思路。



一、病毒性肝炎与肠道菌群


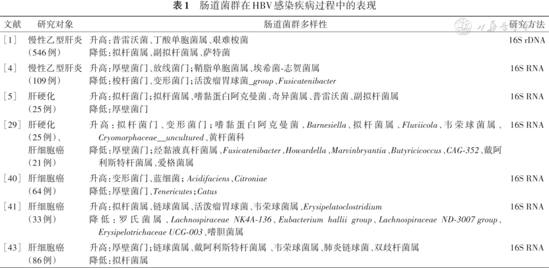
1. HBV感染与肠道菌群:HBV感染可引发一系列肝脏疾病,从急慢性肝炎逐渐发展为肝纤维化、肝硬化和肝细胞癌。目前,HBV抗病毒治疗的理想目标是实现功能性治愈,即持续抑制HBV DNA和清除血清乙型肝炎表面抗原(hepatitis B surface antigens,HBsAg),但这一目标仍难以实现 [ 3 ] 。肠道菌群在HBV感染过程中可能对病毒清除和疾病进展起重要作用。研究表明,HBV感染患者的肠道菌群多样性和结构发生显著变化,且与疾病进展相关。16S RNA分析显示,慢性乙型肝炎(chronic hepatitis B,CHB)患者肠道中厚壁菌门( Firmicutes,F)丰度增加,拟杆菌门( Bacteroidetes,B)丰度减少,F/B比率高于健康对照组 [ 4 ] ,但也有研究显示F/B比率低于健康对照组 [ 5 ] ,可能与地域和饮食差异有关。瘤胃球菌和嗜黏蛋白阿克曼菌是区分CHB免疫耐受组与活性组的关键菌种 [ 6 ] 。受试者工作特征曲线分析提示 Butyricimonas等可作为预测病毒性肝炎发展风险的微生物标志物[曲线下面积(area under curve,AUC)>0.700] [ 1 ] 。HBV相关肝病患者的肠道菌群与天冬氨酸转氨酶、总胆红素等指标相关,抗病毒治疗可纠正菌群失调 [ 7 ] 。研究还发现,经黏液真杆菌属等丰度与HBV-慢加急性肝衰竭的凝血障碍和黄疸呈负相关,表明细菌丰度与肝衰竭严重程度负相关 [ 8 ] 。HBV相关肝病患者肠道菌群有益菌减少、致病菌增加,地域饮食影响显著,需多中心长期研究。


脂多糖处理的HBV小鼠模型中,肠道菌群失调引发内毒素血症,诱导Kupffer细胞产生白介素-10,增强T细胞抑制,促进HBV持久性 [ 9 ] 。CHB组分离出的波尔特肠道梭状菌可产生乙醇,有助于肝病进展 [ 10 ] 。瘤胃球菌通过胆盐水解酶解离胆汁酸促进免疫耐受,而嗜黏蛋白阿克曼菌可抵消此作用,二者对CHB进展影响相反 [ 6 ] 。肠道菌群耗竭损害抗HBV体液和细胞免疫,延迟HBV抗原清除 [ 11 ] 。肠道菌群通过调节细菌易位、BA代谢、肠道屏障及免疫反应参与HBV感染发病机制。


目前靶向肠道菌群已成为病毒性肝炎及并发症的新型疗法。FMT治疗20例CHB患者后,肠道菌群多样性改善,氨基酸代谢恢复 [ 12 ] 。FMT诱导18例HBeAg阳性患者长期抗病毒治疗后HBeAg清除 [ 13 ] 。印度的研究证实FMT对HBeAg清除和病毒抑制安全有效 [ 14 ] 。广谱抗菌药物耗竭BALB/c小鼠肠道菌群延长HBV感染,FMT无法逆转长期感染 [ 15 ] 。益生菌增强肠道稳态和肝内CD4 +T免疫反应,促进HBsAg下降并抑制HBV复制 [ 3 ] 。目前关于肠道菌群与乙型HBV相关肝病的研究存在一些局限性。未来仍需大规模多中心随机对照试验,探索肠道菌群在HBV感染中的作用。


2. HCV感染与肠道菌群:HCV是一种嗜肝RNA病毒,可引起急/慢性肝炎、肝硬化及肝细胞癌 [ 16 ] 。WHO计划2030年将HCV新发感染率降至35万例,死亡率降至14万例。86例HCV感染者中普雷沃菌属等10个分类群的丰度显著高于HC组,而 Dorea 等11个属减少 [ 1 ] 。抗病毒治疗12周后,HCV感染者红蝽菌科等增加,摩根菌科等减少 [ 17 ] 。HCV感染会导至肠道菌群的多样性和组成发生变化,这种变化与肠-肝轴的失调有关。


抗病毒治疗的目标是清除HCV,减轻HCV相关肝损伤,进而获得治愈。直接抗病毒药物(direct-acting antiviral agents,DAA)治疗72周后,50例HCV患者肠道菌群多样性恢复,短链脂肪酸产生菌富集,脂多糖结合蛋白水平下降 [ 18 ] 。42例HCV患者DAA治疗12周后菌群数量不同,但整体组成无显著变化,提示CHC与菌群失调的复杂关联 [ 17 ] 。德国的一项研究发现65例CHC患者根除HCV后,无肝硬化者菌群多样性增加 [ 19 ] 。而研究显示60例CHC患者治疗后,肝硬化与非肝硬化者菌群多样性无差异 [ 20 ] 。结果差异可能与种族、饮食等因素有关。HCV感染者服用热处理的粪肠球菌菌株FK-23 9个月后,患者血清中AST水平降低且无不良副作用 [ 21 ] 。此外,特定噬菌体也可纠正HCV感染者肠道菌群失调 [ 22 ] 。这些研究表明DAA、益生菌或噬菌体可能是治疗HCV感染及相关并发症的新策略。


3. HEV感染与肠道菌群:急性戊型肝炎(acute hepatitis E,AHE)由HEV感染引起,是全球急性散发性病毒性肝炎的重要病因之一。33例AHE患者肠道中变形菌门、 γ-变形菌门和肠杆菌科的丰度明显高于HC组 [ 23 ] 。该团队研究发现HEV感染者肠道乳酸菌科与国际标准化比值、肝性脑病负相关;γ-变形菌门与国际标准化比值、肝性脑病正相关 [ 24 ] 。HEV是急性肝衰竭最常见的诱因之一 [ 25 ] 。与AHE组相比,HEV急性肝衰竭组的 γ-变形菌门等丰度升高,厚壁菌门等丰度降低 [ 24 ] 。γ-变形菌门的丰度与血清丙氨酸氨基转移酶和总胆红素水平呈正相关,并可用于区分AHE与健康对照组(AUC=0.850)以及预测AHE严重程度(AUC=0.890) [ 23 ] 。肠道菌群紊乱与HEV感染严重程度相关,或为治疗提供新方向。


4. 其他病毒性肝炎与肠道菌群:HAV是一种急性自限性疾病,肠道菌群在HAV感染中的研究较少。16S rRNA分析显示,HIV感染者感染HAV后变形菌门减少,双歧杆菌和拟杆菌属富集,这种失调在临床症状恢复后仍持续很长时间 [ 26 ] 。目前仍缺乏HDV感染与肠道菌群的相关研究,主要由于HDV依赖HBV复制,导至数据获取困难 [ 1 ] 


HAV和HEV主要通过粪-口途径传播,污染水源和食物是关键;HBV和HDV主要通过血液、母婴和性传播;HCV主要通过血液和性接触传播。HAV和HEV为急性肝炎,通常不慢性化。HBV和HCV易慢性化,可进展为肝硬化和肝细胞癌。肠道菌群失调与肝硬化和肝细胞癌的发生发展密切相关。在病毒性肝炎相关肝硬化或肝细胞癌中,肠道菌群的具体组成和变化可能存在差异。



二、病毒性肝炎相关肝硬化与肠道菌群


我国85%的肝硬化由HBV感染引起,表现为肝细胞变性、纤维化和结节再生,发病率和死亡率较高 [ 27 ] 。研究发现,肝硬化患者肠道菌群物种丰度降低,变形菌门等特定菌群富集,而厚壁菌门等减少 [ 28 ] 。分析中国4个粪便数据集发现,高比例的B/F和高丰度的变形菌门可促进炎症发展,加速HBV相关肝病进展 [ 29 ] 。肝硬化患者有害肠道菌群丰度与内毒素、促炎细胞因子水平直接相关 [ 30 ] 。HCV-肝硬化患者拟杆菌属,经黏液真杆菌属和链球菌属丰度升高,与 丙氨酸氨基转移酶、白蛋白和白细胞相关 [ 31 ] 。肝硬化患者肠道菌群紊乱,有益菌减少,有害菌增多,与炎症及器官衰竭相关,需深入研究其诊断价值( 表1 )。


肠道菌群在肝硬化发病机制中扮演关键角色。肝硬化患者肠道菌群平衡破坏,细菌过度生长和肠壁通透性增加,导至病理性细菌易位和内毒素摄取增多。Meta分析显示,产内毒素的细菌在肝硬化患者中增加,与肠黏膜屏障功能受损有关 [ 32 ] 。研究发现肝硬化患者乳酸杆菌等菌群丰度升高,促进二胺氧化酶释放,导至血液二胺氧化酶水平上升 [ 28 ] 。肠道菌群紊乱不仅影响肝脏炎症和纤维化,还通过肠-肝轴影响全身代谢和免疫反应。持续病毒学反应后HCV感染者升结肠中6个短链脂肪酸产生菌属减少,与肝纤维化程度及血清标志物负相关 [ 33 ] 。肠道菌群紊乱通过肠-肝轴影响肝硬化进展,调节菌群或可改善预后,为治疗提供新方向。


针对肝硬化患者的肠道菌群紊乱问题,多种治疗方法已展现出良好效果。160例乙型病毒性肝炎肝硬化患者补充副干酪乳杆菌 N1115后,肠道菌群改善,肝功能及炎症指标好转 [ 34 ] 。嗜黏蛋白阿克曼菌可缓解肝纤维化和认知障碍,恢复相关功能,具治疗潜力 [ 35 ] 。FMT胶囊增加肝硬化患者短链脂肪酸产生菌,改善认知功能,与肝性脑病评分正相关 [ 36 ] 。然而,在失代偿性肝硬化患者中,FMT的治疗效果可能因免疫状态缺陷而降低 [ 37 ] 。Yaq-001工程碳珠降低肠道通透性,改善微生物代谢,减轻肝损伤和纤维化,临床试验安全 [ 38 ] 。益生菌、FMT和工程碳珠通    过不同的机制改善肠道菌群紊乱,为肝硬化患者的治疗提供了新思路。



三、病毒性肝炎相关肝细胞癌与肠道菌群


肝细胞癌是全球癌症死亡的第4大原因,主要由HBV和HCV等引起,其中HBV感染是主要病因 [ 39 ] 。研究表明,与健康对照组相比,乙肝相关性肝细胞癌患者的肠道微生物多样性显著降低,组成和丰度也发生变化 [ 40 , 41 ] 。肝细胞癌患者肠道中蓝细菌、变形菌门等丰度较高,而厚壁菌门等丰度较低 [ 40 ] 。病毒性肝炎相关肝细胞癌中,普拉梭菌等丰度显著升高;非病毒性肝炎相关肝细胞癌中,拟杆菌属等丰度显著升高 [ 41 ] 。变形菌门在肝细胞癌患者肠道中的丰度增加,有益菌如乳酸杆菌、双歧杆菌丰度降低,而致病菌如埃希菌-志贺菌丰度增加 [ 42 ] 。术后早期复发组戴阿利斯特杆菌等丰度高于无复发组 [ 43 ] ,拟杆菌属是复发组和非复发组间差异最明显的属之一 [ 44 ] 。机器学习对病毒性肝炎和非病毒性肝炎相关肝细胞癌的分类具有高诊断准确性,AUC达0.940 [ 41 ] 。这些发现为探索肠道菌群与肝细胞癌发生发展的关系提供了新线索,有助于为肝细胞癌患者提供更精准的治疗方案( 表1 )。


近年来,肠道菌群失调在肝细胞癌发病机制中起关键作用,主要通过肠漏和细菌易位影响。病毒性肝炎引起的肝细胞癌患者肠道中,产生短链脂肪酸的细菌显著增加 [ 41 ] 。肝细胞癌小鼠中产乙酸盐的罗伊乳杆菌下调,补充乙酸盐可抑制白介素17A产生 [ 45 ] 。肝细胞癌小鼠肠道产丙酸、丁酸的微生物群减少,增加肠黏膜通透性,升高脂多糖水平,激活Toll 样受体 4/核因子κB通路,促进白介素6、基质金属蛋白酶2等因子表达,导至肝脏炎症和氧化损伤 [ 46 ] 。肠道微生物衍生的乙酸可能为肿瘤生长提供能量,促进肝细胞癌复发 [ 43 ] 。多形拟杆菌衍生的乙酸对肝癌细胞有抑制作用,可增强T细胞介导的肿瘤细胞杀伤 [ 44 ] 。这些研究表明肠道菌群、肠道渗漏、代谢产物、信号通路和免疫反应共同推动肝细胞癌发展。


乳酸杆菌、双歧杆菌等益生菌可稳定肠道菌群,增强屏障功能,减轻致癌毒性,影响肝癌发生发展 [ 47 ] 。研究表明,特定乳酸菌如短促生乳杆菌SR52-2和德氏乳杆菌 Q80具有抗病毒特性,有助于改善肝癌患者胃肠道健康 [ 42 ] 。饮食如间歇性禁食可改善非酒精性脂肪性肝炎和纤维化,减弱肝细胞癌发展 [ 48 ] 。此外,携带肿瘤坏死因子相关凋亡诱导配体基因的噬菌体颗粒能选择性递送基因至肝细胞癌细胞,诱导凋亡,成为肝细胞癌靶向基因治疗的候选者 [ 49 ] 。尽管研究取得进展,但仍需更多临床试验验证长期安全性和有效性。



四、结论与展望


肠道菌群检测方法包括传统培养法和分子生物学技术(如聚合酶链反应、16S rDNA测序),后者能更全面分析菌群组成。技术进步使肠道菌群检测更普及,助力疾病早期诊断和个性化治疗。病毒性肝炎与肠道菌群密切相关,菌群失衡可影响肝脏功能,加重病情。研究发现,病毒性肝炎患者肠道菌群多样性降低,有益菌减少,有害菌增多,且这些变化随肝炎阶段而异,提示肠道菌群可作为潜在生物标志物。益生菌、FMT和饮食干预等菌群调节措施在改善肝炎症状和肝功能方面展现出潜力,未来有望为治疗提供新选择。


未来需深入探究肠道菌群在病毒性肝炎发病机制中的分子靶点,明确不同病毒类型肝炎与菌群相互作用的特异性。基于菌群特征的精准诊断工具和个性化治疗方案有望被开发。同时,需优化益生菌、益生元等使用策略,探索新型菌群移植方法,为病毒性肝炎的综合防治提供更有效途径,改善患者预后和生活质量。

参考文献(略)





声明:
1、凡本网注明“来源:小桔灯网”的所有作品,均为本网合法拥有版权或有权使用的作品,转载需联系授权。
2、凡本网注明“来源:XXX(非小桔灯网)”的作品,均转载自其它媒体,转载目的在于传递更多信息,并不代表本网赞同其观点和对其真实性负责。其版权归原作者所有,如有侵权请联系删除。
3、所有再转载者需自行获得原作者授权并注明来源。

最新评论

关闭

官方推荐 上一条 /3 下一条

客服中心 搜索 洽谈合作
返回顶部