立即注册找回密码

QQ登录

只需一步,快速开始

微信登录

微信扫一扫,快速登录

搜索
小桔灯网 门户 资讯中心 企业动态 查看内容

上市械企,注销10亿产业基金

2025-10-13 16:26| 编辑: 鹏哥| 查看: 181| 评论: 0|来源: IVD资讯整理自安旭公告

摘要: 此次注销被视为公司优化资源配置、审慎控制投资风险的主动举措。

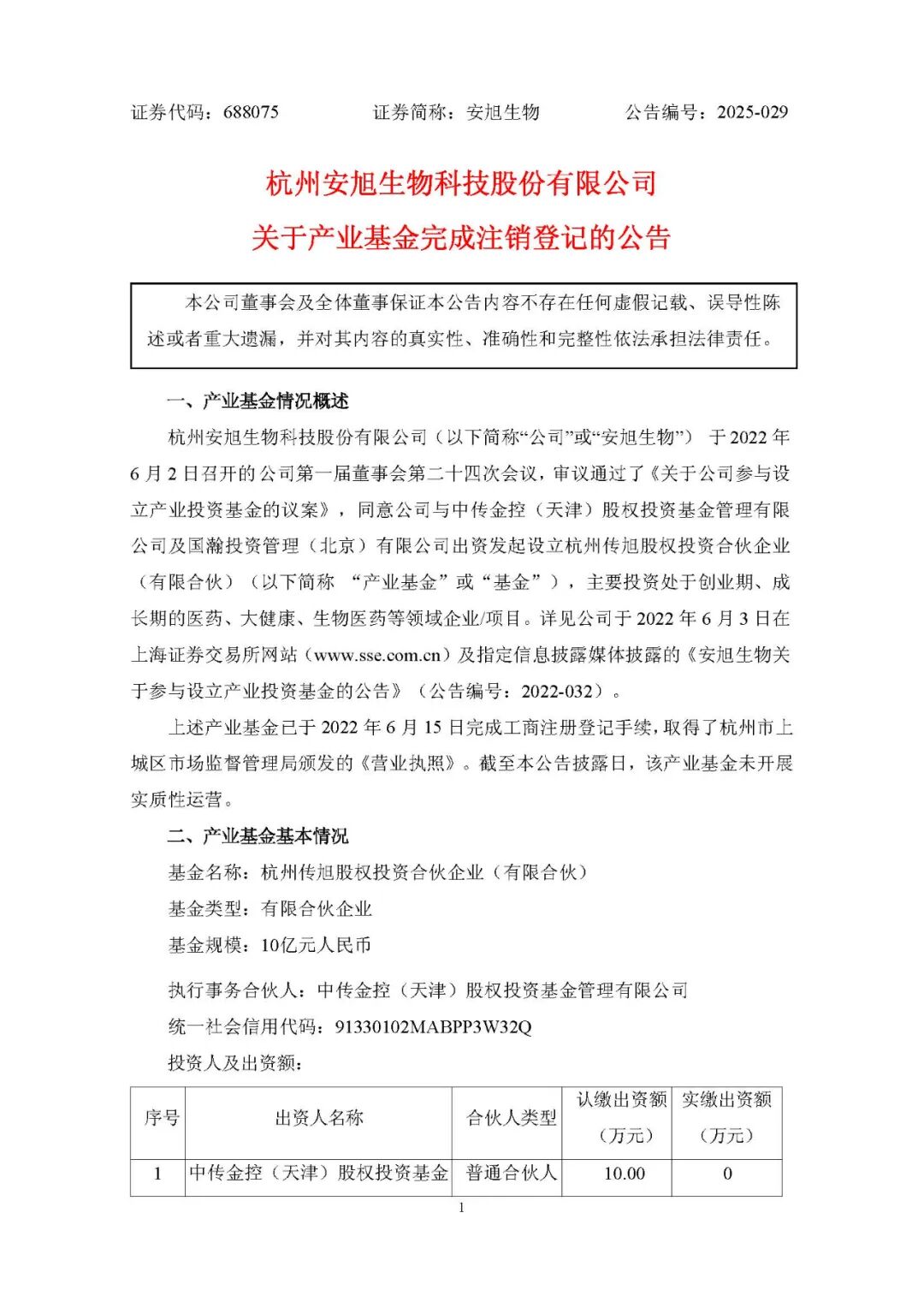
10月11日 ,安旭生物发布公告,其于2022年参与设立的规模达10亿元的产业投资基金——杭州传旭股权投资合伙企业(有限合伙),已于近日完成工商注销登记。该基金自成立以来未曾开展实质性运营,此次注销被视为公司优化资源配置、审慎控制投资风险的主动举措。


图片
图片


根据公告内容,该产业基金由安旭生物与中传金控(天津)股权投资基金管理有限公司、国瀚投资管理(北京)有限公司共同发起设立,安旭生物作为有限合伙人原认缴出资5亿元。但基金设立三年多以来,所有合伙人均未实缴出资,基金也始终未进入实质性投资阶段。


对于注销原因,安旭生物在公告中明确表示,是为“降低投资风险及管理成本,优化资源配置,提高资金使用效率”。经各合伙人协商一致,决定提前终止并注销该基金。


公司强调,本次注销产业基金事项不构成关联交易或重大资产重组,也未对公司财务状况、生产经营及后续发展产生实质性影响。这一决定反映出公司在投资管理上的审慎态度,以及在当前市场环境下,对资金使用效率与主业聚焦的重视。

声明:
1、凡本网注明“来源:小桔灯网”的所有作品,均为本网合法拥有版权或有权使用的作品,转载需联系授权。
2、凡本网注明“来源:XXX(非小桔灯网)”的作品,均转载自其它媒体,转载目的在于传递更多信息,并不代表本网赞同其观点和对其真实性负责。其版权归原作者所有,如有侵权请联系删除。
3、所有再转载者需自行获得原作者授权并注明来源。

最新评论

关闭

官方推荐 上一条 /3 下一条

客服中心 搜索 官方QQ群 洽谈合作
返回顶部