立即注册找回密码

QQ登录

只需一步,快速开始

微信登录

微信扫一扫,快速登录

搜索

突破肝癌早筛困境!代谢组学液体活检助力早期肝癌精准识别

2025-10-2 09:06| 编辑: 沙糖桔| 查看: 2041| 评论: 0|来源: 小桔灯网 | 作者: 净姐

摘要: 发表于《JHEP Reports》的一项跨国多中心研究

www.lewinbio.com


文章亮点

近日,发表于《JHEP Reports》的一项跨国多中心研究,通过对来自美国、德国、西班牙和中国的 654 名患者、801 份生物样本进行深入分析,在肝癌代谢机制研究与早期诊断技术研发领域取得重大突破 —— 血清代谢组学不仅能精准捕捉肝癌发生发展过程中的代谢异常,还能构建高准确性的早期肝癌检测模型,同时发现了多个具有临床潜力的化学预防靶点。





主要内容

肝癌的死亡率和发病率正持续上升。其最常见的类型是肝细胞癌(HCC),约占 90%,通常发生在患有慢性肝病(CLD)的患者身上,尤其是在肝硬化的情况下。这一逐步发展的过程主要是由慢性炎症引起的。失调的细胞代谢是癌症的一个标志,而肝脏作为人类主要的代谢器官发挥功能。循环代谢物此前已被确定可用于区分肝细胞癌患者和对照组;然而,相关研究队列规模较小,且 / 或仅限于脂肪肝疾病的情况。研究团队提出假设:血清代谢组图谱可直接反映肝癌的发生起始过程,进而为早期诊断提供生物标志物、为化学预防挖掘可干预靶点。


关键结果

1

血清代谢物动态变化:精准标记肝癌发展各阶段

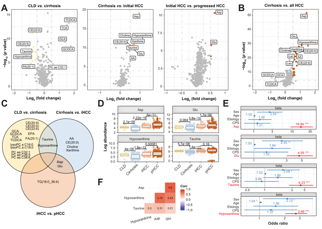
研究将美国与德国的血清样本整合为 “血清代谢组识别队列”(406 例),按疾病进展分为慢性肝病(CLD,31 例)、肝硬化(149 例)、早期肝癌(单个病灶≤3cm,61 例)、进展期肝癌(多发灶或单个病灶>3cm,165 例)四组。

通过对 623 种代谢物的分析,发现:

关键代谢物异常:天冬氨酸(Asp)、谷氨酸(Glu)、牛磺酸(Taurine)、次黄嘌呤(Hypoxanthine)在四组中呈现显著差异,且不受性别、年龄、肝病病因(如酒精性、病毒性、NASH)影响。例如,天冬氨酸和谷氨酸在 “肝硬化 - 早期肝癌”“早期肝癌 - 进展期肝癌” 两个关键节点持续升高,次黄嘌呤和牛磺酸则在 “慢性肝病 - 肝硬化”“肝硬化 - 早期肝癌” 阶段明显变化。


2

代谢组聚类验证:通过无监督双聚类算法


(MoSBi),成功识别出两类特征人群 —— 进展期肝癌人群和无癌肝硬化人群,且花生四烯酸(AA)、天冬氨酸、胆碱、谷氨酸、乳酸是区分两类人群的核心代谢标志物,进一步验证了代谢物变化的临床意义。


3

10 代谢物联合模型:早期肝癌检测 AUC 达 94%


基于上述发现,研究开展了 II 期生物标志物病例对照研究,以肝硬化患者为对照(149 例)、早期肝癌患者(BCLC 0/A 期,181 例)为病例,构建并验证了血清代谢物检测模型:

模型性能卓越:筛选出 10 种核心代谢物(天冬氨酸、黄嘌呤、牛磺酸、谷氨酸、乌头酸、血清素、丝氨酸、次黄嘌呤、花生四烯酸、胆碱),联合 AFP 构建随机森林模型,在内部交叉验证中(1000 次随机拆分训练集 70%、测试集 30%),AUC 达 94%,灵敏度 86%、特异性 84%,显著优于单独使用 AFP(AUC 77.2%)。

外部验证可靠:在西班牙外部验证队列(102 例)中,因检测平台限制仅纳入 5 种核心代谢物(天冬氨酸、谷氨酸、牛磺酸、丝氨酸、花生四烯酸),联合 AFP 后仍实现 AUC 87%(灵敏度 79%、特异性 82%);更值得关注的是,该模型还能有效区分肝癌与肝内胆管癌(iCCA),AUC 达 88%,为肝脏恶性肿瘤的鉴别诊断提供新工具。



4

候选通路的生物学验证:锁定肝癌化学预防新方向


为进一步挖掘代谢异常背后的分子机制,研究通过 “血清代谢组 - 组织转录组 - 蛋白质组” 多组学整合分析,结合体外功能验证,发现:

核心通路紊乱:肝癌组织中氨基酸合成、脂质代谢(甘油磷脂、醚脂质、脂肪酸代谢)、核苷酸代谢通路显著异常,与血清代谢组发现高度一致。例如,多不饱和甘油三酯(如 TG (52:6)、TG (55:6))在肝癌中显著升高,提示脂肪酸重塑在肝癌发生中的重要作用。

可干预靶点明确:在两个独立队列(德国内部队列、中国公开队列)中,RRM2(核糖核苷酸还原酶调节亚基 M2)、GMPS(鸟苷酸合成酶)、BCAT1(支链氨基酸转氨酶 1)、PYCR2(吡咯啉 - 5 - 羧酸还原酶 2)、NEU1(神经氨酸酶 1)5 个基因在肝癌组织中均呈现 “转录组 - 蛋白质组” 双水平上调。

功能验证有效:以 PYCR2 为例,体外 sh-RNA 敲低实验显示,抑制 PYCR2 表达可使肝癌细胞增殖能力下降 32%(72 小时)、集落形成能力下降 77%、迁移能力下降 46%(均 P<0.01),证实其在肝癌细胞恶性表型中的关键作用,为化学预防药物研发提供了明确靶点。

以上研究结果表明,血清代谢组学分析可揭示肝细胞癌发生发展过程中代谢物及代谢通路的异常变化。作者提出的液体活检方法能精准检测早期肝细胞癌,其效能优于目前推荐的监测手段,同时也为筛选肝癌化学预防的可干预靶点提供了助力。



参考文献:

Schulze K, Rose TD, Adlung L, Peschka M, Pagani F, Gorgulho J, Fründt TW, Labgaa I, Haber PK, Zimpel C, Castven D, Weinmann A, Garzia-Lezana T, Waldmann M, Renné T, Voß H, Moritz M, Orlikowski D, Schlüter H, Baumbach J, Schwartz M, Lohse AW, Huber S, Sangro B, Macias RIR, Izquierdo-Sanchez L, Banales JM, Wege H, Marquardt JU, Villanueva A, Pauling JK, von Felden J. Metabolomic liquid biopsy dynamics predict early-stage HCC and actionable candidates of human hepatocarcinogenesis. JHEP Rep. 2025 Jan 30;7(5):101340. doi: 10.1016/j.jhepr.2025.101340. PMID: 40290517; PMCID: PMC12023797.



探秘微观,引领生命科技前沿!精准偶联,开启分子操作新时代;超敏检测,赋能临床检验新应用!杭州乐为生医科技有限公司,精心打造多款科研利器:

  • 寡核苷酸偶联试剂盒,实现蛋白分子超灵敏检测;也可用于蛋白蛋白偶联
  • 抗体定点修饰叠氮基团试剂盒,实现抗体修饰的精确把控;
  • 氨基修饰微球抗体偶联试剂盒,实现自主、简便DIY微球修饰抗体/蛋白;
  • 寡核苷酸纯化试剂盒,助力高纯度、高回收率短片段寡核苷酸纯化。


选择乐为生医产品,解锁科研新可能。



技术支持:13738087339

销售咨询:18611591243

欢迎扫描二维码添加微信或拨打电话咨询。


声明:
1、凡本网注明“来源:小桔灯网”的所有作品,均为本网合法拥有版权或有权使用的作品,转载需联系授权。
2、凡本网注明“来源:XXX(非小桔灯网)”的作品,均转载自其它媒体,转载目的在于传递更多信息,并不代表本网赞同其观点和对其真实性负责。其版权归原作者所有,如有侵权请联系删除。
3、所有再转载者需自行获得原作者授权并注明来源。

最新评论

关闭

官方推荐 上一条 /3 下一条

客服中心 搜索 洽谈合作
返回顶部