立即注册找回密码

QQ登录

只需一步,快速开始

微信登录

微信扫一扫,快速登录

搜索
小桔灯网 门户 资讯中心 企业动态 查看内容

迈瑞、罗氏分别获得“第五届中国质量奖提名奖”

2025-9-18 14:23| 编辑: 沙糖桔| 查看: 1684| 评论: 0|来源: 国家市场监管总局

摘要: 质量是企业的立身之本,管理是企业的生存之基。


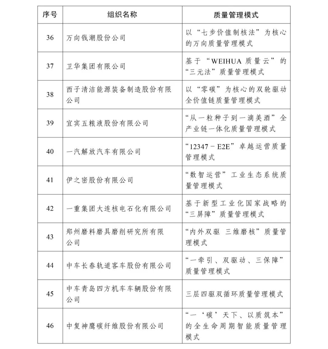
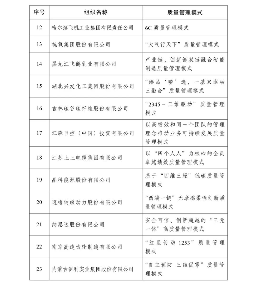
9月17日,国家市场监管总局发布《关于第五届中国质量奖授奖的决定》公布了第五届中国质量奖及提名奖获奖名单。


质量是企业的立身之本,管理是企业的生存之基。中国质量奖是我国政府在质量管理领域授予相关组织和个人的最高荣誉,旨在推广科学的质量管理制度、模式和方法,传播先进质量理念,激励引导全社会树立质量第一意识,加强全面质量管理,促进质量管理创新,以质量支撑发展新质生产力,加快建设质量强国。


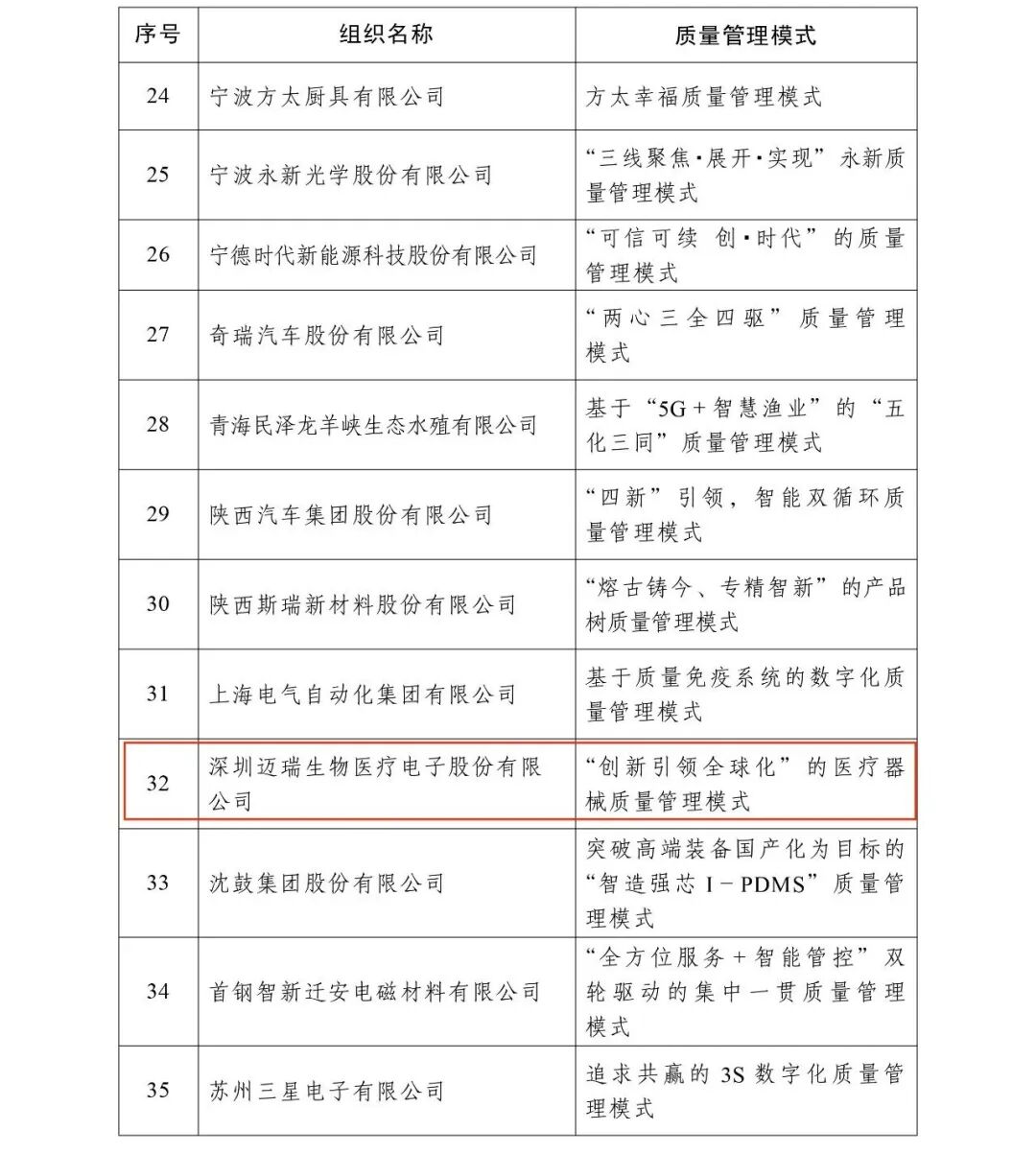
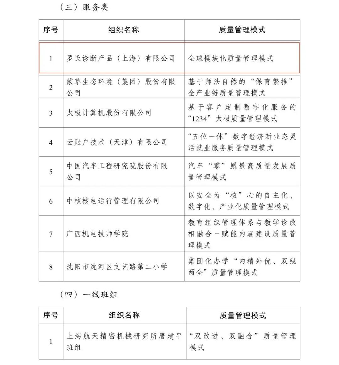
为表彰先进、选树典型,市场监管总局根据《中国质量奖管理办法》规定,会同有关部门成立中国质量奖评选表彰委员会,开展第五届中国质量奖评选表彰工作。经各地区各行业推荐、评选表彰委员会严格评审和市场监管总局审定,本次获得“第五届中国质量奖”的共有9家组织,获得“第五届中国质量奖提名奖”的共有78家组织和6名个人。其中迈瑞医疗和罗氏诊断均获得“第五届中国质量奖提名奖”。


深圳迈瑞生物医疗电子股份有限公司

产品类:“创新引领全球化”的医疗器械质量管理模式


罗氏诊断产品(上海)有限公司

服务类:全球模块化质量管理模式


声明:
1、凡本网注明“来源:小桔灯网”的所有作品,均为本网合法拥有版权或有权使用的作品,转载需联系授权。
2、凡本网注明“来源:XXX(非小桔灯网)”的作品,均转载自其它媒体,转载目的在于传递更多信息,并不代表本网赞同其观点和对其真实性负责。其版权归原作者所有,如有侵权请联系删除。
3、所有再转载者需自行获得原作者授权并注明来源。

最新评论

关闭

官方推荐 上一条 /3 下一条

客服中心 搜索 洽谈合作
返回顶部