立即注册找回密码

QQ登录

只需一步,快速开始

微信登录

微信扫一扫,快速登录

搜索
小桔灯网 门户 资讯中心 法规政策 查看内容

拒绝一刀切!这27个检验组套,被卫健委认可

2025-9-17 14:10| 编辑: 沙糖桔| 查看: 3744| 评论: 0|来源: IVD学习笔记

摘要: 3 个执行要点,条条都是硬要求


9月9日,北京市卫生健康委员会正式印发《常用检验项目医嘱组套专家建议(2025年版)》(以下简称《北京专家建议》),直指医疗检查领域长期存在的痛点—重复检验和套餐滥用。


    

这份重磅文件不仅首次在地方层面系统落实“最少够用”原则,还创新性地推出27套标准化检验组合,为医生开单提供了清晰、权威的实操指引,预计将彻底改变现有的检验医嘱模式。(更多内容请至文末了解)


从国家框架到北京落地



此前,国家卫健委、中医药管理局、疾控局已于今年4月联合发布《关于进一步规范医疗机构临床检查检验工作的通知》(国卫办医政函〔2025〕169号),明确提出“最少够用”原则,并设定了2025年6月底前完成组套梳理的硬性时间节点。


   

然而,国家的框架性文件并未完全解答一个核心的临床实操问题:

   

❖究竟什么样的检测组合才真正符合“最少够用”? 

❖“高效联检”与“非必要套餐”之间的界限应如何科学界定?

       

《北京专家建议》的出台,正是为了填补这一政策空白并回应临床的迫切需求。

     


3 个执行要点,条条都是硬要求


    

北京专家建议》及配套通知并非 “泛泛而谈”,而是从 “怎么设计检验组套、怎么规范开检验单、怎么管好复查时间” 三个方面,给出了明确且必须落地的要求,形成了一套完整的执行办法。



维度一:组套设计 —— 只留 “必需项目”,不让重复项目占空间

    

检验项目组套是临床开具检验医嘱的基础,其合理性直接决定了检验行为的规范性。北京专家建议明确要求,各医疗机构需对现行检验组套进行全面梳理论证,核心原则是 “最少够用”—— 即在满足诊疗需求的前提下,剔除冗余项目,避免 “大而全” 的组套设计。从源头杜绝了 “一个症状开多个组套”“组套间项目重复”的问题。

     


维度二:临床规范 —— 看病才开检验,5 种违规行为坚决不准

 

检验组套的优化需配合临床行为的规范,才能真正落地。北京专家建议中针对医务人员开具检验医嘱的行为,划定 “五条红线”,明确严禁以下情形:

    


开具与患者病情无关的检验项目(如感冒患者开具肿瘤标志物检测);

无指征扩大检验范围(如普通体检者开具全套自身免疫抗体检测);

增开非必需检验项目(如已明确诊断的患者重复开具同类检验);

无正当理由不互认符合条件的检验结果(如跨院就诊时要求患者重复做 CT、血常规);

人为缩短检验周期,高频次开展相同或相似检验(如同一患者一周内重复做肝肾功能检测)。


       

同时,政策要求医疗机构加强医务人员培训,将临床诊疗指南、检验结果互认规定纳入考核,确保每一项检验医嘱都 “有理可依”

    


维度三:管理细化 —— 复查有 “时间规矩”,谁都不能乱缩短

   

检验项目的 “时效性” 是避免重复检验的关键 —— 部分检验结果有效期较长(如乙肝五项、梅毒抗体等血清学标志物),短期内重复检测并无临床意义。北京专家建议要求医疗机构参照《北京市卫生健康委员会关于调整北京市医疗机构检查检验结果互认项目的通知》(京卫医 [2025] 65 号),结合患者疾病病程演变,合理设定复查间隔


该《建议》的发布实施,将有效减少不必要检验,减轻患者负担,提高医疗资源使用效率,推动医疗服务高质量发展。

   


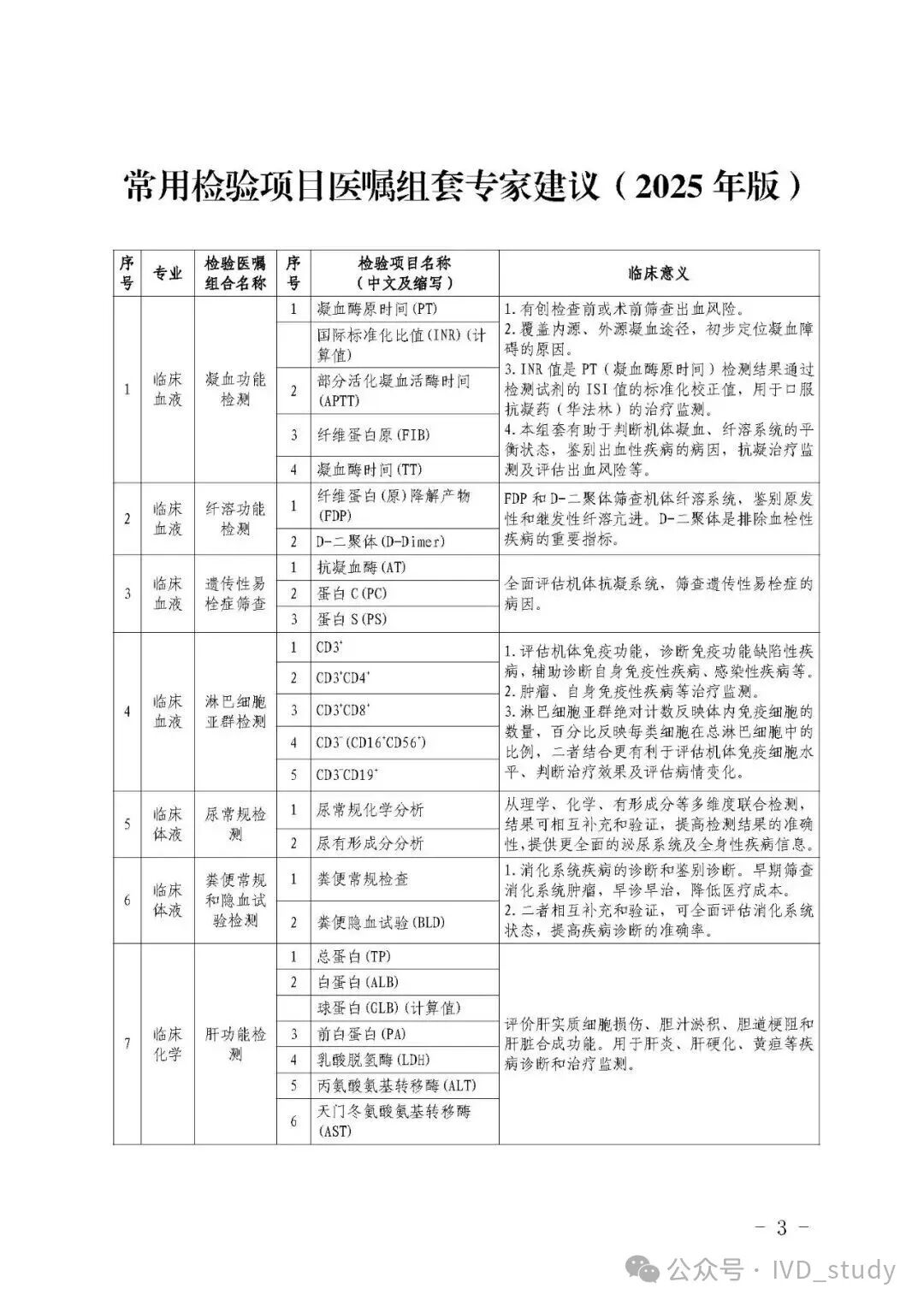
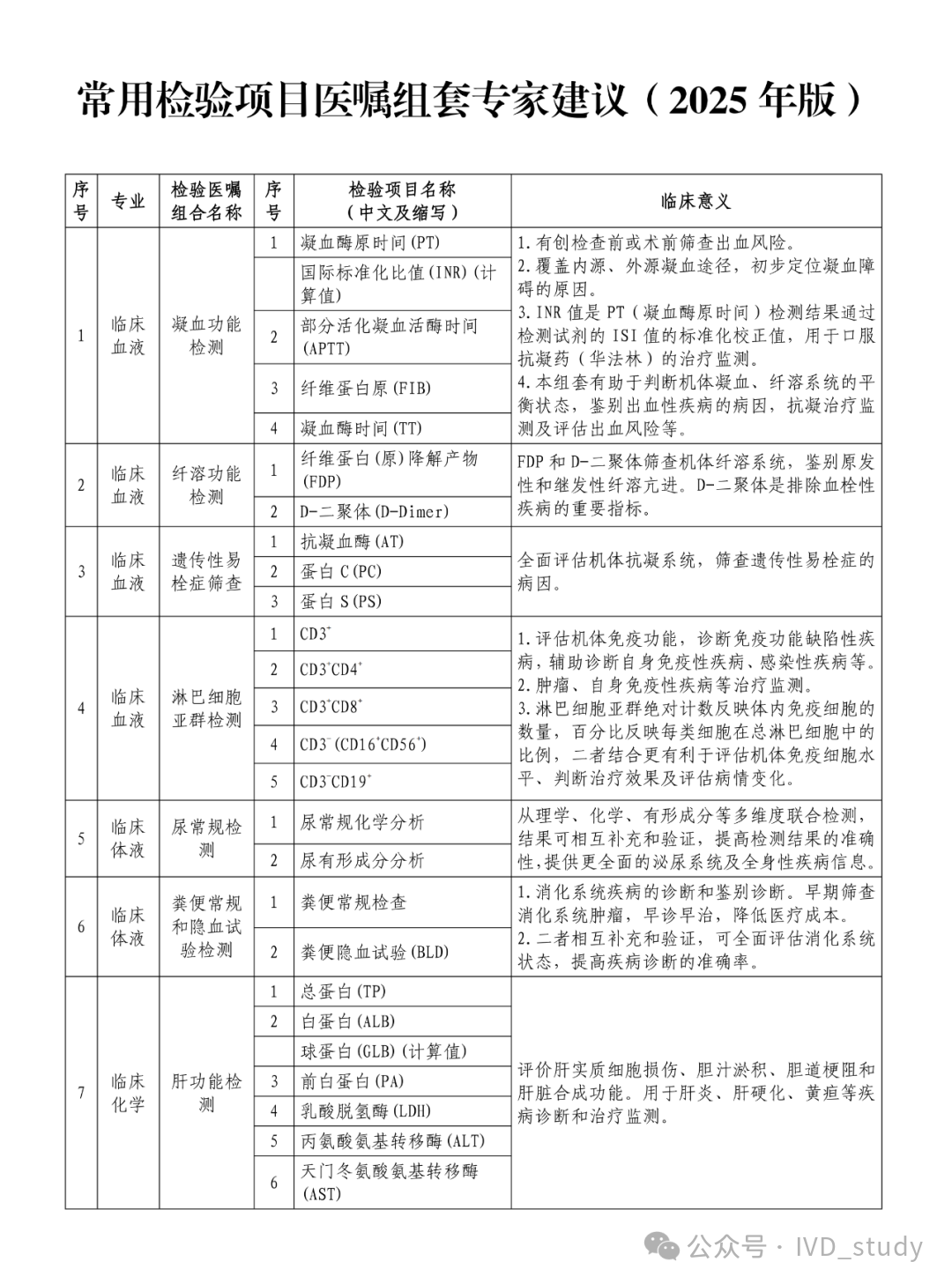
创新亮点:27套标准组套提供实操指南


    
北京专家建议》的一大核心亮点,是通过梳理临床高频检验场景,制定了27 个标准化检验组套,涵盖临床血液、临床体液、临床化学、临床免疫、临床微生物 5 大专业,覆盖从基础检查到专科诊断的全流程需求。这些组套并非 “一刀切” 的强制要求,而是为医疗机构提供 “参考模板”,同时允许机构结合自身临床需要和专科特色进行调整,兼顾 “标准化” 与 “灵活性”。(更多内容请至文末了解)
     

以第26项“常见呼吸道病原体核酸检测”为例,《北京专家建议》明确推荐六大核心靶标,体现了三大深层逻辑:



技术路径明确:“推荐选择核酸检测方法进行病原学诊断,为鉴别诊断需要可采用多重核酸检测”。这肯定了分子检测(尤其是多重PCR)在呼吸道病原诊断中的核心地位。


循证与必要:所列病原体均为引起急性呼吸道感染最常见、且临床处理方式各异的核心病原体。快速明确区分流感病毒、合胞病毒、腺病毒及肺炎支原体等,对指导抗病毒药物使用、避免抗生素滥用、实施感染控制至关重要。


临床导向与灵活性:明确指出“不超过6项”,并允许医疗机构结合季节和流行特点调整。这既给出了上限以防止过度检测,又保留了临床应用的灵活性,完美诠释了“最少够用”的精髓—并非项目越少越好,而是与临床决策需求匹配的、最高效的组合才是最好。

    


告别内卷,回归临床价值



《北京专家建议》为当前呼吸道检测市场提供了清晰的发展方向。此前,行业一度陷入“拼项目、大套餐”的内卷状态,不仅加重临床选择负担,也因纳入部分罕见或临床意义不明的靶标,面临新政策环境下的强烈冲击。


未来的竞争核心将不再是简单的靶标数量比拼,而是能否精准把握临床需求、契合政策要求,并提供真正高效、可靠的解决方案。



企业的产品策略必须转向:

1、菜单设计合规化:严格依据临床指南和专家共识设定检测项目。

2、应用场景精细化:开发针对门急诊快速诊断、住院患者鉴别诊断等不同场景的差异化产品。

3、解决方案价值化:从单一试剂转向涵盖快速检测能力、循证支持、合规咨询在内的整体价值。

            


创新产品与政策理念的高度契合


                   

政策的有效实施,离不开真正符合要求的创新产品作为支撑。目前,已有多家企业推出的检测方案与《北京专家建议》所倡导的理念高度吻合。观察发现,部分领先厂商的前期产品布局,已体现出与该政策指引方向的不谋而合。

           

例如,圣湘生物推出的呼吸道六联检产品,完整覆盖上述六大推荐病原体。


其“6+X、3+X”的灵活检测策略,既能满足《北京专家建议》中“不超过6项”的上限要求,又可通过“X”选项响应季节性、区域性病原变化,实现“最少够用”与“临床适用”之间的高效平衡。


这种“小而全、灵活配”的产品思路,使医疗机构能够根据疫情动态和临床需要,“像拼乐高一样”快速组建最符合政策与诊断需求的检测方案,既满足合规性要求,也保障诊疗效率,最终服务于医疗资源优化与患者获益的核心目标。

  


常用检验项目医嘱组套专家建议

(2025 年版)


资料来源:北京卫健委


声明:
1、凡本网注明“来源:小桔灯网”的所有作品,均为本网合法拥有版权或有权使用的作品,转载需联系授权。
2、凡本网注明“来源:XXX(非小桔灯网)”的作品,均转载自其它媒体,转载目的在于传递更多信息,并不代表本网赞同其观点和对其真实性负责。其版权归原作者所有,如有侵权请联系删除。
3、所有再转载者需自行获得原作者授权并注明来源。

最新评论

关闭

官方推荐 上一条 /3 下一条

客服中心 搜索 洽谈合作
返回顶部