立即注册找回密码

QQ登录

只需一步,快速开始

微信登录

微信扫一扫,快速登录

搜索
小桔灯网 门户 资讯中心 投融动态 查看内容

麦科田医疗,高端医疗器械整体解决方案提供商,递交IPO招股书,拟赴香港上市

2025-9-12 15:31| 编辑: 鹏哥| 查看: 2628| 评论: 0|来源: 瑞恩资本

摘要: 中国医疗科技行业迎来又一重要IPO。
图片

2025年9月11日,来自广东的深圳麦科田生物医疗技术股份有限公司 Medcaptain Medical Technology Co., Ltd.(简称"麦科田医疗”)在港交所递交招股书,拟在香港主板挂牌上市。

图片

麦科田医疗招股书链接:

hhttps://www1.hkexnews.hk/app/sehk/2025/107676/documents/sehk25091100251_c.pdf

图片

主要业务

麦科田医疗成立于2011年,作为一家全球医疗解决方案提供商,提供涵盖生命支持、微创介入及体外诊断的高端医疗设备和耗材,以满足医疗机构内广泛的临床科室、病房和诊所以及小区卫生中心、检验机构和家庭护理场景的临床需求。

根据灼识咨询的资料:

  • 生命支持:麦科田医疗开发了一系列创新的生命支持产品,其中包括全球首台远程输注控制系统、中国首个自主研发的多通道输注工作站、MRI环境兼容的输注工作站、触控式输液泵、触控式注射泵及触控式肠内营养泵。按销售额计,于2018年至2024年各年度,麦科田医疗在中国输注工作站市场排名第一;按销售额计,于2021年至2024年各年度麦科田医疗在肠内营养泵市场排名第一。
  • 微创介入:麦科田医疗是中国少数拥有全系列内窥镜专有产品组合的国产品牌之一,包括可重复使用及一次性内窥镜系统以及相关耗材。其中以销售额计:2022年至2024年各年度麦科田医疗在中国消化系统微创介入耗材市场排名第二;2023年至2024年各年度麦科田医疗跻身中国一次性胆道镜市场前五名。
  • 体外诊断:麦科田医疗2021年推出全球首款全自动血栓弹力图分析仪,以销售额计:于2021年至2024年各年度麦科田医疗在中国全自动血栓弹力图市场中排名第一;麦科田医疗2024年跻身中国血型检测设备市场前五名。

截至2025630日,麦科田医疗将超过(i)50种生命支持产品,(ii)80种微创介入产品,及(iii)210种体外诊断产品商业化,该等产品有多种型号,可满足各种不同的应用需求。截至2025年9月3日,公司的产品已遍及全球逾140个国家及地区,其中在中国,公司的产品已累计覆盖超过6,000家医院,包括约90%的三级甲等医院,覆盖31个省、直辖市及自治区。

麦科田医疗在全球建立了广泛的业务布局,提供的医疗产品遍布亚太、欧洲、中东及非洲以及美洲等各地区。公司在中国和英国各地战略性地设立五个研发中心和六个生产中心,在英国、荷兰、比利时、土耳其、印度、泰国、印度尼西亚、墨西哥、巴西和哥伦比亚等战略市场设有当地代表处,确保公司能够向全球客户群提供及时和本地化的支持,提供跨多个时区可靠的销售及售后支持。

麦科田医疗收入主要来自医疗器械销售。生命支持医疗器械主要用于重症监护室、手术室和急诊室,以管理和护理重症患者。生命支持医疗器械主要包括药物输注产品、麻醉机、气道管理产品、肺功能检测产品、静脉血栓栓塞(VTE)预防产品、制氧机和监护仪等。微创介入产品主要用于消化系统(包括胃肠道和肝胆道)以及泌尿系统相关疾病的诊断和治疗。体外诊断设备和耗材等产品组合,涵盖凝血、血型检测、化学发光和分子诊断。我们设计和开发适用于实时检测(POCT)和实验室检测产品。

图片

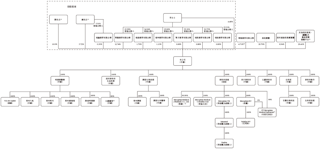
股东架构

招股书显示,麦科田医疗采用不同投票权架构,其中A类股每股可投10票,B类股每股可投1票,公司将在上市后解除不同投票权架构,在上市前的股东架构中,
LIU Jie先生、李辉女士夫妇及钟要齐先生为A类股股东,且为一致行动人,连同李女士、钟先生分别控制的数家雇员持股平台所持的B类股份,一致行动人士合计持股约39.55%,拥有79.14%的投票权。

其他投资者均为B类股股东,包括高瓴、深创投、汉石投资等。

图片

图片

董事高管

麦科田医疗董事会由9名董事组成,包括:

  • 3名执行董事:

LIU Jie先生(董事长,总经理,曾任迈瑞医疗首席财务官、首席运营官)

钟要齐先生(副董事长、副总经理,曾任迈瑞医疗战略发展部高级副总裁)

颜仁仲先生(董事会秘书、联席公司秘书)

  • 3名非执行董事:

李辉女士(曾任联想集团采购经理)(LIU Jie 先生的配偶)

张劼铖先生(珠海高瓴董事总经理)

周伊博士(深创投健康产业投资部总经理)

  • 3名独立非执行董事:

邵理阳博士(中国南方科技大学电子与电气工程系研究员、创新创业学院副院长)

张汉斌先生(深圳铭鼎会计师事务所首席合伙人)

罗国泰先生(百乐皇宫02536.HK首席财务官兼公司秘书)


除执行董事外,高管包括:

袁加先生(首席财务官)

刘奇松先生(副总经理)

王斌先生(副总经理)

罗军先生(副总经理)



公司业绩

招股书显示,在过去的2022年、2023年、2024年和2025年前六个月,麦科田医疗的营业收入分别为人民币9.17亿、13.13亿、13.99亿和7.87亿元,相应净利润别为人民币-2.26亿-0.65亿-0.97亿和0.41亿元。

图片


中介团队

麦科田医疗是次IPO的中介团队主要有:

摩根士丹利、华泰国际为其联席保荐人;

安永为其审计师;

嘉源为其公司中国律师;

史密夫斐尔为其公司香港及美国律师;

竞天公诚券商中国律师;

美迈斯券商香港及美国律师;

大华继显为其合规顾问;

灼识咨询为其行业顾问。

声明:
1、凡本网注明“来源:小桔灯网”的所有作品,均为本网合法拥有版权或有权使用的作品,转载需联系授权。
2、凡本网注明“来源:XXX(非小桔灯网)”的作品,均转载自其它媒体,转载目的在于传递更多信息,并不代表本网赞同其观点和对其真实性负责。其版权归原作者所有,如有侵权请联系删除。
3、所有再转载者需自行获得原作者授权并注明来源。

最新评论

关闭

官方推荐 上一条 /3 下一条

客服中心 搜索 洽谈合作
返回顶部