立即注册找回密码

QQ登录

只需一步,快速开始

微信登录

微信扫一扫,快速登录

搜索
小桔灯网 门户 资讯中心 产品杂谈 查看内容

国内获批的123款HPV检测产品,都有哪些特点?

2025-6-17 11:39| 发布者: 沙糖桔| 查看: 2747| 评论: 0|原作者: 生物诊断

摘要: 深入分析NMPA批准的123款HPV检测Ⅲ类产品的特点。

在加速消除子宫颈癌全球战略的推动下,HPV检测日益成为IVD企业的核心竞争市场。本次我们根据国内外HPV检测相关共识,深入分析NMPA批准的123款HPV检测Ⅲ类产品的特点。


01

子宫颈癌流行病学


在全球女性中,宫颈癌是第四大常见癌症,也是第四大致死原因,2022年约造成66.2万新发病例和34.9万例死亡。


我国也面临着子宫颈癌疾病的沉重负担。根据国家癌症中心报告,我国 2022 年子宫颈癌发病例数增加到 15.07 万,死亡例数 5.57万。分别约占全球发病和死亡总数的 22.7% 和 16%。并且,我国子宫颈癌发病率和死亡率呈现上升趋势,发病年龄呈现年轻化趋势。

02

加速消除子宫颈癌计划


2020 年 11 月,世 界 卫 生 组 织 ( World Health Organization,WHO) 发布了《加速消除子宫颈癌全球战略》,并提出如下目标:


到2030年:


  • 90%的女童在15岁前完成人乳头瘤病毒(HPV)疫苗全程接种;

  • 70%的女性在35岁前使用高效检测进行筛查,并在45岁前再次接受筛查;

  • 90%的癌前病变女性得到治疗,且90%的浸润性癌女性得到妥善管理。


为响应WHO号召,国家卫健委员等十部门在2023年1月印发了《加速消除子宫颈癌行动计划( 2023—2030 年) 》,并提出到2030年,持续推进适龄女孩HPV疫苗接种试点工作;适龄妇女宫颈癌筛查率达到70%;宫颈癌及癌前病变患者治疗率达到90%的目标。


03

子宫颈癌分型


宫颈癌由持续的人乳头瘤病毒(HPV)感染引起。HPV有超过200个的病毒亚型,并且在人群中感染率高。


根据HPV引起宫颈癌的可能性,2012年国际癌症研究机构(IARC)将其分为高危型、疑似高危型和低危型。常见的高危型有:16、18、31、33、35、39、45、51、52、56、58、59共12个型别;疑似高危型有:26、53、66、67、68、70、73、82共8个型别;低危型有:6、11、40、42、43、44、54、61、72、81、89共11个型别。


高危型人乳头瘤病毒(HR-HPV)持续感染是引起子宫颈癌的主要病因。低危型HPV一般与尖锐湿疣或低度鳞状上皮内病变相关。WHO根据不同型别高危型HPV的致癌性将其分成4大类,其相应的致病率见表1。


国内高危型HPV的型别要求与WHO略有差异,根据人乳头瘤病毒(HPV)核酸检测及基因分型试剂注册审查指导原则(2024年修订稿)(征求意见稿),高危型HPV检测可覆盖的HPV基因型别应至少包含16、18、31、33、35、39、45、51、52、56、58、59、66、68型(共14种,与WHO相比增加了66和68型),产品亦可同时包含26、53、73、82型中的一个或数个型别。根据现有的研究成果,若可检测的HPV基因型别不能涵盖上述14种高危型,则可能造成阴性预期值无法达到临床要求,因此不建议单独用于上述预期用途。


表1 WHO 高危型HPV分类及流行病学数据

注:

  • 1a类:HPV16,具有强致癌性,约60%的鳞状细胞癌(SCC)病例由其引起。

  • 1b类:HPV18和HPV45,分别导至15% 和5%的SCC病例。

  • 1c类:HPV31、HPV33、HPV35、HPV52与HPV58,其他密切相关的HPV型别,约占总SCC病例的15%。

  • 1d类:HPV39、HPV51、HPV56及HPV59,其余致癌型别,致癌性较弱,约占总SCC病例的5%。


04

HPV检测在宫颈癌筛查中的价值


HPV常用的筛查方法包括肉眼观察法、子宫颈细胞学检查、HPV检测及细胞学+HPV检测联合筛查方法。同时,子宫颈细胞 P16/Ki67 双染色、HPV整合检测、DNA 甲基化及DNA 倍体检测也逐步应用于HPV诊治分流过程中。其中HPV检测在宫颈癌筛查中具有如下意义:


1、WHO及国内指南推荐,HR-HPV核酸检测是HPV初筛的首选方法。

2、细胞学检查出现未明确诊断意义的不典型鳞状细胞(ASC-US)时,HR-HPV检测进行患者分流。

3、HPV检测联合子宫颈细胞学进行初筛可提升检测性能。

4、HPV定性检测阳性时,可进行HPV分型检测或阴道镜检查。


05

 国内HPV检测产品现状分析


1、产品分类概况


检索DataMed数据库,当前共有123款HPV检测相关试剂盒获批(附录一)。


按照检测的HPV型别属于高危、疑似高危和低危型分,当前试剂盒中检测高危型HPV、高危+疑似高危、高危+疑似高危+低危的试剂盒占比较高,分别达到42、36、28款(图 1)。


有3款高危型HPV甲基化检测试剂盒。根据中国子宫颈癌筛查指南(二),PAX1、ZNF582、SOX1、JAM3、ASTN1、DLX1、ITGA4、RXFP3、SOX17、ZNF671 单独或联合甲基化检测在 HPV 阳性人群中检出宫颈上皮内瘤变3级(CIN3)或更严重的病变(CIN3+)具有较好的特异度,可降低阴道镜转诊率,避免了过度治疗和造成患者不必要的焦虑。


当前获批产品中覆盖了POX1, JAM3及SOX1三个基因的甲基化检测。(表1)


图1 按照产品预期用途分类,国内获批HPV检测产品的构成情况。注:参考2012年国际癌症研究机构HPV分类,结合国内标准做校正,初步参考分类如下:高危:16、18、31、33、35、39、45、51、52、56、58、59、66、68;疑似高危:26、53、67、70、73、82;低危:6、11、40、42、43、44、54、61、72、81、89


表1 获批的HPV甲基化检测相关产品


2、产品覆盖检测型别概况


除甲基化检测外的120款HPV检测试剂盒,共计覆盖了37个HPV型别,各试剂盒覆盖型别覆盖情况详见图2


图2 获批试剂盒HPV型别覆盖情况 。注:每行代表一个产品,蓝色表示该产品覆盖了此型别HPV。参考2012年国际癌症研究机构HPV分类,结合国内标准做校正,初步参考分类如下:高危:16、18、31、33、35、39、45、51、52、56、58、59、66、68;疑似高危:26、53、67、70、73、82;低危:6、11、40、42、43、44、54、61、72、81、89


3、HPV定性检测与分型


从产品的适用范围中提取分型信息,除甲基化外120款HPV检测产品中,支持HPV分型的产品共计77款,占比64.2%,其中只支持HPV16及18分型的产品有25款。(图2 附录一)


图2 获批HPV检测产品是否支持HPV分型情况概览


3、检测样本类型分析


整体看,当前获批产品中检测样本类型包括宫颈样本(分泌物、脱落细胞)、生殖泌尿道相关样本(阴道分泌物、男女生殖道拭子、尖锐湿疣体表面脱落细胞等)。(附录一)


尚无采用尿液做HPV检测的Ⅲ类产品获批。


4、检测对象分析


根据样本类型和产品适用范围分析,123款产品中有7款产品可同时进行男性和女性HPV检测。(图3,附录一)


图3 获批检测产品针对的目前人群性别情况分析。


5、产品预期用途分析


根据产品适用范围/预期用途,6款产品在其预期用途中明确可用于筛查,4款产品明确不可用于筛查及分流管理,其他产品未明确相关信息。(表2 附录一)


表2 产品适用范围/预期用途中声明可用于筛查的产品信息


6、检测方法


除3款甲基化检测试剂盒,其余120款检测产品中所用的检测方法多样,涉及PCR相关检测方法、杂交捕获、基因芯片、恒温扩增、二代测序及半导体测序等各类检测方法。(附录一)


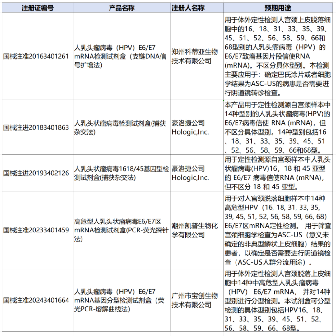
此外,有5款产品选择以HPV的E6/E7致癌基因片段信使RNA (mRNA)为检测目标(附表一)


总之,当前国内HPV检测产品数量达到123个,呈现HPV型别覆盖全面、检测方法多样、检测覆盖男性和女性等特点。但检测样本类型仍以宫颈及生殖道样本为主,无获批Ⅲ类的尿液检测产品。产品适用场景仍以实验室检测为主。


附表一 国内获批的HPV检测产品

参考文献:

中华医学会妇产科分会感染协作组 女性下生殖道人乳头瘤病毒感染诊治专家共识

中国抗癌协会宫颈癌专业委员会 子 宫 颈 癌 筛 查 规 范(2025 年 版)

中国优生科学协会阴道镜和宫颈病理学分会等 中国子宫颈癌筛查指南( 二)

WHO Target product profiles for human papillomavirus screening tests to detect cervical pre-cancer and cancer

国家卫健委员等《加速消除子宫颈癌行动计划( 2023—2030 年) 》

声明:
1、凡本网注明“来源:小桔灯网”的所有作品,均为本网合法拥有版权或有权使用的作品,转载需联系授权。
2、凡本网注明“来源:XXX(非小桔灯网)”的作品,均转载自其它媒体,转载目的在于传递更多信息,并不代表本网赞同其观点和对其真实性负责。其版权归原作者所有,如有侵权请联系删除。
3、所有再转载者需自行获得原作者授权并注明来源。

最新评论

关闭

官方推荐 上一条 /3 下一条

客服中心 搜索 洽谈合作
返回顶部