立即注册找回密码

QQ登录

只需一步,快速开始

微信登录

微信扫一扫,快速登录

搜索
小桔灯网 门户 资讯中心 专栏文章 研发视野 查看内容

《体外诊断试剂变更注册审查指导原则》的重点

2025-6-4 16:44| 编辑: 沙糖桔| 查看: 2543| 评论: 0|来源: IVD研发视野

摘要: 有助于企业更好地理解变更注册的要求和流程,提高变更注册的效率和成功率。

一、前言

体外诊断试剂上市后,常常会遇到各种变更需求。这些需求可能源于市场反馈,如需要延长产品稳定性;或源于供应链变化,需要变更原材料;或为了改进生产工艺,优化产品质量;或为满足法规及标准要求,对检验方法进行变更。

根据《2024年度医疗器械注册工作报告》数据显示,变更注册约占注册申请的38%,首次注册申请占27%,延续注册申请占35%。相比首次注册和延续注册,变更注册可参考的法规文件较少,变更种类繁多,导至企业和审评需要投入更多精力。

国家局器械审评中心在2023年5月30日发布了《体外诊断试剂变更注册审查指导原则(征求意见稿)》,并在2025年1月24日发布了第二次征求意见稿。虽然尚未形成终稿,但2025年征求意见稿的内容已具有较高的可执行性。

二、变更的基本要求

1.质量管理体系控制

体外诊断试剂发生变化均应通过质量管理体系进行控制。即是建立变更程序→按文件执行→并保留相关记录。

  • 建立变更控制程序,有效地识别产品设计、开发和生产的更改。

  • 变更控制程序一般包括更改的识别、评审、验证、确认、批准后实施。

  • 注册人应将上述控制产品设计和开发更改的程序、过程及结果形成文件记录

2.变更备案或变更注册

当涉及医疗器械注册证及其附件载明的内容发生变化,需向原发证单位提交变更备案或变更注册。

  • 注册人名称和住所、代理人名称和住所变化,境内体外诊断试剂生产地址变化并已办理相应生产许可的,属于需要变更备案的事项。

  • 对于符合《总局办公厅关于体外诊断试剂说明书文字性变更有关问题的通知》的产品说明书文字性变更,可由注册人自行修改,无需申请变更注册。

3.申报资料要求

变更注册申报资料应参考《体外诊断试剂注册申报资料要求和批准证明文件格式》(2021年第122号)附件6中关于体外诊断试剂变更备案/变更注册申报资料要求及说明。


三、变更的不同情形

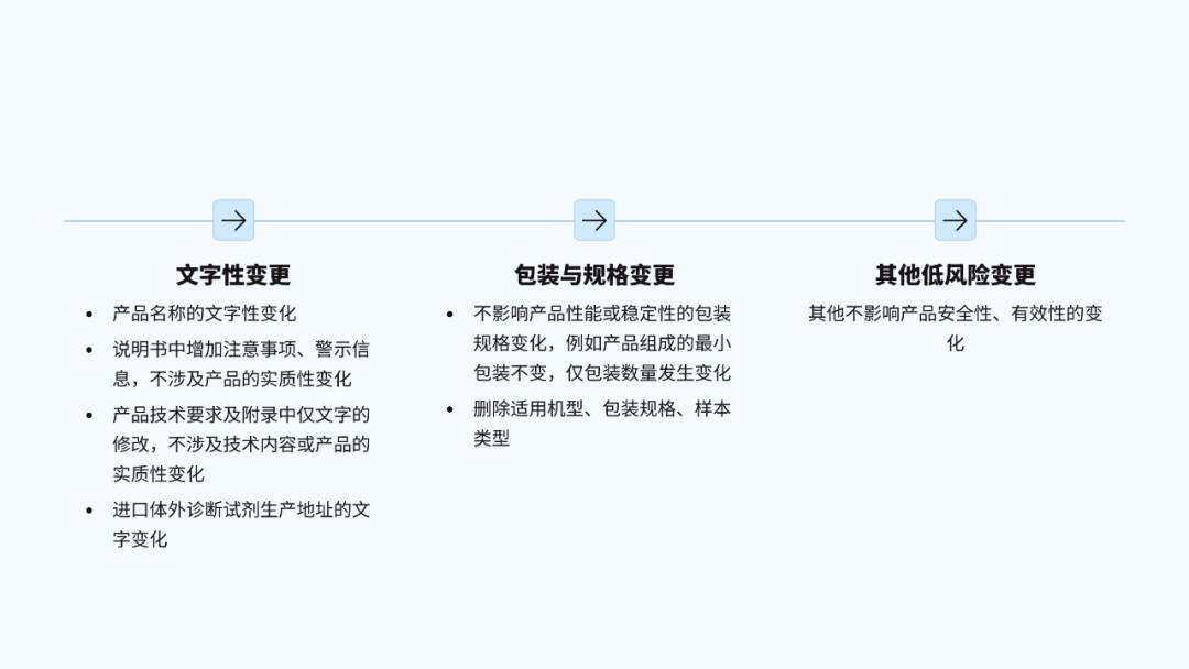
1.低风险变更情形

低风险变更情形是指不影响产品安全性、有效性的变化,申报资料要求相对简单。这类变更主要包括:

对于低风险变更,申报资料要求包括概述和产品变更情况描述,说明变更的原因并明确具体变更事项,必要时提交支持变更的相关资料。涉及产品技术要求或说明书变化的应列表说明具体内容。

2.有潜在风险变更情形

有潜在风险变更情形是指可能影响产品安全性、有效性的变化,申报资料要求相对复杂。这类变更主要包括:


资料要求包括概述和产品变更情况描述、产品风险管理资料、临床前评价资料和临床评价资料。

根据变更可能影响的性能方面,需要提供相应的评估资料,如分析性能研究、稳定性研究、样本稳定性研究、样本适用性研究、生产工艺研究资料、反应体系研究资料或阳性判断值/参考区间研究资料等。

在以下情形通常需要提供临床评价资料:

  • 仪器涉及检测结果量值或涉及反应体系或检验步骤显著变化;

  • 因产品变化导至阳性判断值/参考区间显著变化时;

  • 对于核心反应体系原材料供应商变化的情形;

  • 主要生产工艺过程变化;

  • 对于反应体系的发生显著变化的情形;

  • 增加不具有可比性的样本类型;

  • 适用人群变化,临床适应症发生变化。

    3.不适用于变更注册的情形

    对于核心反应体系原材料的抗原、抗体实质性改变(例如蛋白结构、供应商变化)或引物、探针核酸序列改变、增加核心反应成分、产品检验原理发生实质性改变等构成新产品的情形,应按照产品注册进行办理。

    五、结语

    更投入的时间和资金成本约为首次注册的一半,因此变更决策需要审慎。企业应通过质量体系中的变更程序控制申请、评估、验证、生效、实施等环节,确保变更决策合理。合理的变更管理不仅能够提高产品质量和性能,还能降低变更成本,提高企业的市场竞争力。

    《体外诊断试剂变更注册审查指导原则》的发布,为企业提供了明确的变更注册指导,有助于企业更好地理解变更注册的要求和流程,提高变更注册的效率和成功率。企业应密切关注该指导原则的最终版本,并根据指导原则的要求,合理规划和实施产品变更。

    声明:
    1、凡本网注明“来源:小桔灯网”的所有作品,均为本网合法拥有版权或有权使用的作品,转载需联系授权。
    2、凡本网注明“来源:XXX(非小桔灯网)”的作品,均转载自其它媒体,转载目的在于传递更多信息,并不代表本网赞同其观点和对其真实性负责。其版权归原作者所有,如有侵权请联系删除。
    3、所有再转载者需自行获得原作者授权并注明来源。

    最新评论

    关闭

    官方推荐 上一条 /3 下一条

    客服中心 搜索 洽谈合作
    返回顶部