立即注册找回密码

QQ登录

只需一步,快速开始

微信登录

微信扫一扫,快速登录

搜索
小桔灯网 门户 资讯中心 国内新闻 查看内容

医疗器械新旧证件对比

2014-12-4 00:21| 编辑: 小桔灯网| 查看: 1796| 评论: 1|来源: 中国医疗器械

摘要: 鉴于2014年医疗器械法规大洗牌,以及由于消费者结构调整、技术革命、医疗需求等因素引起的医疗器械行业的迅速增长,对于医疗器械新旧证件对比并详释变得非常有必要。医疗器械注册/备案是医疗器械进入市场迈出的第一 ...

鉴于2014年医疗器械法规大洗牌,以及由于消费者结构调整、技术革命、医疗需求等因素引起的医疗器械行业的迅速增长,对于医疗器械新旧证件对比并详释变得非常有必要。

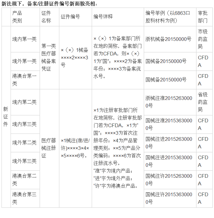
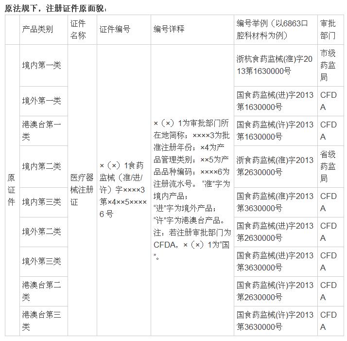
医疗器械注册/备案是医疗器械进入市场迈出的第一步,关于产品备案或者注册的证件新旧对比如下:





同时,新旧证件所载录的内容区别主要体现在以下方面:

1.医疗器械注册证:新版医疗器械注册证中增加了“代理人地址”、“附件(产品技术要求)”;删除“产品标准”和“售后服务机构”栏。

2.医疗器械生产许可证:新版生产许可证为“医疗器械生产许可证”和“医疗器械生产产品登记表”组合,增加了“生产产品列表”(该栏需列明所生产产品名称和注册号)。生产许可证编号未变化。

3.医疗器械经营许可证: 新版经营许可证添加了“经营方式”、“经营场所”,删除了“ 质量管理人”一栏。经营许可证编号规范化。


综上,伴随着医疗器械法规的更新,医疗器械配套的各种证件信息也随之更新;同时CFDA提醒注册证书批准日期在2014年10月1日以后的企业,若您的证书编号为“国食药监械(进/准/许)字”,请至CFDA换编号为“国械注(进/准/许)”的医疗器械注册证。

声明:
1、凡本网注明“来源:小桔灯网”的所有作品,均为本网合法拥有版权或有权使用的作品,转载需联系授权。
2、凡本网注明“来源:XXX(非小桔灯网)”的作品,均转载自其它媒体,转载目的在于传递更多信息,并不代表本网赞同其观点和对其真实性负责。其版权归原作者所有,如有侵权请联系删除。
3、所有再转载者需自行获得原作者授权并注明来源。
发表评论

最新评论

引用 huahuaaini132 2020-11-18 13:12
学习了,法规每天都要学习和进步

查看全部评论(1)

关闭

官方推荐 上一条 /3 下一条

客服中心 搜索 洽谈合作
返回顶部