立即注册找回密码

QQ登录

只需一步,快速开始

微信登录

微信扫一扫,快速登录

搜索
小桔灯网 门户 资讯中心 产品杂谈 查看内容

测序平台平替之一——真迈生物

2025-3-3 17:02| 编辑: 沙糖桔| 查看: 2875| 评论: 0|来源: 阿修落落

摘要: GenoCare是全球首个通过医疗器械临床试验的单分子基因测序仪。
真迈生物目前已推出自主创新研发的单分子测序平台GenoCare和高通量测序平台GenoLab,其中,GenoCare是全球首个通过医疗器械临床试验的单分子基因测序仪。
GenoLab M

2020 年推出的测序仪器,使用可逆终止方法和 SBS 技术。 它是转录组学和 LncRNA 研究的一个有前途的平台。
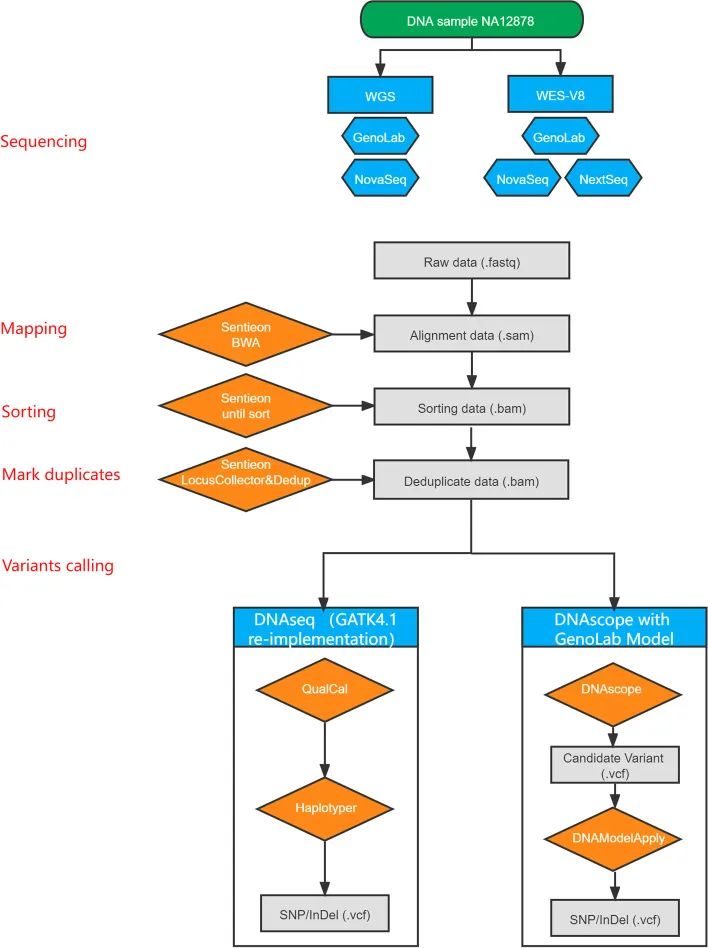
GenoLab M 是一款前景广阔的 NGS 平台,适用于高性能 WGS 和 WES 应用。对于 WGS,GenoLab M 测序平台中的 22X 深度为当前主流的 Illumina 33X 深度提供了一种经济高效的替代方案[1]。

FASTASeq 300 是一款桌面式高通量测序平台,专注于靶向测序和全基因组低通测序。其在测序化学、高密度流动槽、流体设计和碱基鉴定算法方面的创新突破为用户带来了更大的灵活性、更一致的数据质量和更快的高质量数据交付。

SURFSeq 5000 是一款应用场景多、测序速度快、数据质量好、运行成本的Tb级桌面型高通量基因测序仪。其全能的表现可满足用户在全基因组测序、基因组靶向测序、转录组测序、宏基因组测序、基因组甲基化测序等技术领域的性能要求。

GenoCare 1600


GenoCare 1600采用基于单分子芯片的表面荧光测序技术SURFseq,利用全内反射光学原理对碱基的荧光信号进行识别,实现大规模平行测序,具有准确、易用、快速、灵活、低成本等特点。

单分子桌面测序平台 GenoCare™ 1600,快速文库制备(无需扩增)和简单的仪器作使其更适合临床使用。作者展示了来自 GenoCare™ 1600 的大肠杆菌样本的测序数据,共有准确度达到 99.99%。还展示了来自咽拭子的微生物混合物和 COVID-19 样本的测序。数据显示了微生物的准确定量、SARS-CoV-2 病毒的灵敏鉴定以及 Sanger 测序确认的变异的检测[3]。


参考文献:

[1] Li C, Fan X,Yan Q, Sun L et al.BMC Genomics. 2022 Jul 22;23(1):533. 

[2] Feng B, Lai J, Yan Q, Sun L et al. Front Genet. 2024 Jan 4;14:1293974. 

[3] Chen F, Liu B, Sun L, Yan Q et al. Genomics Proteomics Bioinformatics. 2024 May 9;22(1):qzae006. 

[4] GeneMind官方网站。如有冒犯或者错误,请联系删除。

声明:
1、凡本网注明“来源:小桔灯网”的所有作品,均为本网合法拥有版权或有权使用的作品,转载需联系授权。
2、凡本网注明“来源:XXX(非小桔灯网)”的作品,均转载自其它媒体,转载目的在于传递更多信息,并不代表本网赞同其观点和对其真实性负责。其版权归原作者所有,如有侵权请联系删除。
3、所有再转载者需自行获得原作者授权并注明来源。

最新评论

关闭

官方推荐 上一条 /3 下一条

客服中心 搜索 洽谈合作
返回顶部