整理:岭北山人
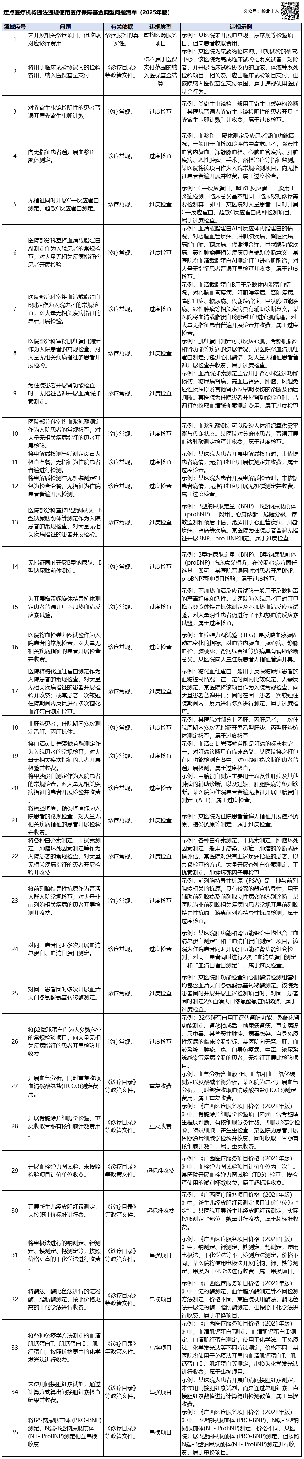
 1、开展血气分析,同时重复收取血清碳酸氢盐(HCO3)测定费用2、开展骨髓涂片细胞学检验,重复收取骨髓有核细胞计数费用2、行“呼气试验(碳14)”检验,并未行幽门螺杆菌培养,收取“幽门螺杆菌培养及鉴定”费用1、未按临床规范和医嘱,将检测检验类项目组套开展,“粪便常规”与“粪寄生虫镜检”、“粪寄生虫卵集卵镜检”、“粪寄生虫卵计数”同时收费2、未按临床规范和医嘱,将检测检验类项目组套开展,开展血常规检查时,同时收取网织红细胞计数(Ret)费用的人次比例过高3、为开展“梅毒螺旋体特异抗体测定”患者普遍开具“不加热血清反应素试验”4、为住院患者普遍开具“血清果糖胺测定”,或一次住院多次检测5、开展尿常规检查时,同时收取尿液分析+尿沉渣定量费用6、细菌培养结果为阴性的情况下,仍收取“常规药敏定性试验”、“常规药敏定量试验”、“联合药物敏感试验”等费用7、“B型钠尿肽前体(PRO-BNP)测定”单日进行2次以上检测。(核减2次)8、过度检查、过度诊疗 同一次住院期间,非传染性疾病患者进行“乙型肝炎表面抗原测定(HBsAg)”、“乙型肝炎表面抗体测定(Anti-HBs)”、“乙型肝炎e抗原测定(HBeAg)”、“乙型肝炎e抗体测定(Anti-HBe)"、“乙型肝炎核心抗体测定(Anti-HBc)"、“丙型肝炎抗体测定(Anti-HCV)”、“人免疫缺陷病毒抗体测定(Anti-HIV)"、“梅毒螺旋体特异抗体测定”大于1次。9、同一次住院期间,收取"糖化血红蛋白测定"≥2次。(住院天数≥60天的患者除外)10、未按临床规范和医嘱,将检测检验类项目组套开展,如开展血常规检查时,同时收取血常规分项、嗜碱性粒细胞计数、异常白细胞计数、异常白细胞形态检查、嗜酸性粒细胞直接计数、有核红细胞计数等。12、未按诊疗规范,无指征开展“免疫组织化学染色诊断”3、无指征同时开展C一反应蛋白测定、超敏C反应蛋白测定4、医院部分科室将血清载脂蛋白AI测定作为入院患者的常规检查,对大量无相关疾病指征的患者开展检验5、医院部分科室将血清载脂蛋白B测定作为入院患者的常规检查,对大量无相关疾病指征的患者开展检验6、医院部分科室将血清肌红蛋白测定作为入院患者的常规检查,对大量无相关疾病指征的患者开展检验7、为住院患者开展肾功能检查时,无指征普遍开展血清胱抑素测定8、医院部分科室将血浆乳酸测定作为入院患者的常规检查,对大量无相关疾病指征的患者开展检验9、将电解质检测与镁测定设置为检查套餐,无指征为住院患者普遍进行检测10、将电解质检测与钙测定、无机磷测定打包为检查套餐,无指征为住院患者普遍开展检测11、医院部分科室将B型钠尿肽、B型钠尿肽前体等测定作为入院患者的常规检查,对大量无相关疾病指征的患者开展检验12、无指征同时开展B型钠尿肽、B型钠尿肽前体测定13、为开展梅毒螺旋体特异抗体测定患者普遍开具不加热血清反应素试验14、医院将血栓弹力图试验作为入院患者的常规检查,对大量无相关疾病指征的患者开展检查并收费15、医院将糖化血红蛋白测定作为入院患者的常规检查,对大量无相关疾病指征的患者开展检验并收费;或某患者同一次住院期间90天内反复进行多次糖化血红蛋白测定检查17、将血清a-L-岩藻糖苷酶测定作为入院患者的常规检查,对大量无相关疾病指征的患者开展检验并收费18、将甲胎蛋白测定作为入院患者的常规检查,对大量无相关疾病指征的患者开展检验并收费19、将癌胚抗原、糖类抗原作为入院患者的常规检查,对大量无相关疾病指征的患者开展检验并收费20、将各种白介素测定、干扰素测定、肿瘤坏死因素测定等作为入院患者的常规检查,对大量无相关疾病指征的患者开展检验并收费21、将前列腺特异性抗原作为普通人群入院常规检查,对大量非前列腺相关疾病的患者开展检测并收费22、对同一患者同时多次开展血清总蛋白、血清白蛋白测定。23、对同一患者同时多次开展血清天门冬氨酸氨基转移酶测定。24、将β2微球蛋白作为大多数科室的常规检验项目,向大量无相关疾病指征的患者开展检验并收费25、将电极、酶法进行的钠测定、钾测定、铁测定、钙测定等,按照价格更高的干化学法进行收费26、将酶法、电极法进行的葡萄糖测定,按照价格更高的干化学法进行收费27、将各种免疫学方法测定的血清肌钙蛋白T、肌钙蛋白I、肌红蛋白,按照价格更高的化学发光法进行收费28、未使用间接胆红素试剂,通过计算方式算出间接胆红素检查结果并收费29、将低标准收费的检验方法串换为高标准收费的检验方法31、将临床使用的国产仪器、试剂串换为进口仪器、进口试剂,并加收费用32、将“细菌涂片检查”串换为“体液细胞学检查与诊断”收费33、行纤维胃镜检查时,通过染色筛查幽门螺杆菌,收取“幽门螺杆菌培养及鉴定”费34、未进行血管造影操作,收取非血管介入临床操作数字减影(DSA)引导费用35、将酶法开展葡萄糖测定按照酶电极法、床边血糖仪检测进行收费37、将手工法血清结合珠蛋白测定(HP)按照免疫法进行收费38、开展免疫荧光法或各种免疫学方法检测C-反应蛋白(CRP)按照干化学法收费39、非化学发光法丙型肝炎抗体测定(Anti-HCV)按照化学发光法收费41、将淋巴治疗仪开展的治疗,按照电子生物反馈疗法收费43、将“糖化血红蛋白测定”串换为“胎儿血红蛋白(HbF)酸洗脱试验”收费44、“隐血试验(OB)”普通方法(2元/项)按“单标金抗法”(8元/项)收费45、将体液细胞学、手木标本检查与诊断“石蜡包埋”时使用塑料盒子串换成“塑料包埋”收费46、将“碳14呼气试验”串换为“碳13尿素呼气试验”收费1、开展血栓弹力图试验,未按照检验项目计价单位收费2、开展新生儿经皮胆红素测定,未按照计价标准进行费3、在B型钠尿肽前体(PRO-BNP)测定时未按规定标准收费此次吉林发布的负面清单,一共406项,涵盖了重复收费、临床检验、骨科、串换项目、过度检查、过度诊疗、超标准收费、医学影像、康复、心血管、内科、麻醉、虚构医药服务项目、肿瘤、分解收费、血液净化、违反卫生管理政策、重症医学、各科室通用类、降低标准住院、挂床住院、分解住院未按照规定保管相关资等多方面。是迄今为止涉及项目最全的负面清单。 2025年2月,广西省发布了医保基金典型问题清单,其中检验部分35项:2025年全区医保定点医药机构违法违规使用医保基金自查自纠继续针对定点医疗机构心血管内科、骨科、血液净化、康复、医学影像、临床检验等6个领域, 此次吉林发布的清单,基本上涵盖了医疗机构所有负面清单问题,对于医保飞检常态化情况下,医疗机构需要对常见的负面清单规避,在自查自纠阶段,彻查问题,及时整改。对于检验科操作人员,要对负面清单涉及的内容要非常清晰,在日常工作中规避掉,这样才是真正解决问题的方法。
|