立即注册找回密码

QQ登录

只需一步,快速开始

微信登录

微信扫一扫,快速登录

搜索
小桔灯网 门户 资讯中心 企业动态 查看内容

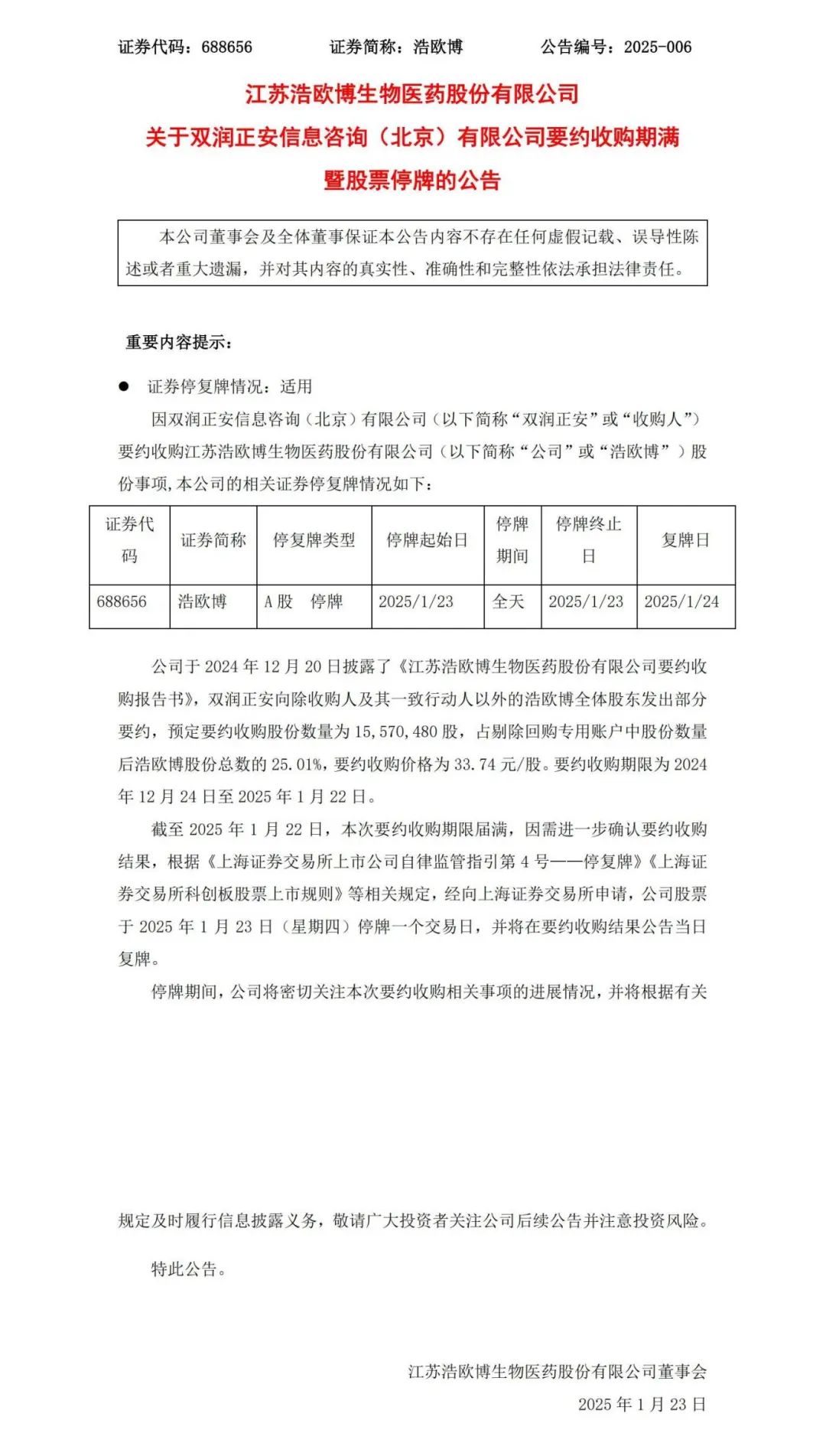
一IVD上市大企,停牌!

2025-1-23 11:11| 编辑: 鹏哥| 查看: 1559| 评论: 0|来源: 浩欧博

摘要: 公司股票于2025年1月23日(星期四)停牌一个交易日,并将在要约收购结果公告当日复牌。

1月22日晚间,浩欧博发布公告称,双润正安要约收购期满,股票停牌一天。公司于2024年12月20日披露了《江苏浩欧博生物医药股份有限公司要约收购报告书》,双润正安向除收购人及其一致行动人以外的浩欧博全体股东发出部分要约,预定要约收购股份数量约为1557万股,占剔除回购专用账户中股份数量后浩欧博股份总数的25.01%,要约收购价格为33.74元/股。要约收购期限为2024年12月24日至2025年1月22日。

截至2025年1月22日,本次要约收购期限届满,因需进一步确认要约收购结果,经向上海证券交易所申请,公司股票于2025年1月23日(星期四)停牌一个交易日,并将在要约收购结果公告当日复牌。

图片

声明:
1、凡本网注明“来源:小桔灯网”的所有作品,均为本网合法拥有版权或有权使用的作品,转载需联系授权。
2、凡本网注明“来源:XXX(非小桔灯网)”的作品,均转载自其它媒体,转载目的在于传递更多信息,并不代表本网赞同其观点和对其真实性负责。其版权归原作者所有,如有侵权请联系删除。
3、所有再转载者需自行获得原作者授权并注明来源。

最新评论

关闭

官方推荐 上一条 /3 下一条

客服中心 搜索 洽谈合作
返回顶部