立即注册找回密码

QQ登录

只需一步,快速开始

微信登录

微信扫一扫,快速登录

搜索
小桔灯网 门户 资讯中心 企业动态 查看内容

净利润约3亿!IVD行业首份盈利业绩预告

2025-1-22 13:56| 编辑: 鹏哥| 查看: 1623| 评论: 0|来源: 医业观察整理自企业公告、官网等

摘要: 这是目前IVD上市企业发布2024年年度业绩预告的首份预增报告!
2025年1月20日,奥泰生物发布2024年年度业绩预增预告。这是目前IVD上市企业发布2024年年度业绩预告的首份预增报告!

预计2024年净利润2.78亿元至2.98亿元,同比增加53.95%至65.03%


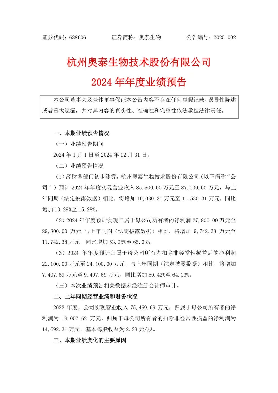
本期业绩预告情况


(一)业绩预告期间


2024年1月1日至2024年12月31日。


(二)业绩预告情况


(1)经财务部门初步测算,杭州奥泰生物技术股份有限公司(以下简称“公司”)预计 2024 年年度实现营业收入 85,500.00 万元至 87,000.00 万元,与上年同期(法定披露数据)相比,将增加 10,030.31 万元至 11,530.31 万元,同比增加 13.29%至 15.28%。


(2)2024 年年度预计实现归属于母公司所有者的净利润 27,800.00 万元至29,800.00 万元,与上年同期(法定披露数据)相比,将增加 9,742.38 万元至11,742.38 万元,同比增加 53.95%至 65.03%。


(3)2024 年年度预计归属于母公司所有者扣除非经常性损益后的净利润22,100.00 万元至 24,100.00 万元,与上年同期(法定披露数据)相比,将增加7,407.69 万元至 9,407.69 万元,同比增加 50.42%至 64.03%。


上年同期经营业绩和财务状况


2023 年度,公司实现营业收入 75,469.69 万元,归属于母公司所有者的净利润为 18,057.62 万元,归属于母公司所有者的扣除非经常性损益的净利润为14,692.31 万元,基本每股收益为 2.28 元/股。


本期业绩变化的主要原因


报告期内,公司继续深耕体外诊断行业的 POCT 细分领域,有效把握市场需求,持续推动产品与服务创新,深化市场拓展策略;同时公司加强内部精细化管理,提升运营效率与成本控制能力,多措并举,共同促进了业绩的稳步增长。


公告原文:

图片
图片
声明:
1、凡本网注明“来源:小桔灯网”的所有作品,均为本网合法拥有版权或有权使用的作品,转载需联系授权。
2、凡本网注明“来源:XXX(非小桔灯网)”的作品,均转载自其它媒体,转载目的在于传递更多信息,并不代表本网赞同其观点和对其真实性负责。其版权归原作者所有,如有侵权请联系删除。
3、所有再转载者需自行获得原作者授权并注明来源。

最新评论

关闭

官方推荐 上一条 /3 下一条

客服中心 搜索 洽谈合作
返回顶部