立即注册找回密码

QQ登录

只需一步,快速开始

微信登录

微信扫一扫,快速登录

搜索
小桔灯网 门户 资讯中心 政策解读 查看内容

2024年度IVD集采报告

2025-1-14 11:15| 编辑: 沙糖桔| 查看: 3778| 评论: 0|来源: 岭北山人

摘要: 2024年体外诊断试剂集中带量采购,是IVD历史上最大的带量采购。


作者:岭北山人

带量采购:VBP(volume-based procurement),国家组织药品集中采购,又称药品带量采购,是指国家统一组织,全国各省(市、区)组成采购联盟,采取带量采购、量价挂钩、以量换价的方式,与药品生产企业进行谈判,在严格保证质量的前提下,降低药品虚高价格,减轻患者医药费用负担。


体外诊断试剂VBP,就是指体外诊断试剂带量采购与医疗器械带量采购。2019年开始,四川、江苏、辽宁等地陆续发文,开始施行IVD试剂的阳光挂网采购;疫情期间,核酸检测试剂的带量采购,完成了体外诊断行业集采的初步尝试。2021年8月安徽试点了省级化学发光试剂带量采购,打响了常规IVD试剂带量采购实质性的第一枪。


目前常见的形式为省级集中采购、省际联盟集中带量采购和国家组织集中采购,体外诊断多由某一省份牵头组织,其他自愿参加的省形成联盟;随着带量采购的深入,逐步向一省牵头,全国联采的方向发展。



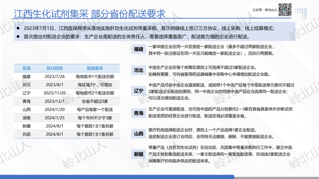
2024年体外诊断试剂集中带量采购,是IVD历史上最大的带量采购。江西医保局牵头的糖代谢带量采购,35个项目纳入,是历次带量采购中最多的一次。


而安徽医保局牵头的28省肿标甲功带量采购,肿标16项和甲功9项纳入,而28省带量采购,也创下最大的联盟。肿标和甲功两个大panel,也成为IVD行业VBP历史上最大的一次。


两批带量采购均已公告,即将落地。本报告就体外诊断行业的历次带量采购进行详细分析,深度解析IVD带量采购进展情况,呈现最新动态及未来展望。

声明:
1、凡本网注明“来源:小桔灯网”的所有作品,均为本网合法拥有版权或有权使用的作品,转载需联系授权。
2、凡本网注明“来源:XXX(非小桔灯网)”的作品,均转载自其它媒体,转载目的在于传递更多信息,并不代表本网赞同其观点和对其真实性负责。其版权归原作者所有,如有侵权请联系删除。
3、所有再转载者需自行获得原作者授权并注明来源。

最新评论

关闭

官方推荐 上一条 /3 下一条

客服中心 搜索 洽谈合作
返回顶部