立即注册找回密码

QQ登录

只需一步,快速开始

微信登录

微信扫一扫,快速登录

搜索
小桔灯网 门户 资讯中心 企业动态 查看内容

IVD上市企业法人变更,创始人出局

2025-1-10 14:58| 编辑: 鹏哥| 查看: 2099| 评论: 0|来源: 企业公告、官网、医业观察整理

摘要: 为确保公司规范运作,董事会解除了邓冠华先生的总经理职务

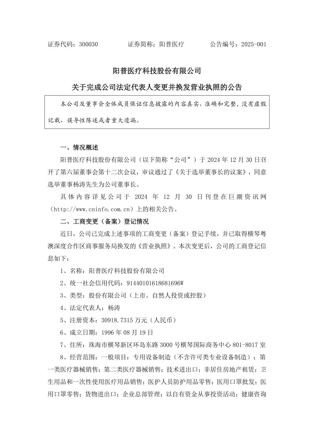
2025年01月09日,阳普医疗发布关于完成公司法定代表人变更并换发营业执照的公告。公告显示:阳普医疗科技股份有限公司(以下简称“公司”)于 2024 年 12 月 30 日召开了第六届董事会第十二次会议,审议通过了《关于选举董事长的议案》,同意选举董事杨涛先生为公司董事长


2024年12月30日,阳普医疗发布关于解聘总经理并授权董事蒋广成先生代行总经理职责的公告。曾参与创办阳普医疗的邓冠华。今年以来已两度被采取留置措施,已经无法正常履职。为确保公司规范运作,董事会解除了邓冠华先生的总经理职务;为保障公司日常经营管理事项顺利开展,董事会授权董事蒋广成先生代行总经理职责。在12月31日,阳普医疗更新的公告显示:珠海市监察委员会已解除对邓冠华的留置措施。


工商变更(备案)登记情况


近日,公司已完成上述事项的工商变更(备案)登记手续,并已取得横琴粤 澳深度合作区商事服务局换发的《营业执照》。本次变更后,公司的工商登记信息如下:


1、名称:阳普医疗科技股份有限公司

2、统一社会信用代码:91440101618681696W

3、类型:股份有限公司(上市、自然人投资或控股)

4、法定代表人:杨涛

5、注册资本:30918.7315 万元(人民币)

6、成立日期:1996 年 08 月 19 日

7、住所:珠海市横琴新区环岛东路 3000 号横琴国际商务中心 801-8017 室


个人简介


杨涛,男,中国国籍,无永久境外居留权,1984 年生,本科学历12。以下是其工作经历1:


  • 2006 年 7 月至 2017 年 8 月:就职于中国建设银行珠海市分行,历任建行珠海市分行公司业务部客户经理、公司业务部团队牵头人、投资银行业务部经理、投资银行部(金融市场部)总经理。

  • 2017 年 9 月至今:就职于珠海格力金融投资管理有限公司,历任投资总监、副总经理,现任董事、总经理。

  • 2024 年 12 月 30 日:阳普医疗公告,杨涛先生新任董事长及非独立董事。


公告原文:

图片
图片

多名高管辞职


首次被采取留置措施后,阳普医疗管理层保持稳定,到解除留置前,公司未披露人员变动消息。但在邓冠华第二次被采取留置措施后,公司还有多位高管辞职。


12月12日晚间,阳普医疗发布公告,公司董事会收到董事田柯、田艳丽、邓湘湘、刘焕亮的书面辞职报告。


图片

  • 田柯先生因工作调整,申请辞去公司董事、战略委员会委员职务。田柯先生辞去上述职务后,将继续担任公司副总经理一职。田柯先生原定董事任期至公司第六届董事会届满,即至 2026 年 6 月 20 日止。截至目前,田柯先生未持有公司股份,不存在应当履行而未履行的承诺事项。


  • 田艳丽女士因工作调整,申请辞去公司董事、战略委员会委员及审计委员会委员职务。田艳丽女士辞去上述职务后,将在公司其他岗位上继续任职。田艳丽女士原定董事任期至公司第六届董事会届满,即至 2026 年 6 月 20 日止。截至目前,田艳丽女士未持有公司股份,不存在应当履行而未履行的承诺事项。


  • 邓湘湘女士因工作调整,申请辞去公司董事及战略委员会委员职务。邓湘湘女士原定董事任期至公司第六届董事会届满,即至 2026 年 6 月 20 日止。辞任后邓湘湘女士将不再担任公司任何职务。


  • 刘焕亮先生因个人原因,申请辞去公司独立董事、战略委员会委员、提名委员会委员、薪酬与考核委员会主任委员(召集人)职务。辞任后刘焕亮先生不再担任公司任何职务。刘焕亮先生原定董事任期至公司第六届董事会届满,即至2026 年 6 月 20 日止。截至目前,刘焕亮先生未持有公司股份,不存在应当履行而未履行的承诺事项。


同日,阳普医疗科技股份有限公司关于监事辞职暨补选监事的公告。

图片

阳普医疗科技股份有限公司(以下简称“公司”)监事会于近日收到监事徐光枝女士的书面辞职报告。


徐光枝女士因工作调整,申请辞去公司监事职务。徐光枝女士辞去上述职务后,将在公司其他岗位上继续任职。徐光枝女士原定监事任期至公司第六届监事会届满,即至 2026 年 6 月 20 日止。截至目前,徐光枝女士持有公司 50 股股份,不存在应当履行而未履行的承诺事项。


阳普医疗2023年实现营收6.45亿元,同比下滑9.31%;净亏损6320.38万元,亏损同比收窄68.13%。今年一季度,阳普医疗营收1.41亿元,同比下滑10.98%,归母净利润-319万元,同比下滑123%。


图片
声明:
1、凡本网注明“来源:小桔灯网”的所有作品,均为本网合法拥有版权或有权使用的作品,转载需联系授权。
2、凡本网注明“来源:XXX(非小桔灯网)”的作品,均转载自其它媒体,转载目的在于传递更多信息,并不代表本网赞同其观点和对其真实性负责。其版权归原作者所有,如有侵权请联系删除。
3、所有再转载者需自行获得原作者授权并注明来源。

最新评论

关闭

官方推荐 上一条 /3 下一条

客服中心 搜索 洽谈合作
返回顶部