赔6.6亿,A股器械公司或面临退市
2025-1-6 13:43|
编辑: 鹏哥|
查看: 1415|
评论: 0|来源: 器械之家
摘要: 如公司2024年经审计的期末净资产为负值,公司股票将在2024年年度报告披露后被实施退市风险警示。
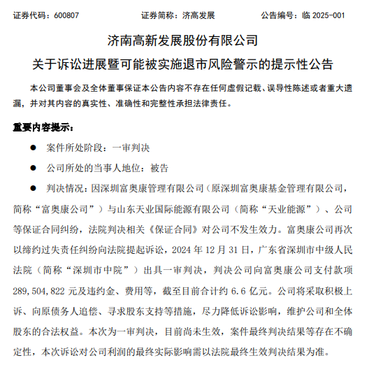
济高发展1月1日晚间公告称,2024年12月31日,广东省深圳市中级人民法院(简称“深圳市中院”)出具一审判决,判决公司向深圳富奥康管理有限公司(原深圳富奥康基金管理有限公司,简称“富奥康公司”)支付款项2.90亿元及违约金、费用等,截至目前合计约6.6亿元。 济高发展表示,截至2024年9月30日,公司归属于上市公司股东的净资产为1.76亿元,根据本次诉讼判决结果,可能导至公司出现归属于上市公司股东的所有者权益为负的情形,根据《上海证券交易所股票上市规则》相关规定,如公司2024年经审计的期末净资产为负值,公司股票将在2024年年度报告披露后被实施退市风险警示。目前,济高发展致力于成为“国内一流的生命健康产业卓越品质服务商”,主要从事体外诊断领域相关业务,重点开展生命健康产品、生物安全、医疗服务三大主要业务体系。 2024年前三季度公司归母净利润为-4595.73万元;自2022年以来,济高发展体外诊断业务经营主体艾克韦生物的营业收入也出现大幅下滑。 |
声明:
1、凡本网注明“来源:小桔灯网”的所有作品,均为本网合法拥有版权或有权使用的作品,转载需联系授权。
2、凡本网注明“来源:XXX(非小桔灯网)”的作品,均转载自其它媒体,转载目的在于传递更多信息,并不代表本网赞同其观点和对其真实性负责。其版权归原作者所有,如有侵权请联系删除。
3、所有再转载者需自行获得原作者授权并注明来源。