立即注册找回密码

QQ登录

只需一步,快速开始

微信登录

微信扫一扫,快速登录

搜索
小桔灯网 门户 资讯中心 医界动态 查看内容

江苏NIPT纳入医保

2024-12-27 11:41| 编辑: 鹏哥| 查看: 3090| 评论: 0

摘要: 本次无创产前基因检测服务带量采购中选结果,于2025年1月1日起执行,执行期暂定为2年

近日,江苏省医疗保障局 江苏省卫生健康委员会 关于做好无创产前基因检测服务带量采购中选结果执行工作的通知:

图片

江苏省医疗保障局 江苏省卫生健康委员会 关于做好无创产前基因检测服务带量采购中选结果执行工作的通知

各设区市医疗保障局、卫生健康委,相关医疗机构,相关企业:

为规范无创产前基因检测服务,降低无创产前基因检测费用,促进构建生育友好型社会,省医保部门组织开展无创产前基因检测服务带量采购,现就中选结果执行有关事项通知如下:

一、执行范围

省内产前诊断机构以及按卫生健康部门规定与产前诊断机构建立合作机制的产前筛查机构,应按要求执行本次无创产前基因检测服务带量采购中选结果。合作关系发生变化或合作协议未报备的产前诊断机构和产前筛查机构,应在执行前将相关合作情况报送省卫生健康部门。

二、执行时间

本次无创产前基因检测服务带量采购中选结果,于2025年1月1日起执行。执行期暂定为2年,后期根据带量采购工作安排予以调整。

三、执行中选价格

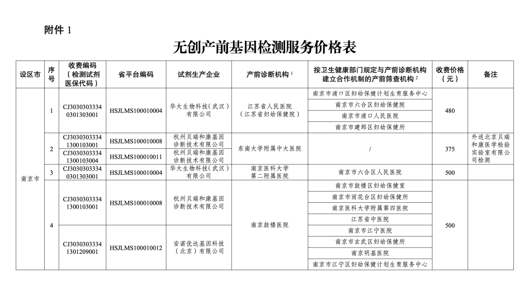
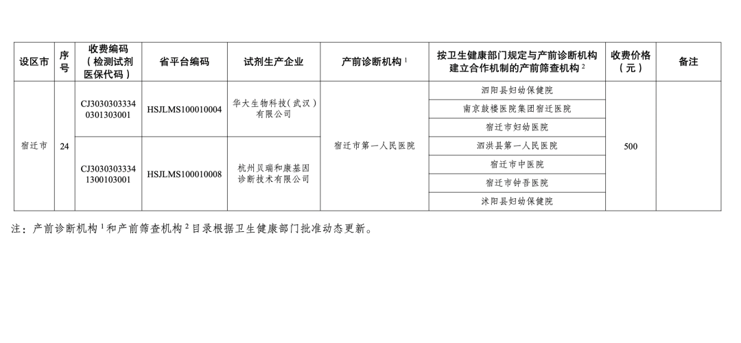
本次无创产前基因检测服务带量采购中选结果予以单独收费,收费价格包含样本采集、样本转运、样本处理、文库构建、上机检测、校标质控等检测环节所有服务和耗材费用。在国家医保部门未下发无创产前基因检测服务收费编码前,暂以所使用的基因检测试剂医保代码进行无创产前基因检测服务收费。具体价格及要求如下(附件1):

1. 中选的产前诊断机构以本单位中选价格为检测服务收费价格。中选的产前诊断机构,不得将样本外送给其他中选医疗机构或第三方医学检验机构检测,确有特殊情况的,经省医保部门同意后方可外送,并按接收样本单位的中选价格重新确定检测服务收费价格。

2. 未中选的产前诊断机构,以与本单位合作的中选产前诊断机构或第三方医学检验机构中选价格为检测服务收费价格。

3. 符合卫生健康部门规定,与产前诊断机构建立合作机制的产前筛查机构,按合作产前诊断机构的检测服务收费价格进行收费。

四、配套政策

(一)医疗服务价格项目协同。设置“胎儿染色体非整倍体无创产前基因诊断服务”价格项目(以下简称无创产前基因诊断服务项目),指副高以上职称并具备产前诊断技术服务资质的临床医师对胎儿染色体高通量基因测序检测结果进行审核并出具发放诊断报告的费用(附件2)。无创产前基因检测按照“检测服务+诊断服务”方式收取费用,诊断服务最高政府指导价为60元/次,检测服务按集采中选结果执行,单次收费最高不超过560元。医疗机构出具诊断报告时,不得再加收诊察费。省内产前诊断机构以及符合卫生健康部门规定与产前诊断机构建立合作机制的产前筛查机构,应规范开展无创产前基因检测服务并收取费用。

(二)医保支付政策协同。将无创产前基因检测的检测服务和诊断服务暂纳入医保乙类支付范围(附件3),实行门诊按项目单独支付,医保基金支付上限为430元(含检测服务和诊断服务费用),参保人员个人先行自付比例不高于10%,超过支付上限部分纳入个人自付统计口径。职工医保和居民医保除先行自付部分外,统筹基金分别按80%和70%予以支付。

五、按月报备检测和采购情况

省内产前诊断机构、符合卫生健康部门规定与产前诊断机构建立合作机制的产前筛查机构、中选的第三方医学检验机构和相关测序试剂生产企业,应按以下要求报送检测和采购情况:

(一)填报时间。每月前5个工作日,报送上月检测和采购数据。

(二)填报内容。具体填报内容为:

1. 中选产前诊断机构,应填报上月检测量(包含本院样本检测量和外单位送样检测量)。

2. 未中选的产前诊断机构和符合卫生健康部门规定与产前诊断机构建立合作机制的产前筛查机构,应填报上月外送样本检测量。

3. 中选第三方医学检验机构,应填报上月接收样本检测量和测序试剂采购量。

4. 相关测序试剂生产企业,应填报上月供应给合作中选医疗机构和中选第三方医学检验机构的测序试剂量。

(三)填报路径。登录江苏省药品和医用耗材招采管理系统—耗材招采管理—带量采购(新)—无创产前基因检测服务带量采购—执行管理专区—执行进度申报。

六、有关要求

(一)加强检测服务质量管理。中选医疗机构和中选第三方医学检验机构是保障检测服务质量的第一责任人,应主动强化质量意识,加强全流程质量管理,规范开展检测服务,保障检测准确度和及时性。省卫生健康部门将加强对中选单位检测服务的质量监管,省医保部门将根据集采公告和有关政策规定对检测服务不达标的中选单位予以处置。

(二)加强结果执行和监测通报。相关医疗机构要正确把握政策要求,及时维护相关价格和医保支付信息,确保按政策规定规范开展服务、收费和结算,并及时做好检测信息报送工作。各设区市医保部门要加强对本地区相关医疗机构的指导,确保结果按时落地执行,同时提醒督促医疗机构按时做好信息报送工作。省医保部门将加强对医疗机构报送检测信息和采购信息的监测比对,对存在异常情形的,视情况予以约谈、通报,并按集采公告规定处理,必要时报监督部门。

(三)加强部门协同管理。各设区市医保部门要及时完善信息系统项目数据更新工作,确保群众医疗费用及时结算,要协同同级卫生健康部门,加强对相关定点医疗机构的管理,督促医疗机构规范提供无创产前基因检测服务,严格按照医保支付范围和支付标准进行结算。要加强政策宣传和解读,及时回应群众关切,指导医疗机构在医院官方网站、经营场所醒目位置做好价格公示,接受社会监督。要关注政策落地过程中出现的新情况、新问题,及时处置应对,遇有重大问题及时报告省医保局。

图片图片图片图片图片图片图片图片

图片

声明:
1、凡本网注明“来源:小桔灯网”的所有作品,均为本网合法拥有版权或有权使用的作品,转载需联系授权。
2、凡本网注明“来源:XXX(非小桔灯网)”的作品,均转载自其它媒体,转载目的在于传递更多信息,并不代表本网赞同其观点和对其真实性负责。其版权归原作者所有,如有侵权请联系删除。
3、所有再转载者需自行获得原作者授权并注明来源。

最新评论

关闭

官方推荐 上一条 /3 下一条

客服中心 搜索 洽谈合作
返回顶部