立即注册找回密码

QQ登录

只需一步,快速开始

微信登录

微信扫一扫,快速登录

搜索
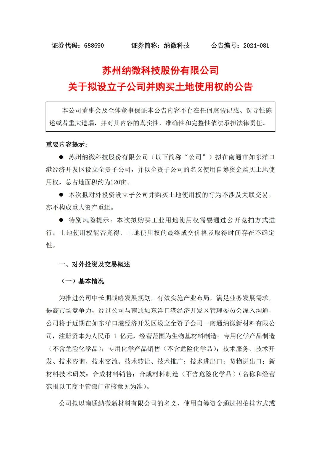
小桔灯网 门户 资讯中心 企业动态 查看内容

IVD上市大企,斥资1亿成立新公司!

2024-12-26 11:03| 编辑: 鹏哥| 查看: 1577| 评论: 0|来源: 纳微科技

摘要: 并以全资子公司的名义使用自筹资金购买土地使用权,总占地面积约为120亩。

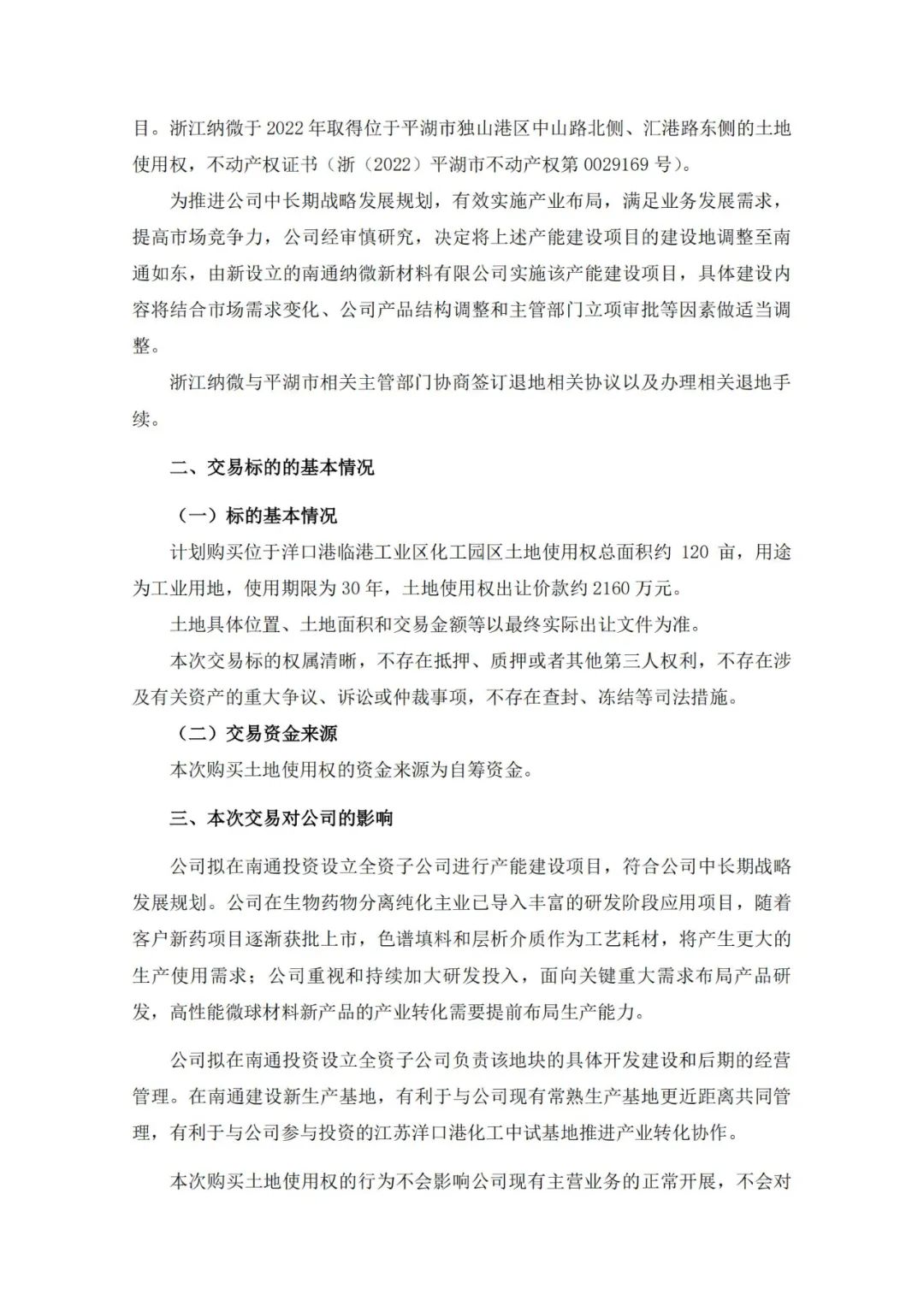
12月20日,苏州纳微科技股份有限公司(以下简称“公司”)发布公告:拟在南通市如东洋口经济开发区设立全资子公司,并以全资子公司的名义使用自筹资金购买土地使用权,总占地面积约为120亩。

为推进公司中长期战略发展规划,有效实施产业布局,满足业务发展需求,提高市场竞争力,经过公司与南通如东洋口港经济开发区管理委员会深入沟通,公司将于近期在如东洋口港经济开发区设立全资子公司-南通纳微新材料有限公司,注册资本为人民币1亿元。

经营范围:生物基材料制造;专用化学产品制造(不含危险化学品);专用化学产品销售(不含危险化学品);技术服务、技术开发、技术咨询、技术交流、技术转让、技术推广;技术进出口;货物进出口;材料技术研发;合成材料销售;合成材料制造(不含危险化学品)(名称和经营范围以工商主管部门审核意见为准)。

图片

图片

图片

声明:
1、凡本网注明“来源:小桔灯网”的所有作品,均为本网合法拥有版权或有权使用的作品,转载需联系授权。
2、凡本网注明“来源:XXX(非小桔灯网)”的作品,均转载自其它媒体,转载目的在于传递更多信息,并不代表本网赞同其观点和对其真实性负责。其版权归原作者所有,如有侵权请联系删除。
3、所有再转载者需自行获得原作者授权并注明来源。

最新评论

关闭

官方推荐 上一条 /3 下一条

客服中心 搜索 洽谈合作
返回顶部