立即注册找回密码

QQ登录

只需一步,快速开始

微信登录

微信扫一扫,快速登录

搜索
小桔灯网 门户 资讯中心 企业动态 查看内容

凯实生物与PSS公司携手,共拓CDMO全球合作新篇章

2024-12-25 13:35| 编辑: 沙糖桔| 查看: 1773| 评论: 0|来源: 小桔灯网

摘要: 标志着双方在生命科学和IVD仪器CDMO领域将共同开拓全球市场。

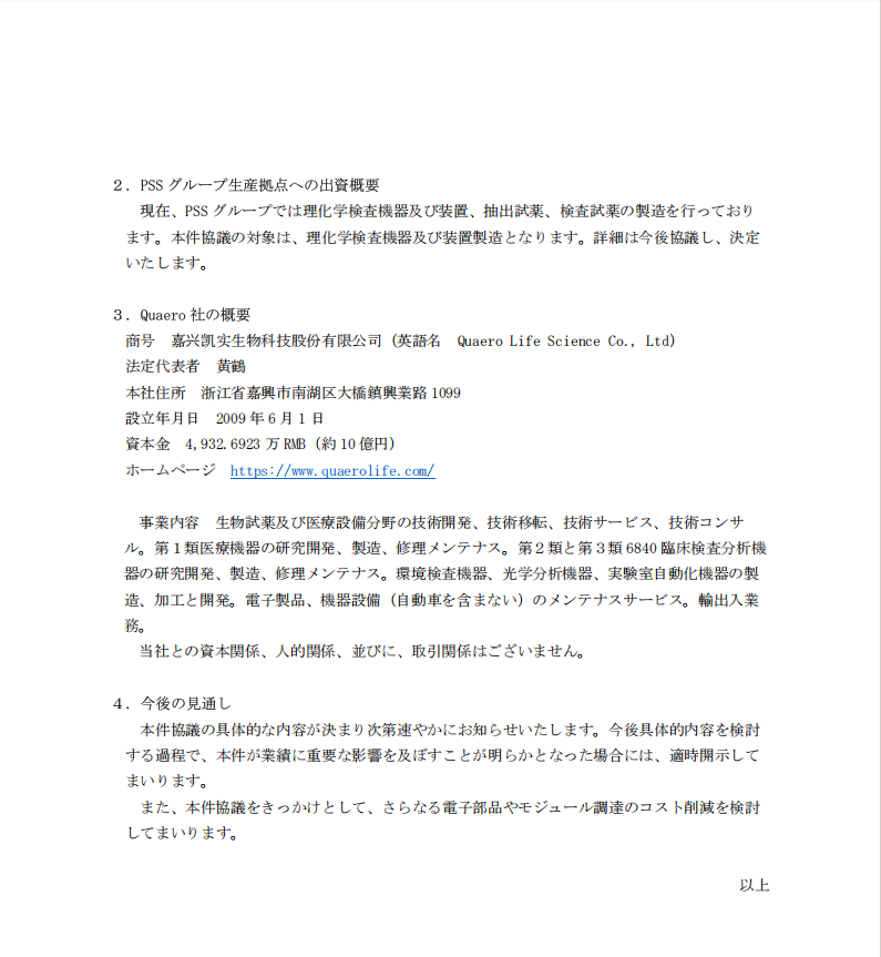
嘉兴凯实生物科技股份有限公司(简称:凯实生物)于2024年12月24日正式宣布,与日本知名生物医疗企业プレシジョン・システム・サイエンス株式会社(Precision System Science Co., Ltd,简称:PSS公司)成功签署了合资公司意向协议。这一里程碑式的合作,标志着双方在生命科学和IVD仪器CDMO领域将共同开拓全球市场。


PSS公司在IVD和生命科学CDMO行业拥有近40年经验,服务多家顶尖生命科学和体外诊断客户,其magLEAD技术和Pathfast化学发光分析仪备受赞誉。而凯实生物作为该领域的中国领军企业,拥有19年行业经验,具备完善的工程技术平台、软件技术平台及垂直整合供应链。


合资公司将在日本专注于生命科学仪器和医学检测仪器的生产制造,整合双方技术、市场、品牌及供应链资源,以提供更优质、多元化的服务。合资公司具备FDA合格审核经验,拥有ISO13485质量体系认证及4000平方米的自有生产基地,为双方带来新的业务增长点。


此次合作不仅强化了凯实生物对全球市场可持续供应的承诺,还针对全球CDMO最大市场——日本进行了战略布局,对公司发展具有里程碑意义。双方将借此机会深入技术交流与合作,共同研发更先进、符合市场需求的产品和服务,提升CDMO服务质量,满足全球客户多样化需求。


在全球经济不确定性增加的背景下,凯实生物与PSS公司的合作展示了双方对CDMO服务市场的坚定信心,为行业树立了积极榜样。这种跨国深度合作模式将提升行业国际化水平,推动生物医疗行业的持续健康发展。


此次合作不仅是企业层面的战略牵手,更是CDMO全球客户合作领域的重要突破。他展示了全球化背景下,通过跨界合作与资源整合来提升服务品质、拓宽市场边界的可能性。我们期待这次合作能够结出丰硕成果,为全球医疗诊断行业的发展贡献力量。


原文链接:https://www.pss.co.jp/


扫描二维码获取官方发布介绍

声明:
1、凡本网注明“来源:小桔灯网”的所有作品,均为本网合法拥有版权或有权使用的作品,转载需联系授权。
2、凡本网注明“来源:XXX(非小桔灯网)”的作品,均转载自其它媒体,转载目的在于传递更多信息,并不代表本网赞同其观点和对其真实性负责。其版权归原作者所有,如有侵权请联系删除。
3、所有再转载者需自行获得原作者授权并注明来源。

最新评论

关闭

官方推荐 上一条 /3 下一条

客服中心 搜索 洽谈合作
返回顶部