立即注册找回密码

QQ登录

只需一步,快速开始

微信登录

微信扫一扫,快速登录

搜索
小桔灯网 门户 资讯中心 企业动态 查看内容

IVD龙头现金管理:不超过42.6亿元买金融/理财

2024-12-12 11:36| 编辑: 鹏哥| 查看: 1437| 评论: 0|来源: Med空间站

摘要: 公司使用募集资金进行现金管理不会影响公司募集资金投资项目的实施进度,不存在变相改变募集资金用途的行为。

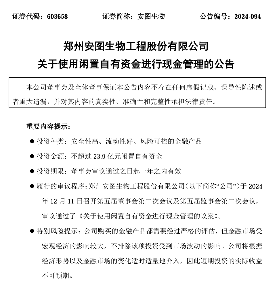
12月11日,安图生物发布《关于使用闲置自有资金进行现金管理的公告》,表示:

  • 为充分利用公司暂时闲置自有资金,进一步提高资金收益,在确保不影响公司正常生产经营的基础上,公司及子公司对最高额度不超过23.9亿元闲置自有资金进 行现金管理,用于购买安全性高、流动性好、风险可控的金融产品。在上述额度范围内,资金可在12个月内滚动使用。

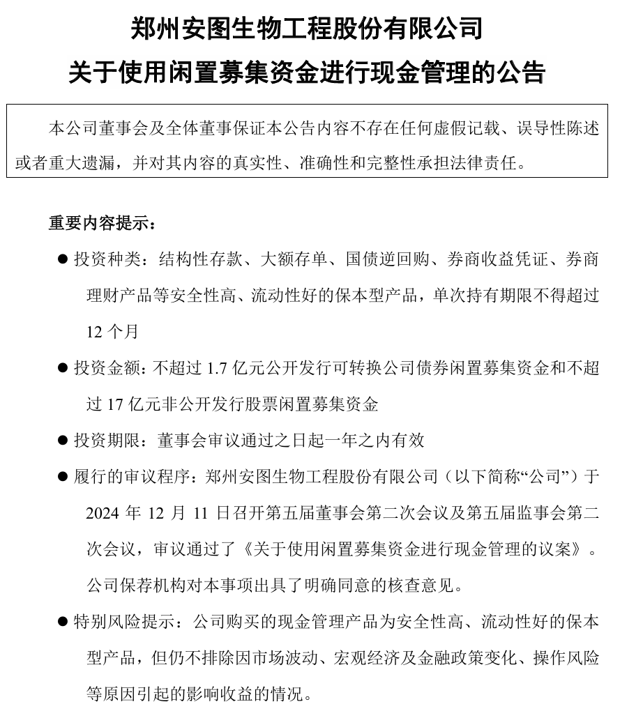
同时,安图生物发布《关于使用闲置募集资金进行现金管理的公告》,表示:

  • 为提高闲置募集资金的收益,在确保不影响募集资金投资项目建设和募集资金使用的情况下,公司拟分别使用不超过1.7亿元公开发行可转换公司债券闲置募集资金和不超过17亿元非公开发行股票闲置募集资金进行现金管理,分别用于购买单次持有期限不超过12个月的结构性存款、大额存单、国债逆回购、券商收益凭证、券商理财产品等安全性高、流动性好的保本型产品。在上述额度范围内,资金可在12个月内滚动使用。

两个公告加起来,就是安图生物打算用不超过42.6亿元的资金投资买金融产品/理财产品,其中不超过18.7亿元是募集资金。

大约是为了避免争议,安图生物在公告中声明:公司使用募集资金进行现金管理不会影响公司募集资金投资项目的实施进度,不存在变相改变募集资金用途的行为。

-01-

不超过42.6亿元买理财/金融产品
图片
图片

安图生物两份公告的重点部分

虽然投资的是安全性高、流动性好、风险可控的金融产品,但安图生物进行了特别风险提示:公司购买的金融产品都需要经过严格的评估,但金融市场受宏观经济的影响较大,不排除该项投资受到市场波动的影响。公司将根据经济形势以及金融市场的变化适时适量地介入,因此短期投资的实际收益不可预期。

对于此次现金管理,闲置自有资金部分,由安图生物公司董事会授权董事长或董事长授权人员在额度范围内行使该项投资决策权并签署相关合同文件;闲置募集资金部分,公司董事会授权董事长在额度范围内行使该项投资决策权并签署相关合同文件。

主要通过严格筛选投资对象、经营层指派财务中心相关人员负责分析评估、财务中心建立台账、独董等监督检查以及按证监会要求及时披露等措施进行风控。对于闲置募集资金购买的理财产品,特别提出了:投资产品不得质押,产品专用结算账户不得存放非募集资金或者用作其他用途,不得存在变相改变募集资金用途的行为,同时保证不影响募集资金项目正常进行。

根据财政部发布的新金融工具准则的规定,安图生物委托理财产品计入资产负债表中交易性金融资产或其他流动资产,利息收益计入利润表中公允价值变动收益或投资收益。具体以年度审计结果为准。

根据财报,截至2024年9月30日,安图生物交易性金融资产为5.113亿元,其他流动资产为30.27亿元;公允价值变动受益为1070万元,投资收益为5895万元。

图片

安图生物资产负债表(部分)

-02-

多家IVD企业购理财/金融产品,提高资金利用率

近年来,有多家IVD公司先后用自有资金购买了理财产品。

九安医疗是其中之一。

2023年1月底间,九安医疗发布公告称,为优化财务结构,合理利用自有资金,通过委托理财与证券投资充分提高资金使用效率及收益率,公司及子公司拟使用最高额度不超过170亿元或等值外币的自有资金进行委托理财投资种类方面,九安医疗表示将主要投资于风险较低、收益稳定的固定收益类资产。不过,公告同时指出,拟使用最高额度不超过30亿元或等值外币的自有资金进行证券投资。

九安医疗理财的大手笔与其在新冠期间海外业绩暴涨相关。

除了九安医疗,东方基因、热景生物、仁度生物等IVD企业均曾发布公告表示使用闲置自有资金购买理财产品。

从相关案例来说,上市IVD企业购买金融产品的整体趋势是选择风险较低、收益稳定的投资品种,以确保资金安全并获得一定的收益。

虽然上市IVD企业使用现金购买金融产品是一种优化资金使用效率、提升财务收益的有效策略。但企业在选择投资产品时需要注重风险控制和资金安全,并根据市场情况和自身需求制定合理的投资策略。毕竟因为投资而暴雷的企业也不是没有。比如2022年,创新药企基石药业因为理财亏掉6400万,由此还引发了一系列的高层变动。

声明:
1、凡本网注明“来源:小桔灯网”的所有作品,均为本网合法拥有版权或有权使用的作品,转载需联系授权。
2、凡本网注明“来源:XXX(非小桔灯网)”的作品,均转载自其它媒体,转载目的在于传递更多信息,并不代表本网赞同其观点和对其真实性负责。其版权归原作者所有,如有侵权请联系删除。
3、所有再转载者需自行获得原作者授权并注明来源。

最新评论

关闭

官方推荐 上一条 /3 下一条

客服中心 搜索 洽谈合作
返回顶部