立即注册找回密码

QQ登录

只需一步,快速开始

微信登录

微信扫一扫,快速登录

搜索
小桔灯网 门户 资讯中心 企业动态 查看内容

又有2家IVD企业,停业!

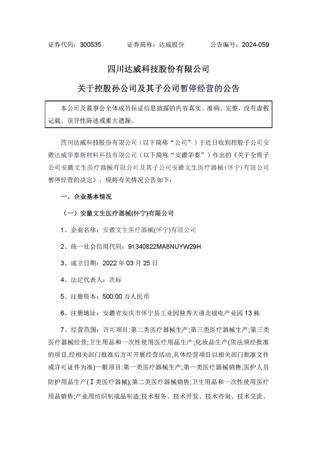
2024-12-10 11:03| 编辑: 鹏哥| 查看: 1376| 评论: 0|来源: 达威股份、IVD资讯

摘要: 安徽文生及怀宁文生经营相关的固定资产将依据市场行情出售,力求资产价值最大化。

12月5日晚间,达威股份公告称,公司于近日收到控股子公司安徽华泰作出的《关于全资子公司安徽文生医疗器械有限公司及其子公司安徽文生医疗器械(怀宁)有限公司暂停经营的决定》。鉴于当前病毒体外诊断试剂市场相较于2022年发生较大变化,安徽文生及其子公司怀宁文生经营现状及市场前景较差,为了防止债务累积及控制经营风险,安徽华泰股东会在经过慎重评估后决定,暂时停止安徽文生及怀宁文生的一切经营活动。安徽文生及怀宁文生经营相关的固定资产将依据市场行情出售,力求资产价值最大化。随着安徽文生和怀宁文生的暂停经营,公司的病毒体外诊断试剂业务随之暂停。

公告显示,截至2024年6月30日,安徽华泰对安徽文生的长期股权投资账面余额为1835.84万元,安徽文生对怀宁文生的长期股权投资账面余额则为500.00万元,鉴于当前的经营状况存在一定的减值风险。公司表示,若计提减值准备,会对安徽华泰的当期利润造成影响,也将导至公司在收购安徽华泰时确认的商誉计提减值,对公司2024年度的归母净利润存在负向影响。

图片

图片

文生医疗成立于2020年,坐落于安徽省合肥市高新技术开发区柏堰科技园,文生医疗专注于体外诊断产品。主要经营范围为体外诊断试剂与一次性使用耗材,包括植绒鼻咽拭子,病毒采样管,抗原试剂盒。公司通过ISO13485医疗器械质量体系认证,产品拥有CE认证,远销欧洲,中东及东南亚。

据文生医疗官微,2022年5月31日上午,作为达威股份在安徽投资的体外诊断产业化项目本土合作企业,文生医疗赴合肥高新区生命健康产业“双招双引”重点项目集中落地暨健康医疗产业园启动活动。

启动仪式上,文生医疗负责人熊潜生,向省市局各领导介绍了本次体外诊断项目情况。项目用地约45亩,主要从事各类病毒体外诊断试剂开发、生产,以及相关配套的原辅材料,包括检测拭子、抽提管和病毒采样管,预计产能1亿套抗原检测试剂盒和10亿只无菌拭子,项目计划总投资5亿元,分二期建设。


图片

图片

图片

图片

声明:
1、凡本网注明“来源:小桔灯网”的所有作品,均为本网合法拥有版权或有权使用的作品,转载需联系授权。
2、凡本网注明“来源:XXX(非小桔灯网)”的作品,均转载自其它媒体,转载目的在于传递更多信息,并不代表本网赞同其观点和对其真实性负责。其版权归原作者所有,如有侵权请联系删除。
3、所有再转载者需自行获得原作者授权并注明来源。

最新评论

关闭

官方推荐 上一条 /3 下一条

客服中心 搜索 洽谈合作
返回顶部