立即注册找回密码

QQ登录

只需一步,快速开始

微信登录

微信扫一扫,快速登录

搜索
小桔灯网 门户 资讯中心 检验前沿 查看内容

重磅!居家送检DTC,服务规范发布!

2024-12-6 14:38| 编辑: 沙糖桔| 查看: 3400| 评论: 0|来源: 中国检验检测学会、独立医学实验室资讯

摘要: 居家送检DTC,服务规范发布

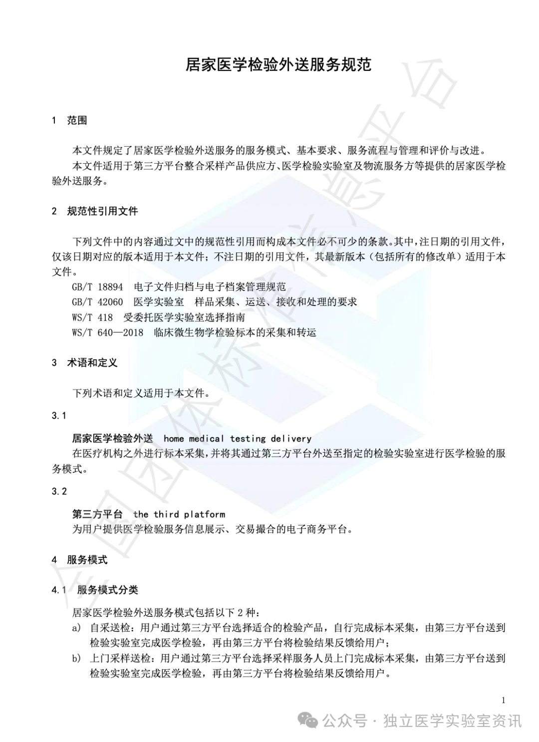
本文件规定了居家医学检验外送服务的服务模式、基本要求、服务流程与管理和评价与改进。 本文件适用于第三方平台整合采样产品供应方、医学检验实验室及物流服务方等提供的居家医学检验外送服务。

起草单位:学会、美团买药平台、IVD、ICL等机构,其中ICL机构:北京千麦医学检验实验室有限公司参与起草。

DTC延伸阅读:

检验科被“手撕”、瓜分,真的是这样吗?互联网医检应该关注的两点

居家快检的DTC模式,未来可期吗

更多DTC相关,欢迎关注主页DTC合集



ICL人自己的知识库上线啦,欢迎互动提问~



多部门联合,样本外送剑指合理检查

第三方医检共建业务,势如破竹

检验外送与试剂集采差额仅2.1%,检验服务的价值到底在哪里

15年第三方医检风云,你我不再少年

2023年第三方医学检验行业十大热点

最新发布 | 2023年全国独立医学实验室全名录

大江大河,第三方医检的三十年河东、三十年河西

检验+病理大增近60%:《全国医疗服务项目技术规范(2023年版)》发布

ICL Daily欢迎您分享您的行业见解


 写在最后

微信公众号或媒体转载请联系原作者

文章转载请关注“独立医学实验室资讯”公众号

欢迎关注、转发、收藏、投稿

第一时间给你最全资讯
扫码关注我们吧!

关注“ICL”,分享、收藏、

、在看

声明:
1、凡本网注明“来源:小桔灯网”的所有作品,均为本网合法拥有版权或有权使用的作品,转载需联系授权。
2、凡本网注明“来源:XXX(非小桔灯网)”的作品,均转载自其它媒体,转载目的在于传递更多信息,并不代表本网赞同其观点和对其真实性负责。其版权归原作者所有,如有侵权请联系删除。
3、所有再转载者需自行获得原作者授权并注明来源。

最新评论

关闭

官方推荐 上一条 /3 下一条

客服中心 搜索 洽谈合作
返回顶部