立即注册找回密码

QQ登录

只需一步,快速开始

微信登录

微信扫一扫,快速登录

搜索
小桔灯网 门户 资讯中心 企业动态 查看内容

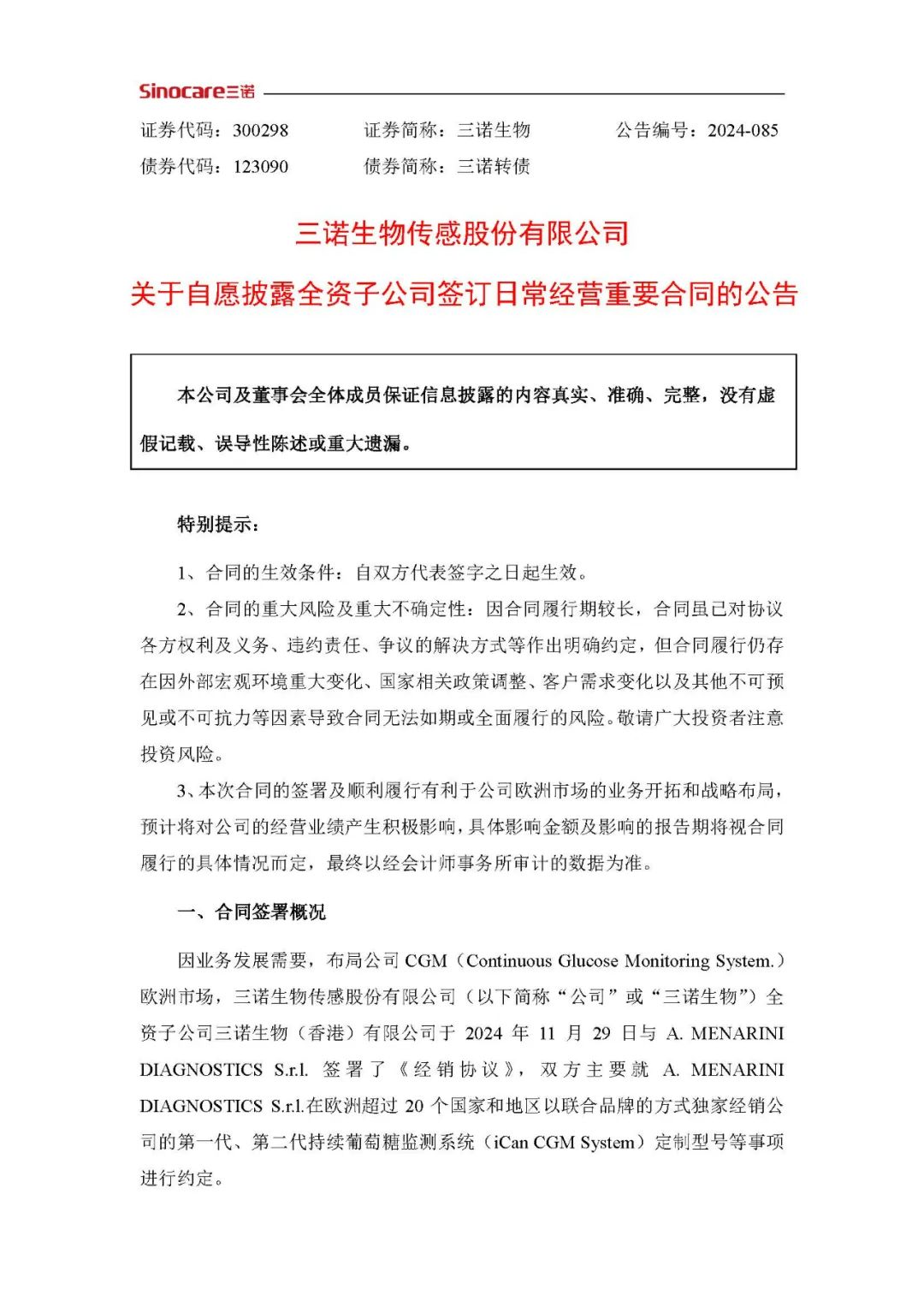
三诺,签下国际经销大合同!

2024-12-5 14:20| 编辑: 鹏哥| 查看: 1424| 评论: 0|来源: 三诺生物

摘要: 此次签订对公司开拓海外市场有积极影响,但存在一定风险。

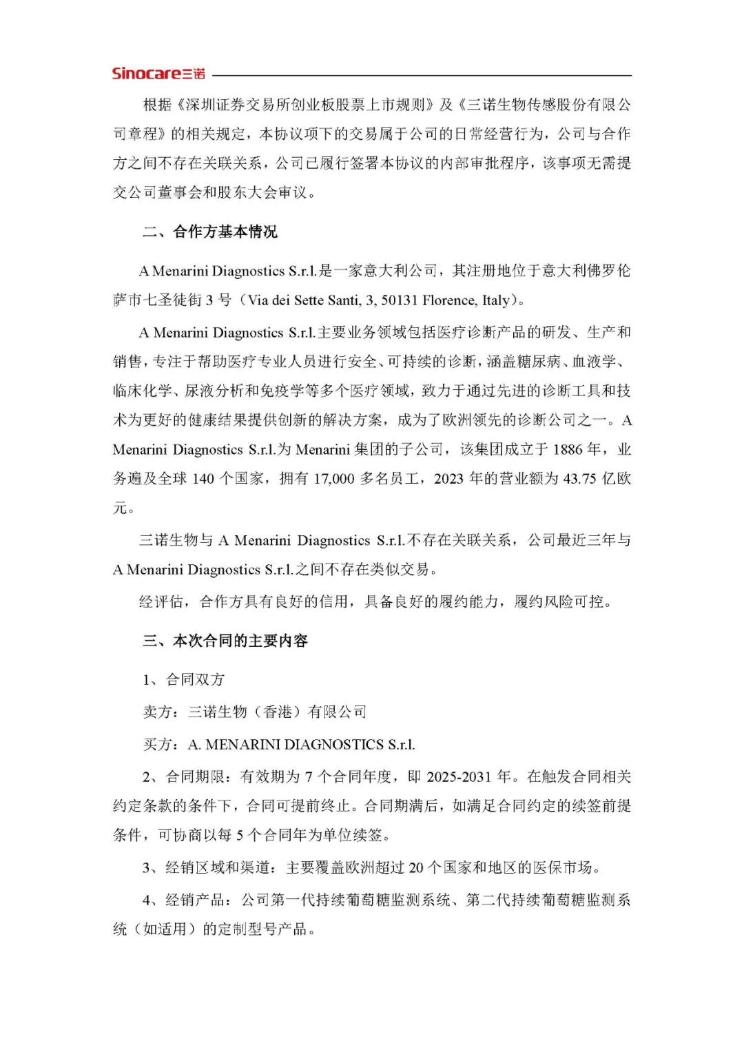
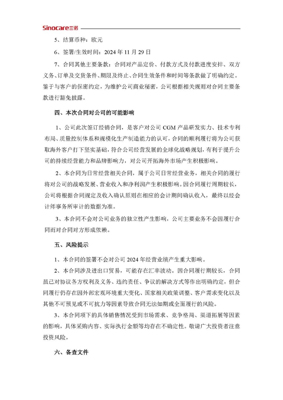
2024年11月29日三诺生物全资子公司三诺生物(香港)有限公司与A.MENARINI DIAGNOSTICS S.r.l.签署经销协议该协议有效期为7个合同年度覆盖欧洲超过20个国家和地区的医保市场经销公司第一代第二代持续葡萄糖监测系统定制型号产品结算币种为欧元此次签订对公司开拓海外市场有积极影响但存在一定风险。

图片

图片

图片

图片

声明:
1、凡本网注明“来源:小桔灯网”的所有作品,均为本网合法拥有版权或有权使用的作品,转载需联系授权。
2、凡本网注明“来源:XXX(非小桔灯网)”的作品,均转载自其它媒体,转载目的在于传递更多信息,并不代表本网赞同其观点和对其真实性负责。其版权归原作者所有,如有侵权请联系删除。
3、所有再转载者需自行获得原作者授权并注明来源。

最新评论

关闭

官方推荐 上一条 /3 下一条

客服中心 搜索 洽谈合作
返回顶部