立即注册找回密码

QQ登录

只需一步,快速开始

微信登录

微信扫一扫,快速登录

搜索
小桔灯网 门户 资讯中心 产品杂谈 查看内容

国产测序仪风云录|院士领衔的孔确基因纳米孔测序

2024-12-2 17:31| 编辑: 沙糖桔| 查看: 2794| 评论: 0|来源: 循因缉药

摘要: 对于该测序仪的型号、性能指标并未在我们引用的信源中展出。


2024年11月28日上午,精准医学产业创新发展研讨会暨科技企业孵化器启动仪式上,孔确单分子基因测序仪作为国家精准医学产业创新中心十大创新科技成果之一,隆重发布

然而,对于该测序仪的型号、性能指标并未在我们引用的信源中展出。

这哪算发布嘛,如发...

不过...本小破号不愿透露姓名的股东某博士表示:没关系,我会出手。

先声明下,以下信息来自股东的分享,有可能时效性不强或存在版本迭代问题,仅作为参考。

孔确纳米孔测序仪型号:COSEQ-ONE

纳米通道数量300个,最长读长大于5Mb,测序速度400碱基/s,单次准确度97%。

这个数据跟2021年12月10日齐碳QNome-3841公开数据有些类似,略逊于ONT的MiniON水平。

核心技术可能源自2019年发布在nature communication的这篇文章,使用的马达蛋白可能为牛乳头瘤病毒(BPV)双链DNA解旋酶蛋白的截短体或突变体。

孔径大小约为1.3nm,同样通过识别过孔电流信号进行碱基识别。

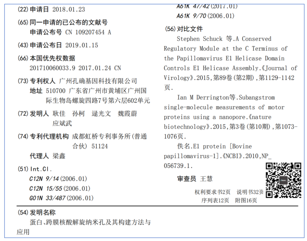
相关技术已经申请了专利,其核心专利大概是2018年申请的CN109207454B这篇。

当然,这两份文件都隐藏着一个小彩蛋,我们最后揭晓。

哦,想下载这两篇文件的链接也放在最后。

其他技术细节我们就不得而知了,不过,我们可以继续挖一挖孔确的团队和融资情况。


#02

团队与融资


根据公开信息,孔确创始人团队来自中国科学院院士、四川大学生物治疗国家重点实验室主任魏于全教授、生物芯片和生物传感器领域耿佳教授、大数据与人工智能领域陈路教授、微流控领域常凌乾教授等。

不过,常教授还兼着北京载愈的创始人和CSO,可能有点忙。

具体分工目前也没找到,只查到法人是耿佳,董事长为李胜。

李胜是深圳精科的法人,深圳精科的专家团队中魏于全院士在列,而精科也是最开始广州孔确的投资人。

所以,应该都是老熟人了。

融资信息就没那么容易看到了,包融资金额和估值公开渠道都没找到。

欢迎留言区解惑。


#03

最后


很遗憾,孔确的信息确实是不多,我们也只能在后续有更新的时候再汇报。

还是我们开头提到那句话,纳米孔测序赛道已经不算宽松了。

现在随着华大序风、齐碳和今是的商业化布局,考验各位玩家的不仅仅是产品性能而是综合竞争实力了。

诸君共勉吧。

哦对了,还记得我们前面的提到的那个小彩蛋么?

这位频繁出现的魏霞蔚是哪尊神仙,大家可知否?

哦,对了下载链接:

通过百度网盘分享的文件:CN109207454B.pdf,Active DNA unwindi...等2个文件

链接:https://pan.baidu.com/s/1t5HfXO5OuafKRwLfbCKblw

提取码:xyjy

END

相关资料:1:https://mp.weixin.qq.com/s/T0XJgHBmdsSdSaS4ztdteQ
注2:https://doi.org/10.1038/s41467-019-13047-y
3:https://www.hectobio.com/newsinfo/957570.html


声明:
1、凡本网注明“来源:小桔灯网”的所有作品,均为本网合法拥有版权或有权使用的作品,转载需联系授权。
2、凡本网注明“来源:XXX(非小桔灯网)”的作品,均转载自其它媒体,转载目的在于传递更多信息,并不代表本网赞同其观点和对其真实性负责。其版权归原作者所有,如有侵权请联系删除。
3、所有再转载者需自行获得原作者授权并注明来源。

最新评论

关闭

官方推荐 上一条 /3 下一条

客服中心 搜索 洽谈合作
返回顶部