立即注册找回密码

QQ登录

只需一步,快速开始

微信登录

微信扫一扫,快速登录

搜索
小桔灯网 门户 资讯中心 企业动态 查看内容

IVD企业暴涨40%,紧急公告!

2024-11-4 14:29| 编辑: 鹏哥| 查看: 1254| 评论: 0|来源: 浩欧博、 IVD体外诊断网

摘要: 因股票交易异常波动,浩欧博紧急发公告说明。
10月30日,IVD上市公司浩欧博披露控制权拟发生变更的公告,正大集团旗下的港股上市公司中国生物制药拟采用“协议转让+部分要约”的方式进行收购,获得公司控制权。中国生物制药收购浩欧博约55%股权。

中国生物制药公布收购浩欧博控制权公告发布后,引发市场关注。


浩欧博连续两天涨停。市值也从停牌前的21亿涨到了29亿,皆大欢喜。


图片


因股票交易异常波动,浩欧博紧急发公告说明。


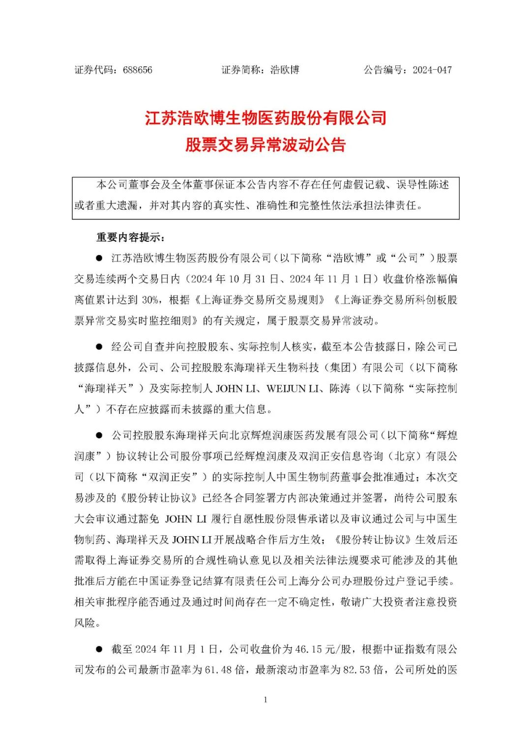
浩欧博股票交易连续两个交易日内(2024年10月31日、2024年11月1日)收盘价格涨幅偏离值累计达到 30%,根据《上海证券交易所交易规则》《上海证券交易所科创板股票异常交易实时监控细则》的有关规定,属于股票交易异常波动。


经公司自查并向控股股东、实际控制人核实,截至本公告披露日,除公司已披露信息外,公司、公司控股股东海瑞祥天及实际控制人 JOHN LI、WEIJUN LI、陈涛(不存在应披露而未披露的重大信息。

公司控股股东海瑞祥天向北京辉煌润康协议转让公司股份事项已经辉煌润康及双润正安信息咨询(北京)有限公司的实际控制人中国生物制药董事会批准通过;本次交易涉及的《股份转让协议》已经各合同签署方内部决策通过并签署,尚待公司股东大会审议通过豁免 JOHN LI 履行自愿性股份限售承诺以及审议通过公司与中国生物制药、海瑞祥天及 JOHN LI 开展战略合作后方生效;《股份转让协议》生效后还需取得上海证券交易所的合规性确认意见以及相关法律法规要求可能涉及的其他 批准后方能在中国证券登记结算有限责任公司上海分公司办理股份过户登记手续。相关审批程序能否通过及通过时间尚存在一定不确定性,敬请广大投资者注意投资风险。


图片

声明:
1、凡本网注明“来源:小桔灯网”的所有作品,均为本网合法拥有版权或有权使用的作品,转载需联系授权。
2、凡本网注明“来源:XXX(非小桔灯网)”的作品,均转载自其它媒体,转载目的在于传递更多信息,并不代表本网赞同其观点和对其真实性负责。其版权归原作者所有,如有侵权请联系删除。
3、所有再转载者需自行获得原作者授权并注明来源。

最新评论

关闭

官方推荐 上一条 /3 下一条

客服中心 搜索 洽谈合作
返回顶部