立即注册找回密码

QQ登录

只需一步,快速开始

微信登录

微信扫一扫,快速登录

搜索
小桔灯网 门户 资讯中心 医界动态 查看内容

突发!大批械企挂网耗材被核查,美敦力、强生、罗氏…

2024-10-15 14:10| 编辑: 鹏哥| 查看: 2016| 评论: 0|来源: 医疗器械经销商联盟

摘要: 限定于2024年10月11-31日在山东省药品和医用耗材招采管理子系统自行下调挂网产品价格。

本月底截止!

超1000家械企遭遇撤网“警告”

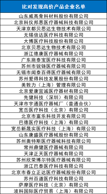
图片


据公布名单,本次通报比对发现高价产品的耗材企业共1092个涉及品牌有美敦力、强生、罗氏、史赛克、施乐辉、波科、奥林巴斯、柯惠、捷迈、贝朗、乐普、微创神通、大博、春立正达等大批国内外知名械企。


图片


对此,通知要求上述未联动外省最低中标或挂网价的企业,限定于2024年10月11-31日在山东省药品和医用耗材招采管理子系统自行下调挂网产品价格


未按要求及时降价的产品,进行暂停挂网公示,公示期接受企业申投诉,申诉成功的保留挂网资格,未及时申诉和申诉不成功的,暂停产品挂网资格,两年内不得在山东省再次申请挂网!


点击下方公众号名片,后台回复数字“101

查看完整企业名单

据通知,如暂停挂网产品属于临床必须且不可替代的,企业可自暂停挂网之日起两个月内在招采管理子系统申请恢复交易,但申请须提供由省内3家二级及以上公立医疗机构(至少包含1家三级公立医疗机构)出具的加盖公章的书面说明。


时间紧迫,相关耗材企业务必引起重视,在月底前及时完成降价,毕竟被“踢出”山东挂网两年,对于任何一家企业都是不小的代价……



多省密集发文,

耗材价格治理全国铺开!

不仅是山东,9月26日,湖北省药械集采平台也发布了《关于公示骨科创伤、冠脉血管内超声诊断导管与输注泵、硬脑(脊)膜补片类与疝修补材料类耗材集中带量采购暂停挂网产品的通知》。


图片


据悉,本次通报拟暂停挂网的产品单是骨科创伤类医用耗材数量就达到了46.56万个,涉及大博、威高、史赛克、苏州欣荣、优贝特等128家国内外械企。 


原因是未按照既定程序在中选结果执行之日前申请价格调整,或报价超出省平台现行挂网价格的。


8月6日,陕西省发布《关于药品和医用耗材挂网价格专项治理处理结果的通知》,对未按要求联动外省最低挂网价的,自2024年8月13日起取消未递交申诉和申诉不成功的药品、耗材产品的挂网资格,一年内不得在陕西省再次申请挂网。


除频繁的撤网治理外,在全国耗材价格联动的大方针之下,下半年以来江西、上海、吉林、江苏等多省都明确对医用耗材价格联动提出了更高的要求


9月25日江西省医保局发文开展挂网医用耗材价格联动确认工作,对未按规定时间、方式、内容申报的,暂停挂网;对虚报、瞒报价格且公示期未申请修正的医用耗材,核实后暂停挂网。 


8月15日上海市药事所发文,生产(总代)企业即日起开展自查自纠十五省市价格发生变动的,应进行维护更新和如实全部填报,否则将对有关医疗器械予以暂停采购资格一年。


8月2日吉林省下发《关于医用耗材企业阳光挂网价格动态调整有关事项的通知》。对首次出现主动申请联动全国省级最低挂网价格的产品,但申请时间超过30日的企业,予以暂停其所有产品的挂网工作;对未积极联动最低价的企业,暂停其所有产品挂网资格一年。


7月15日江苏省医保局发文,对首次出现主动申请联动降价但申请时间超过20个工作日的企业,予以暂停相关产品挂网1个月,期满且价格调至符合要求后恢复挂网,并进行信用记分。


此外,9月29日,国家医保局还在《关于政协十四届全国委员第二次会议第04813号(医疗卫生类419号)提案答复的函》中明确下一步工作将是:实现挂网信息一次提交,一省核验、全国通享,并建立医药产品挂网价格数据库,动态更新各省挂网价格信息。


从国家到地方纷纷释放强烈信号医用耗材挂网全国一盘棋、价格信息互通透明化,才是未来的大基调!


在新生态彻底构建完成之前,企业与经销商也必须随之转变,摒弃过去粗放式的经营模式,谁能走在变革的前面,谁才能成为“优势者”而非“淘汰者”。

声明:
1、凡本网注明“来源:小桔灯网”的所有作品,均为本网合法拥有版权或有权使用的作品,转载需联系授权。
2、凡本网注明“来源:XXX(非小桔灯网)”的作品,均转载自其它媒体,转载目的在于传递更多信息,并不代表本网赞同其观点和对其真实性负责。其版权归原作者所有,如有侵权请联系删除。
3、所有再转载者需自行获得原作者授权并注明来源。

最新评论

关闭

官方推荐 上一条 /3 下一条

客服中心 搜索 洽谈合作
返回顶部