立即注册找回密码

QQ登录

只需一步,快速开始

微信登录

微信扫一扫,快速登录

搜索
小桔灯网 门户 资讯中心 杂侃天下 查看内容

大数据助个体化药物研发

2014-11-14 13:02| 编辑: 小桔灯网| 查看: 2254| 评论: 0|来源: PharmTech

摘要: 人们已经认识到个体化医疗是改善健康远景的重要途径,可以让患者获得更好的疾病治疗结果,同时少受伤害。所以个体化医疗也成为了一个时髦词,越来越多的企业在为患者提供个体化医疗解决方案。个体化医疗产品的数量也 ...

人们已经认识到个体化医疗是改善健康远景的重要途径,可以让患者获得更好的疾病治疗结果,同时少受伤害。所以个体化医疗也成为了一个时髦词,越来越多的企业在为患者提供个体化医疗解决方案。个体化医疗产品的数量也在近年猛增,2006年市场上的产品只有13个,2012年则超过了70个。个体化药物作为个体化医疗的一部分,增长趋势也十分明显,最近的一份报告预测,美国的个体化药物市场将从2013年的92亿美元提高到2019年的182亿美元。

个体化药物的前提是利用生物信息和生物标志物的特定语言,在分子疾病途径、基因组学、蛋白质组学水平以及代谢组学上进行患者分层,然后针对特定患者的疾病状态设计药物,如分子靶标药物、免疫疗法等。

药物设计引入大数据

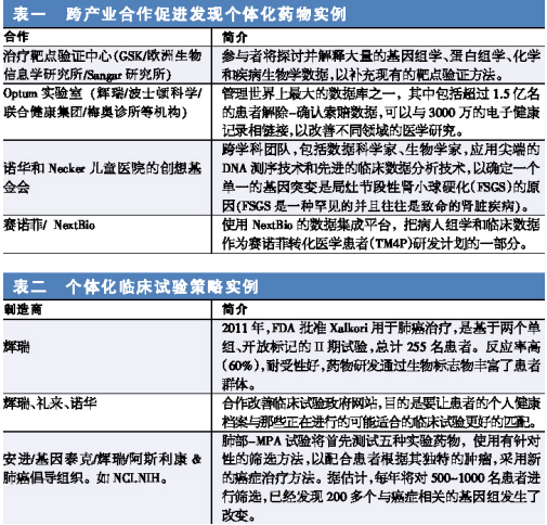
大数据将在药物研发中被更多地使用,克莱尔蒙特克里克公司(Claremont Creek Ventures)数字医疗总监特德?斯科尔(Ted Driscoll)认为:“基因组学、蛋白质组学和代谢组学,协同临床试验数据和真实世界临床数据的挖掘,将使制造商能够更彻底地了解疾病的特定结构。这种理解用在个体化药物的设计上,将使得目标靶点和生物标记物更快速、更准确地得到识别和验证。”一些有远见的厂商已经参与到公共和私营部门的研究活动中,充分利用“大数据”和基因组测序,以提高“发现个体化新药”的成功率。这种战略将帮助制药商在整个从基础科学转化到临床研究的各个阶段,实行以病人为中心的药品设计方法,尤其是缺乏靶向治疗的领域。

同时这些药物临床研究方案设计与传统方案有较大区别。传统的临床试验首先是选定一组患者,在紧密跟踪的情况下,观察药物疗效在统计上差异是否显着。随着制药商在药物研发上投入更多的资源,主要集中在病因和特定疾病机理诊断的生物标记物,可让患者群体对治疗反应进行优化。设计测试这些个体化药物的临床试验,也将可能变得更加结构化。通过使用个人医疗和人口基因组数据,制药商现在能设计出更有针对性的临床试验;采用匹配的细胞类型,以及对候选药物的个体代谢反应进行监测,从而更多地招募对试验药物敏感且没有治疗限制的受试者。

临床研究方法变革

一些全球制造商已经推出了个体化药物临床试验的策略,可能会改变药物研究方式,并有可能缩短药物上市的时间和成本。多药、多臂、生物标记物驱动的临床试验是厂商付诸实践的一种策略。美国国立卫生研究院院长基金会的执行董事玛丽亚?弗莱雷(Maria Freire)博士称,这种临床试验设计建立了“更有效地满足患者和药物开发者需求”的一种临床试验模型。“这一战略将验证生物标志物和促进药物开发融为一体,以更快的速度为患者提供更安全,更有效的治疗方法。”

而随着大量患者报告的信息被捕获和跟踪,制药商应审查这些数据以及与临床数据相关病人的真实反应,以保证药物的预期结果与实际情况相符。

对开发商而言,为产品实现广泛覆盖和以价值为基础的偿付,往往更加困难。在这一点上,已经有厂商通过合作建立专用的数据网络来收集、分析、共享试验数据。一个例子是Genomic Health公司的oncotype DX基因组检测法,能够预测乳腺癌复发,生产商分析了诊断结果,以及诊断管理患者的成本,结果证明显着节约了成本。

 


声明:
1、凡本网注明“来源:小桔灯网”的所有作品,均为本网合法拥有版权或有权使用的作品,转载需联系授权。
2、凡本网注明“来源:XXX(非小桔灯网)”的作品,均转载自其它媒体,转载目的在于传递更多信息,并不代表本网赞同其观点和对其真实性负责。其版权归原作者所有,如有侵权请联系删除。
3、所有再转载者需自行获得原作者授权并注明来源。

最新评论

关闭

官方推荐 上一条 /3 下一条

客服中心 搜索 洽谈合作
返回顶部