3100万!IVD上市企业,转让股权!
2024-9-10 13:57|
编辑: 沙糖桔|
查看: 1536|
评论: 0|来源: 体外诊断价值圈
摘要: 值得注意的是,塞力医疗近年来面临着集约化IVD业务缩水的困境。
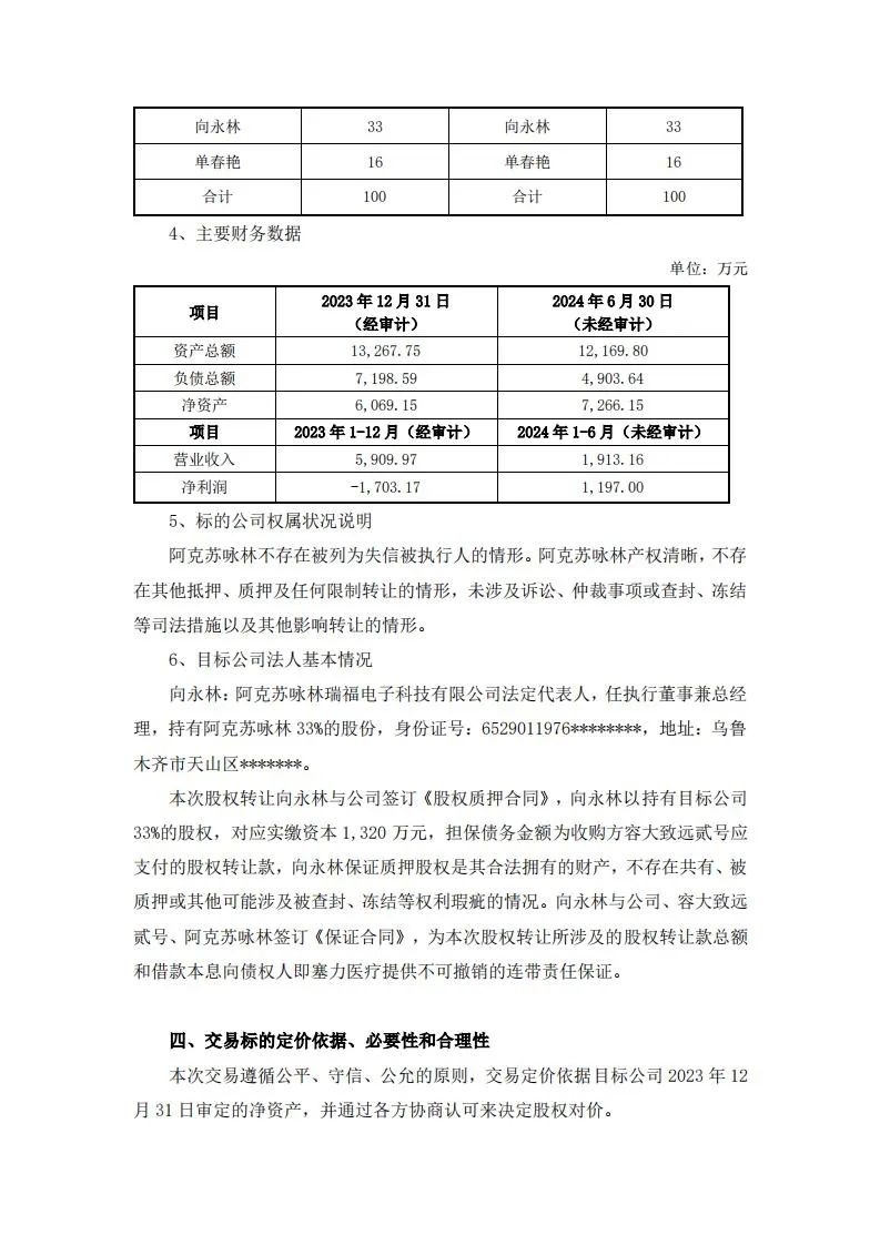
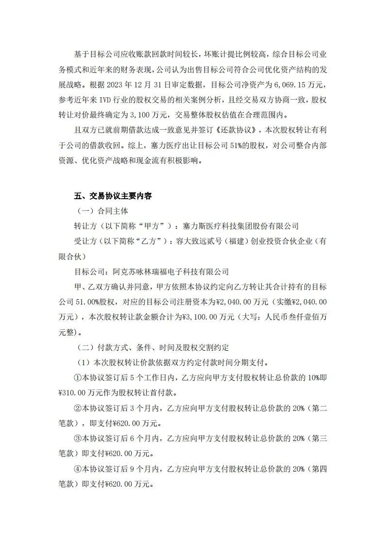
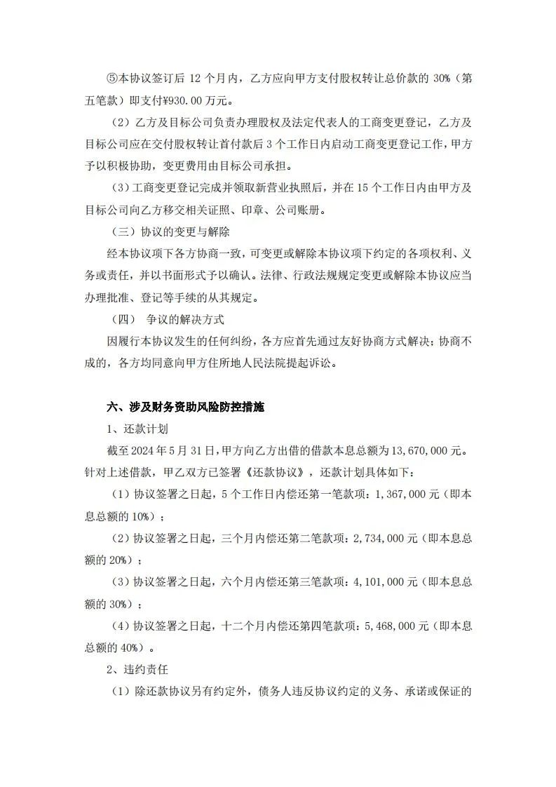
9月5日晚,塞力医疗发布公告,公司拟将其持有的控股子公司阿克苏咏林51%的股权转让给容大致远贰号,转让价格为3100万元。本次交易完成后,公司不再持有阿克苏咏林股份,阿克苏咏林将不再纳入公司合并报表范围。塞力医疗同时表示,阿克苏咏林作为公司控股子公司期间,公司为支持其日常经营产生的借款,在本次股权转让完成后,将被动形成公司对外提供财务资助,但该项财务资助实质为公司对原控股子公司日常经营性借款的延续。截至2024年5月31日,阿克苏咏林尚欠公司借款本金及利息合计1367万元,公司与阿克苏咏林签订了《还款协议》,约定了本次被动形成财务资助的具体安排包括还款计划及股东提供了相应担保。公司将密切关注阿克苏咏林的经营发展情况,督促阿克苏咏林履行还款义务。阿克苏咏林主营IVD体外诊断业务,今年上半年实现营收1913万元,实现净利润1197万元。塞力医疗表示,基于阿克苏咏林应收账款回款时间较长,坏账计提比例较高,综合其业务模式和近年来的财务表现,公司认为出售阿克苏咏林符合公司优化资产结构的发展战略。根据2023年12月31日审定数据,阿克苏咏林净资产为6069.15万元,参考近年来IVD行业的股权交易的相关案例分析,股权转让对价最终确定为3100万元,交易整体股权估值在合理范围内。塞力医疗表示,双方已就前期借款达成一致意见并签订《还款协议》,本次股权转让有利于公司的借款收回,对公司整合内部资源、优化资产战略和现金流有积极影响。塞力医疗主营业务包括SPD(医疗耗材精益化管理)供应链管理业务、IVD(体外诊断产品)业务、合作共建区域检验中心等。近年来,塞力医疗处于持续亏损状态。2021年至2023年,塞力医疗的营业收入分别为26亿元、23.09亿元、20.06亿元,归母净利润分别为-4951万元、-1.54亿元、-1.59亿元。今年上半年,公司实现营收9.76亿元,同比下降3.48%;归母净利润为-477.25万元,同比下降411.82%。值得注意的是,塞力医疗近年来面临着集约化IVD业务缩水的困境。对于今年上半年业绩波动的原因,塞力医疗表示,公司去年下半年对部分子公司股权进行转让后不再纳入合并范围,导至公司营业收入出现一定幅度下降,从而导至利润下降。与此同时,为减少垫资压力,公司部分IVD业务合同到期后未作延续安排。再加上行业政策的影响,致使IVD业务和单纯销售业务营业收入及毛利相比上年同期出现一定幅度下降。IVD业务是塞力医疗上市初期就从事的主营业务,即向医疗机构提供医学临床诊断仪器和配套检测试剂构成的统一检测系统,销售配套诊断试剂和耗材等。该种商业模式下,营业收入主要由销售差价与测试数结算的仪器使用费构成。








来源:塞力医疗公告、证券时报·e公司、IVD体外诊断网
|
声明:
1、凡本网注明“来源:小桔灯网”的所有作品,均为本网合法拥有版权或有权使用的作品,转载需联系授权。
2、凡本网注明“来源:XXX(非小桔灯网)”的作品,均转载自其它媒体,转载目的在于传递更多信息,并不代表本网赞同其观点和对其真实性负责。其版权归原作者所有,如有侵权请联系删除。
3、所有再转载者需自行获得原作者授权并注明来源。