立即注册找回密码

QQ登录

只需一步,快速开始

微信登录

微信扫一扫,快速登录

搜索
小桔灯网 门户 资讯中心 营销杂谈 查看内容

个性化医疗长期投资机会分析:“量体裁药”时代渐行渐近

2014-11-12 20:56| 编辑: 小桔灯网| 查看: 1862| 评论: 0|来源: 东北证券

摘要: 个性化医疗是以个人基因组信息为基础,结合蛋白质组、代谢组等相关内环境信息,为病人量身设计出最佳治疗方案,以期达到治疗效果最大化和副作用最小化的一门定制医疗模式。个性化医疗带来的是从传统的“对症下药”向 ...


个性化医疗是以个人基因组信息为基础,结合蛋白质组、代谢组等相关内环境信息,为病人量身设计出最佳治疗方案,以期达到治疗效果最大化和副作用最小化的一门定制医疗模式。

个性化医疗带来的是从传统的“对症下药”向“中医医欲病”、“上医医未病”的转变,其有广泛的社会效益。个性化医疗是临床应用的重大趋势,一直受到世界上各个国家的关注。个性化医疗正努力朝着最佳的治疗效果、最小的副作用及最低的医疗费用的方向发展和迈进。我们认为,从个性化医疗的过程来看,可以简单分为个性化诊断和个性化治疗两个部分。个性化诊断过程主要涉及分子诊断技术、大数据及云计算的应用,通过对单个患者相关样本的采集检测,并与数据库中相关疾病的资料进行比对,可以得出相关诊断结果。在个性化治疗阶段则可以根据诊断的结果实现“量体裁药”。


2005年至2015年的十年间,个性化医疗市场规模日益扩大。伴随着科学技术的发展,个性化医疗将迎来新的快速发展阶段。我们认为,从投资角度考虑,个性化医疗的实际应用环节相对更具投资价值和安全边际。短期来看,个性化医疗相关技术和产品对相关公司收入贡献有限,但随着市场的不断拓展,未来可能会对相关公司收入带来可观的增量贡献。我们认为对于目前已经拥有部分适用于商业化的技术或产品的公司值得长期关注和跟踪。


国内 A 股上市公司中,我们推荐长期关注达安基因(分子诊断)、中源协和(干细胞与基因工程)、千山药机(控股主营为基因检测的宏灏基因)、紫鑫药业(中科院北京基因组研究所合作开发基因测序仪项目)、中新药业(参股生物芯片及基因工程相关公司)、荣之联(涉及基因检测大数据处理并参股深圳华大基因医学有限公司)。


1.个性化医疗的定义及意义


1.1. 个性化医疗的定义及发展背景


个性化医疗又称精准医疗,是指以个人基因组信息为基础,结合蛋白质组、代谢组等相关内环境信息,为病人量身设计出最佳治疗方案,以期达到治疗效果最大化和副作用最小化的一门定制医疗模式。

个性化医疗概念最早于 20 世纪 70 年代提出,随着人类基因组计划的完成、分子医学水平的不断提高以及大数据时代的来临,个性化医疗正迎来全新的发展时期。医疗模式的转变也是推动个性化医疗发展的另一个重要因素,生物医学模式正向生物-心理-社会-环境模式转变,强调人的个性属性、社会属性和人与环境的相互作用。个体差异决定了诊疗的个体化和个性化,传统的“一药多用”常常导至治疗不准确。随着人们生活水平的提高和健康意识的增强,人们对个性化医疗的需求也日益增加。


1.2. 个性化医疗与传统医疗的区别


传统医疗以病人的临床症状和体征,结合性别、年龄、身高、体重、家族疾病史,实验室和影像学评估等数据确定药物和使用剂量、剂型。这通常是一个被动的处理方式,即在已经出现的症状和体征后开始治疗或用药。“上医医未病之病,中医医欲病之病,下医医已病之病”,个性化医疗带来的是从传统的“对症下药”向“中医”、“上医”的转变,个性化医疗可以通过更精确的诊断,预测潜在疾病的风险,提供更有效、更有针对性的治疗,预防或干预某种疾病的发生。个性化医疗正努力朝着最佳的治疗效果、最小的副作用及最低的医疗费用的方向发展和迈进。




1.3. 个性化医疗的意义


个性化医疗有着广泛的社会效益。个性化医疗在使患者的治疗更有效、副作用更低的同时,也有利于医生做出更准确的诊断,改善医患关系;有利于制药企业在某种程度上降低研发成本,开发出更有针对性的药物;有利于保险企业由面向所有患者到有针对性的少数患者的转变,降低全社会的保险成本。


2. 个性化医疗的理论基础及应用领域


2.1. 个性化医疗的理论基础


个性化医疗的理论基础涉及基因组学和系统生物学等多门学科。基因组学是研究生物基因组和如何利用基因的一门学问,用于概括涉及基因作图、测序和整个基因组功能分析的遗传学分支。而系统生物学则是研究生物系统组成成分的构成与相互关系的结构、动态与发生,以系统论和实验、计算方法整合研究为特征的生物学。正是由于相关基础学科的飞速发展,才使得个性化医疗成为可能。



生物医学的深入研究表明,人类的各种疾病都直接或者间接的与基因有关。人类基因组中至少有 1%基因序列存在个性差异,这好几百万个基因位点的差异决定了药物治疗需要个性化处理。人类疾病可以分为三类:(1)单基因病,如腺苷脱氨酶(ADA)缺乏症;(2)多基因病。如糖尿病、肿瘤、心血管病等,它不但涉及各个基因,还与环境因素(自然环境、社会环境、生活方式等)密切相关;(3)是获得性基因病。是由于病原微生物入侵所致,如艾滋病(AIDS)、乙型肝炎等。从理论上来说,所有的疾病都应该是可以通过基因治疗进行治愈的。


2.2. 个性化医疗的应用领域


个性化医疗是临床应用的重大趋势,一直受到世界上各个国家的关注。世界上第一个正式被批准用于基因治疗的病例是先天性腺苷脱氨酶(ADA)缺乏症。1990年 9 月美国 Blaese 博士成功将正常人的 ADA 基因植入 ADA 缺乏症病人的淋巴结内,完成了首例基因治疗。到现在为止,能够通过基因治疗的遗传疾病还不足百种,包括腺苷脱氨酶(ADA)和嘌呤核苷磷酸化酶(PNP)缺乏症、珠蛋白生成障碍性贫血和血红蛋白病、血友病和其它血浆蛋白缺乏症、笨丙酮尿症和其它先天性代谢缺陷病等一些隐形遗传的单基因遗传病。目前个性化医疗在临床的实际应用领域涉及肿瘤、糖尿病、高血压、白血病、妇幼健康、部分传染病等。




3. 个性化医疗的核心:分子诊断+大数据&云计算+“量体裁药”


3.1. 个性化医疗的范围及主要过程


个性化医疗的范围主要包括:(1)对无临床病症的病人进行筛查;(2)对具有患某种疾病的病人进行筛查;(3)对有临床症状、诊断为患病的病人进行优化治疗。我们认为,从个性化医疗的过程来看,可以简单分为个性化诊断和个性化治疗两个部分。个性化诊断过程主要涉及分子诊断技术、大数据及云计算的应用,通过对单个患者相关样本的采集检测,并与数据库中相关疾病的资料进行比对,可以得出相关诊断结果。在个性化治疗阶段则可以根据诊断的结果实现“量体裁药”。






3.2. 分子诊断、大数据&云计算与“量体裁药”


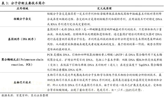
分子诊断主要是指编码与疾病相关的各种结构蛋白、酶、抗原抗体、免疫活性分子基因的检测。分子诊断的主要过程包括样本的收集和制备、遗传物质的扩增、遗传物质的检测、以及数据分析。分子诊断是当代医学发展的重要前沿领域之一,其核心技术是基因诊断,常规技术包括:(1)聚合酶链式反应(PCR);(2)DNA测序(DNA sequencing);(3)荧光原位杂交技术(FISH);(4)DNA 印迹技术( DNAblotting );(5)单核苷酸多态性(SNP);(6)连接酶链反应(LCR);(7)基因芯片技术(gene chip)。





大数据与云计算在个性化医疗中发挥着巨大的作用。一个完全测序的人类基因组包含 100-1000 GB的数据量,造成解读上很大的困难,因此需要有专门的数据库进行数据信息的横向与纵向比对分析。国外很多公司都建立了自己的大型数据库并开发相关的软件进行快速的数据分析,例如 Myriad genetics 公司拥有专有数据库来进行大数据的一体化分析,可用来解释不确定的遗传检测结果,该公司因此拥有了显著性的战略优势。Illumina 公司开发出 BaseSpace 的云计算与存储平台,SevenBridges Genomics在人类基因组排序和分析中综合应用了云计算和NoSQL数据的技术,推出 EC2、S3 和 MongoDB等。国内 A 股上市公司荣之联(002642)凭借在高性能计算和大容量存储方面积累的技术优势,为华大基因设计、建设和维护位于深圳和香港的生物信息超算中心,成功地解决了基因测序形成的海量数据在并行计算和存储等方面的难题。目前,华大基因具备了每秒运行 157 万亿次的超级计算能力,数据存储量达 12.6 PB,基因测序能力位居全球第一。

以基因检测为基础,大数据分析为手段所得到的信息即可为个体化药物设计提供指导,实现“量体裁药”。人类基因组计划的深入研究表明,个体对药物反应的差异性、以及药物在体内的代谢与个人遗传因素密切相关。目前众多预测性基因检测项目中最具有实际应用意义的是“药物基因型检测”,针对人体发病基因片段设计靶向药物,并用大数据分析药物将要产生的反应、药效、敏感性以及副作用的情况,同时利用患者的信息(遗传或生物学特征)和检测方法,筛选出最佳治疗方法和个体化的给药方案。“量体裁药”将在很大程度上减少临床用药不当,提高疗效与降低医疗费用,为未来医学指明方向。


4. 个性化医疗面临的主要障碍及发展前景


4.1. 个性化医疗面临的主要障碍


虽然个性化医疗有着美好的发展前景,但目前其仍然面临几大阻碍:(1)科研方面的挑战(例如,不了解分子机理或缺乏与某些疾病有关的分子标记);(2)经济方面的挑战(基因检测的高成本以及定制化医疗方案的高成本);(3)现行医疗研发体系、治疗体系在某种意义上的冲突(比如医疗保险制度和医疗激励更鼓励治疗而不是预防);(4)社会伦理及法律制度障碍(如某些潜在疾病患者容易收到歧视,缺乏统一的行业标准规范)。这些因素都在一定程度上制约着个性化医疗走进普通人的生活。


4.2. 个性化医疗的发展前景


我们相信,随着科学技术的飞速发展,个性化医疗相关的技术会日臻完善和成熟。伴随着技术的突破和规模化效应,相应的成本也会逐步降低至人们能承受的范围。就目前来看,相当一部分个性化医疗的技术和成本已经可以被接受并处在被逐步商业化的过程中。以 Kras 为例,美国每年新增 10 万例结直肠癌患者,而治疗结直肠癌的药物爱必妥,对带有 Kras 野生型基因的病人较为有效;如果病人携带的是Kras 突变型基因,药效就会急剧下降。Kras 野生型基因在患者中的比例约为 60%,而一个疗程的爱必妥价值超过 5 万美元。由德国凯杰(QIAGEN)公司研发的一种Kras 检测技术只需 300 美元,即可判断患者是否适合使用爱必妥治疗。

同样,现行的医疗研发体系、治疗体系随着个性化医疗的逐步推进,相信也会逐渐与其相适应和完善。以医疗研发为例,每年全球制药企业的研发人员耗费精力研究数万种化合物,其中有些化合物对某种疾病尽管有特效,但由于其对应的人群太小,因而不具备商业开发的价值。这类药物被称为“坠落天使”(fallen angel)。而透过对基因的阅读技术,研发人员和医生可以“筛选”出适合治疗的病人,以减少药物和诊疗时间上的浪费。

而对于社会伦理及法律制度障碍,一方面来自于人们意识的不断提高,另一方面也需要国家不断完善相关法律法规及监管制度。今年 2 月,中国国家食药监局、国家卫计委联合发出《关于加强临床使用基因测序相关产品和技术管理的通知》,规定所有基因检测技术、仪器等均需经食品药品监管部门审批注册,并经卫生计生行政部门批准技术准入方可应用。这意味着,在相关的准入标准、管理规范出台以前,任何医疗机构不得开展基因测序临床应用。国家食药监局表示,对于临床测序技术的临床使用,国家并不是要“一停了之”,而是现在该项技术的临床使用面临不少标准缺失,和有待规范的技术、价格、质量监管、伦理隐私保护等问题,因此监管部门希望通过暂时停止的方式,对行业进行规范。2014 年 7 月 2 日,食品药品监管总局首次批准注册第二代基因测序诊断产品,可对孕周 12 周以上的高危孕妇进行基因测序,对胎儿染色体非整倍体疾病 21-三体综合征、18-三体综合征和13-三体综合征进行无创产前检查和辅助诊断。这也意味着基因测序产品的重启。


4.3. 个性化医疗的市场空间


2005 年至 2015 年的十年间,个性化医疗市场规模日益扩大,分子诊断、即时检验、生物芯片、基因筛查等领域都迎来了快速的发展。目前在美国,每年进行基因检测的有 700 多万人次,占人口的比例为 1.6%。有机构预测,目前个性化医疗以10%的年复合速率增长,到 2015 年,美国个体化医疗市场就可达到 420 亿美元。我国如今已经在一些经济发达城市或者地区开设了基因检测服务,包括北京、上海、深圳等地,大中城市的白领人士、老年、妇女、婴幼儿都是基因检测的潜在客户,这些目标群体对基因检测来说都是数以百亿甚至千亿的市场价值。




5. 国内A股中个性化医疗相关上市公司


伴随着科学技术的发展,个性化医疗已经逐步进入到医疗体系之中,并迎来新的快速发展阶段。个性化医疗相关的技术研发需要耗费大量的资本、人力及时间,我们认为,从投资角度考虑,个性化医疗的实际应用环节相对更具投资价值和安全边际。短期来看,个性化医疗相关技术和产品对相关公司收入贡献有限,但随着市场的不断拓展,未来必然会对相关公司收入带来可观的增量贡献。

我们认为对于目前已经拥有部分适用于商业化的技术或产品的公司值得长期关注和跟踪。国内 A 股上市公司中,我们推荐长期关注达安基因(分子诊断)、中源协和(干细胞与基因工程)、千山药机(控股主营为基因检测的宏灏基因)、紫鑫药业(中科院北京基因组研究所合作开发基因测序仪项目)、中新药业(参股生物芯片及基因工程相关公司)、荣之联(涉及基因检测大数据处理并 2000 万元参股深圳华大基因医学有限公司)。

 


声明:
1、凡本网注明“来源:小桔灯网”的所有作品,均为本网合法拥有版权或有权使用的作品,转载需联系授权。
2、凡本网注明“来源:XXX(非小桔灯网)”的作品,均转载自其它媒体,转载目的在于传递更多信息,并不代表本网赞同其观点和对其真实性负责。其版权归原作者所有,如有侵权请联系删除。
3、所有再转载者需自行获得原作者授权并注明来源。

刚表态过的朋友 (0 人)

发表评论

最新评论

关闭

官方推荐 上一条 /3 下一条

客服中心 搜索 洽谈合作
返回顶部