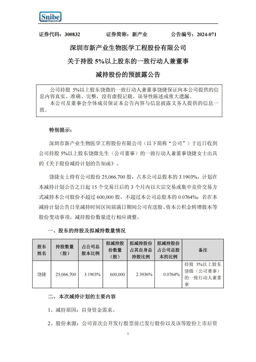
2024年9月4日,新产业公告,公司持股5%以上股东饶微的一致行动人兼董事饶捷计划在公告日起15个交易日后3个月内,以大宗交易或集中竞价方式减持不超过60万股,占公司总股本的0.0764%。按照今日收盘股价(67.8元/股)来换算,此次减持大约可以套现4068万元。

饶捷与公司董事长兼总经理饶微为父女关系,减持原因为自身资金需求,减持价格不低于公司首次公开发行股票的发行价。饶捷目前持有公司股份2506.67万股,占总股本的3.1903%。以下为公告详情:
2024年9月4日,新产业公告,公司持股5%以上股东饶微的一致行动人兼董事饶捷计划在公告日起15个交易日后3个月内,以大宗交易或集中竞价方式减持不超过60万股,占公司总股本的0.0764%。按照今日收盘股价(67.8元/股)来换算,此次减持大约可以套现4068万元。
饶捷与公司董事长兼总经理饶微为父女关系,减持原因为自身资金需求,减持价格不低于公司首次公开发行股票的发行价。饶捷目前持有公司股份2506.67万股,占总股本的3.1903%。以下为公告详情: ![]() ![]() ![]() |
/3