立即注册找回密码

QQ登录

只需一步,快速开始

微信登录

微信扫一扫,快速登录

搜索
小桔灯网 门户 资讯中心 企业动态 查看内容

IVD上市公司,收到警示函

2024-9-5 15:19| 编辑: 鹏哥| 查看: 1426| 评论: 0|来源: 塞力医疗、读创 整理:IVD体外诊断网

摘要: 持续亏损的同时,塞力医疗还面临着应收账款高的问题。

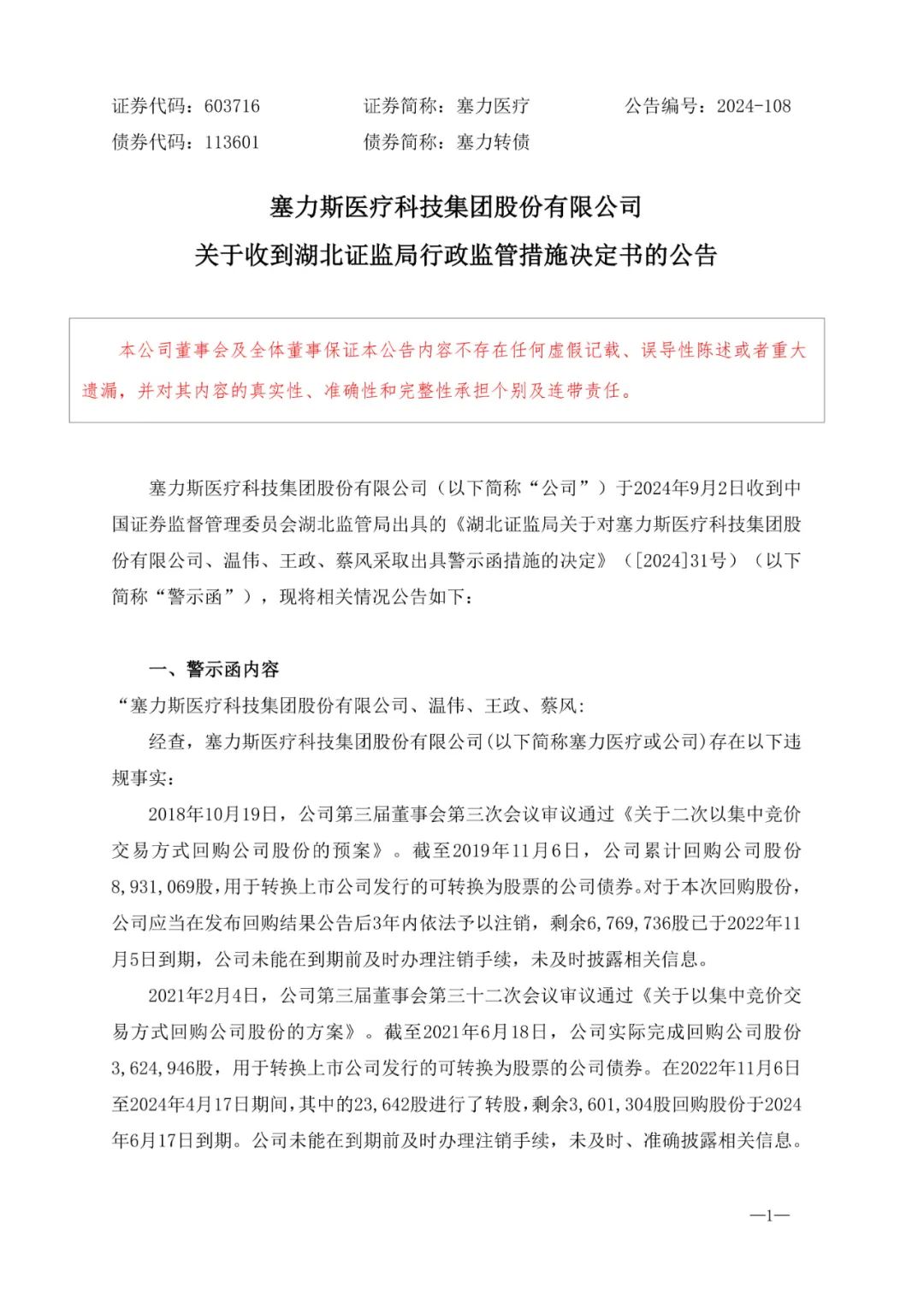
9月3日,塞力医疗公告称,公司及高管温伟、王政、蔡风收到湖北证监局警示函。警示函指出:

公司存在两次回购股份后未在规定时间内办理注销手续,且未及时披露相关信息的违规行为。

湖北证监局决定对公司及上述高管采取出具警示函的行政监管措施,并记入证券期货市场诚信档案。湖北证监局指出,温伟作为塞力医疗董事长,王政作为总经理,蔡风作为董事会秘书,对公司以上违规行为负有主要责任。公司表示将吸取教训,加强对相关法律法规的学习,提高规范运作水平及信息披露质量。

以下为公告详情:

图片图片

公开资料显示,塞力斯医疗科技集团股份有限公司成立于2004年2月,总部位于湖北省武汉市,2016年10月登陆资本市场。公司业务现以“SPD精益化+IVD集约化+区域医学检验共建”为主,延伸布局IVD产研智造、精准检验、无废双碳、肠道微生态、分子诊断等多赛道。

图片

业绩方面,Wind数据显示,2021年—2023年,塞力医疗连亏3年,累计亏损达3.62亿元。2024年上半年,公司延续亏损态势,实现营业收入约9.76亿元,同比减少3.48%;归属于上市公司股东的净利约-477万元,同比由盈转亏;基本每股收益亏损0.02元。

持续亏损的同时,塞力医疗还面临着应收账款高的问题。

财报显示,截至2024年6月30日,塞力医疗应收账款为15.02亿元。目前,公司总市值也才11.84亿元。

塞力医疗表示,公司主要客户是医疗机构,受国家医保结算影响,账期较长。随着公司经营规模的不断增长,公司的应收账款余额仍将保持较高水平,如果公司未能继续加强对应收账款的管理,将面临应收账款难以收回而发生坏账的风险。此外,应收账款的持续增长将占用公司较多的营运资金,导至公司的资金利用率降低和资金成本增加的风险。

声明:
1、凡本网注明“来源:小桔灯网”的所有作品,均为本网合法拥有版权或有权使用的作品,转载需联系授权。
2、凡本网注明“来源:XXX(非小桔灯网)”的作品,均转载自其它媒体,转载目的在于传递更多信息,并不代表本网赞同其观点和对其真实性负责。其版权归原作者所有,如有侵权请联系删除。
3、所有再转载者需自行获得原作者授权并注明来源。

最新评论

关闭

官方推荐 上一条 /3 下一条

客服中心 搜索 洽谈合作
返回顶部