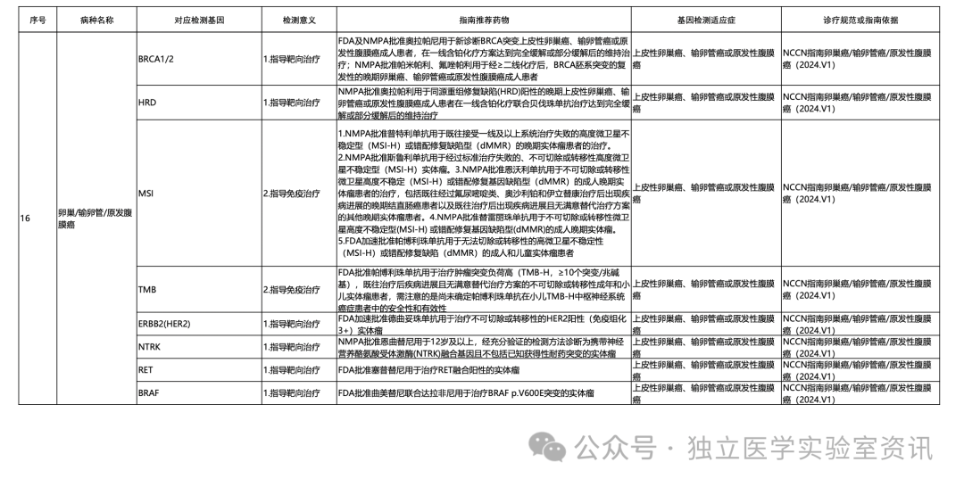
近日,福建省肿瘤质控中心组织专家,结合最新诊疗规范、指南和专家共识,制定了《常见肿瘤基因检测推荐目录(2024年版)》,涉及首批21个病种及其对应推荐检测基因,供全省肿瘤诊疗医疗机构参考使用。作为全国首家的《常见肿瘤基因检测推荐目录》,“符合最新诊疗规范、指南等相关规范,对患者诊断和治疗有明确意义”具像化;同时是4月25日福建样本外送规范《深化整治肿瘤基因检测不规范问题 保障医疗质量和医疗安全 降低患者负担工作方案》三大目标,三步走的重要部分。- 开展肿瘤诊治的二级以上公立医疗机构全面制定肿瘤基因检测外送管理办法
根据时间进度,以及《常见肿瘤基因检测推荐目录》发布,目前已进入到第二阶段。《常见肿瘤基因检测推荐目录》(2024年版)如下:









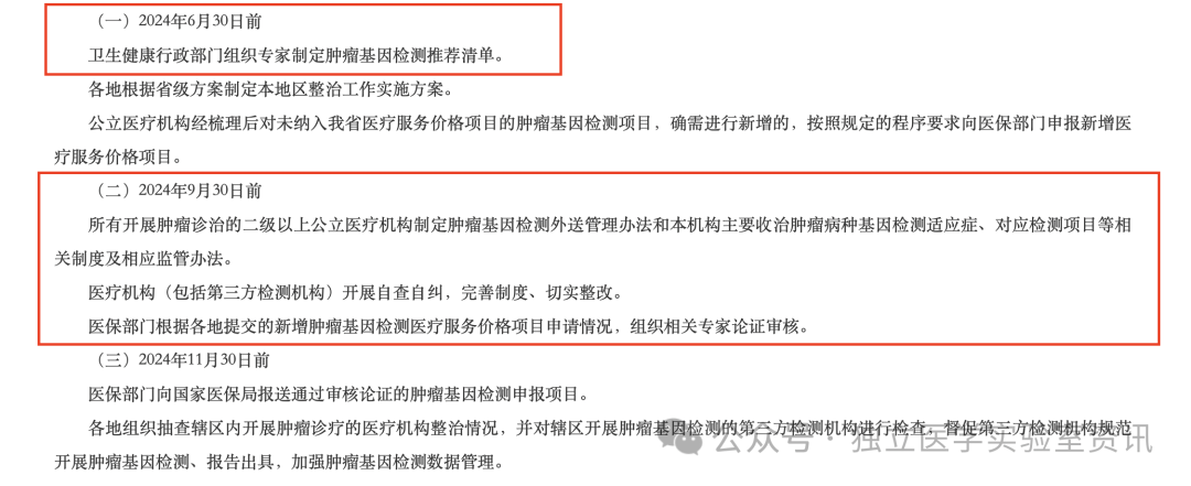
进入第二、第三阶段,主要解决三大目标中的收费问题及新增医疗服务项目申报。 目前福建NGS收费如下:

最后的最后,《深化整治肿瘤基因检测不规范问题 保障医疗质量和医疗安全 降低患者负担工作方案》,由2023的卫健委出台,到2024年的卫健委、医保、药监三部门联合。 药监部门,负责积极争取国家相关部委政策支持,加强医疗机构自行研制使用体外诊断试剂产品质量安全监管。期待LDT上海之后,福建的成效。
|