基于CRISPR Cas13a的便携式一体化微流控系统用于全集成多重核酸检测
2024-8-15 13:46|
编辑: 沙糖桔|
查看: 3296|
评论: 0|来源: 老和山下说IVD
摘要: 使用临床标本进一步评估了该设备检测病原体的实际潜力。

近年来,全球发生过由埃博拉病毒、登革热病毒、寨卡病毒等传染病病原体引发的重大突发公共卫生事件,造成了人类的大量死亡。然而,感染这些病原体时表现出相似的临床症状。因此,迫切需要一种快速、全面的多种病原体检测方法。实验室检测方法如免疫分析法、微生物培养法和核酸检测等通常需要经过专门培训的技术人员、昂贵的设备和复杂的操作步骤。近年来,微流控和生物检测技术的进步为改进传染病诊断的即时检测(POCT)提供了解决方案。等温扩增方法,如重组酶聚合酶扩增(RPA)、重组酶辅助扩增(RAA)和环介导等温扩增(LAMP)在POCT的检测中具有广阔的应用前景,但其结果具有高非特异性。基于成簇规则间隔短回文重复序列(CRISPR)技术和PfAgo蛋白的应用提高了核酸检测的灵敏度和特异性。南京大学王光辉团队开发了一种集成了包括基于磁珠的核酸提取、RAA和CRISPR-Cas13a检测的便携式离心微流控检测(POCMT)系统。该系统一步上样后,可同时检测10个靶点。系统快速检测周期短至45 min(核酸提取:10 min,RAA:20 min,CRISPR/Cas13a:15 min)。通过使用一体化芯片,多重检测的限值降低到在使用核酸模板的情况下为每个反应1个拷贝,在模拟血浆样品中每个反应5个拷贝。相关成果以“Portable all-in-one microfluidic system for CRISPR-Cas13a-based fully integrated multiplexed nucleic acid detection”为题发表在Lab on a Chip杂志上。1. 微流控检测系统 团队构建的POCMT装置如图1A所示,设备配备了用于旋转控制的高精度伺服电机和用于温度控制的空气加热装置。它还有一个可充电锂聚合物电池,可应用于没有电源的情况。微流控芯片如图1B所示,该芯片由四层组成,包括上芯片盖、带有雕刻双侧通道和嵌入石蜡阀的微通道层、底部芯片盖和用于阀门加热的印刷电路板(PCB)层(带底部焊盘)。旋转功能盒结构如图1C所示,包括用于无线供电的非接触式耦合线圈模块、一个CPU和一个用于接收和执行指令的ZigBee通信模块。它还具有用于磁状态控制的磁性开关结构,用于片上核酸提取过程中洗涤MBs。在芯片上方,有一个电机驱动的检测盒,其中包含4个集成的光学检测模块,用于荧光激发和测量。便携式设备采用嵌入式Android系统操作,操作人员只需选择一个操作程序文件,其中包含所有详细设置,例如反应时间、温度等,结果和结论都显示在液晶显示屏上。
图1. POCMT装置和微流控芯片的设计 2. 微流控检测系统检测流程 系统检测流程如图2所示。血浆样本在便携式设备中自动测试,并监测输出荧光信号(图2A)。用户只需将样品注入芯片中,仪器就会完成以下全过程。首先,将200 μL血浆样品加入芯片中,然后通过选择相应的程序开始检测。在石蜡阀依次打开的情况下,试剂依次释放。通过切换磁性状态,实现了高效的核酸洗涤和富集。通过改变结构,提取的RNA产物被释放到RAA室。然后,将空气加热单元设置为39 °C,持续20分钟,直到反应结束。在CRISPR检测15分钟期间,小型化荧光检测模块进行工作(图2B)。激发的荧光信号由光电探测器收集。荧光采集数据可以实时显示在屏幕上。在设备中执行时,通过荧光信号在阈值读数上评估样品的病毒载量。阈值时间(Tt)为荧光信号在检测阶段达到阈值所需的时间。
图2. POCMT系统的示意图 3. 微流控芯片操作流程 微流控芯片的操作方式如图3所示。核酸提取步骤如图3II所示。将200 μL血浆样品加入反应室,并与裂解缓冲液、蛋白酶K、丙烯酸载体和磁珠(MB)混合(图3I、II A)。将混合物在室温下摇动6分钟,以使MBs和核酸充分结合(图3II B)。之后,磁性切换结构变为磁性状态,用于固定反应室中的MBs,并将液体释放到废液室(图3II C)。然后通过石蜡阀控制500 μL洗涤缓冲液I、洗涤缓冲液II和洗涤缓冲液III依次洗涤MBs,每次洗涤10 s后排入废液室(图3II D-I)。最后,将500 μL洗脱缓冲液加入反应室。磁铁变为非磁性状态后,轻轻摇动3 min,以使MB上的核酸得到充分洗脱。然后,磁铁变为磁性状态,打开蜡阀,将模板释放到螺旋通道进行分配和计量(图3II J-L)。RAA步骤如图3 III所示。RAA缓冲液的石蜡阀打开(图3III A)。RAA缓冲液进入反应室(图3III B)。RAA缓冲液流入螺旋通道的加药室(图3III C)。将RAA缓冲液添加到RAA室中(图3II D)。将总计25 μL RAA反应混合物(12.5 μL模板和12.5 μL RAA缓冲液)在39 °C下孵育20分钟。CRISPR步骤如图3 IV所示。RAA腔室石蜡阀开启。测量2 μL后,剩余的液体流入废液室(图3IV A)。将2 μL RAA产物放入CRISPR室中。同时,打开CRISPR缓冲液的石蜡阀(图3IV B)。CRISPR缓冲液流入螺旋通道的加样室(图3IV C)。将CRISPR缓冲液添加到CRISPR室中(图3IV D)。将混合物在39°C下孵育15分钟,同时采集荧光信号。
图3. 离心式微流控芯片整个操作过程示意图。(I) 试剂的装载。(II) 核酸提取步骤演示。(III) RAA步骤演示。(IV) CRISPR步骤演示。红色箭头:石蜡阀打开的位置。蓝色箭头:试剂的流动方向。 4. 优化检测时间和性能 图4显示了四个不同参数对检测时间的影响。图4A比较了裂解时间对核酸提取效率的影响,阈值时间(Tt)的最低值表明6 min足以在芯片中裂解细胞。裂解时间减少或增加,Tt值均增加。图4B比较了两种加热元件的加热效率。金属陶瓷加热器(MCH)比加热电阻器效率更高,能在更短的时间内融化石蜡。图4C比较了不同激光功率对阈值时间的影响,在20 mW的激光功率下,Tt值最低。激光功率减少或增加,Tt值均增加。图4D比较了不同温度对RAA的影响,可以看出最适反应温度为39 °C。温度升高或降低,Tt值均增加。
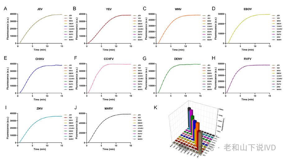
图4. 优化检测时间和性能 5. 系统特异性分析 为了评估检测系统的特异性,进行了交叉反应性测试。反应室预装了10种病毒的试剂,以验证特异性。代表单一传染病病毒感染的所有十个血浆样本在相应设计的腔室中都显示出阳性结果,其他反应室表现出阴性结果(图5A-J)。其中A-J分别为日本脑炎病毒(JEV)、黄热病病毒(YEV)、西尼罗河病毒(WNV)、埃博拉病毒(EBOV)、基孔肯雅病毒(CHIKV)、克里米亚-刚果出血热病毒(CCHFV)、登革热病毒(DENV)、裂谷热病毒(RVFV)、寨卡病毒(ZIKV)和马尔堡病毒(MARV)。阳性信号显示为实时曲线,而阴性信号未达到荧光阈值。由特异性直方图(图5K)可以看出该系统在10种病毒之间没有交叉反应性,具有优异的特异性。
图5. 每种病毒的特异性分析 6. 系统灵敏度分析 对所有质粒样品,即JEV、YEV、WNV、EBOV、CHIKV、CCHFV、DENV、RVFV、ZIKV和MARV,均用血浆样品以 10 倍梯度稀释。对于JEV、YEV、WNV、EBOV、CHIKV、CCHFV、DENV、RVFV、ZIKV和MARV,该平台在5拷贝/mL的稀释水平下仍可检测(图6A)。实验结果表明,使用POCMT系统对10种病毒每次反应的检测下限(LOD)为1个拷贝。图6 B显示了10种检测到的病毒的浓度与Tt值之间的关系。Tt值与所有10种病毒的质粒样品浓度呈对数关系,每个反应105至1个拷贝,决定系数(R2)均在0.98以上。这些结果表明,离心微流体平台具有定量检测的潜力。该系统适用于传染病病原体的快速准确鉴别诊断。
图6. 对每种病毒进行敏感性分析和定量检测 7. 系统对临床样本和加标样本的检测性能 使用临床标本进一步评估了该设备检测病原体的实际潜力。从疑似登革热患者中共采集了45份标本:21份为登革热阴性标本,24份登革热病毒阳性(包括登革热病毒载量高和低的标本)。阳性和阴性都与基于实验室的分子测定(RT-PCR)相同(图7 A)其中每个框内数字表示测试的数量。还从模拟临床样本中定量筛查九种病原体。热图显示了使用设备测量的Tt(图7 B)。可以看出在检测加标样品方面,该设备也表现出优异的性能,可以很好地区分阴性和阳性样品。
图7. 从临床样本和加标样本中对传染病的病原体进行检测 (1)文章开发了一种自动化POC分子检测平台,可对传染性病原体进行快速、高灵敏度和特异性的筛查。(2)通过将核酸提取与磁性切换结构相结合并基于RAA和CRISPR技术,设计了一种用于传染病核酸检测的离心微流控芯片。实现了“样本进,结果出”的检测模式。(3)对于临床样本结果,该检测方法与实验室方法有很好的一致性,并显著减少了检测时间。(4)其他类型的检测方法,如化学发光免疫分析,由于反应条件和操作步骤相似,也适用于该平台,这极大地扩展了POC检测的适用性。
注:该文为最新科研动态新闻报道,如与原文作者有原创冲突,可与本公众号作者联系删除。 [1] Portable all-in-one microfluidic system for CRISPR–Cas13a-based fully integrated multiplexed nucleic acid detection. Lab on a Chip, 2024, 24, 3367.
|
声明:
1、凡本网注明“来源:小桔灯网”的所有作品,均为本网合法拥有版权或有权使用的作品,转载需联系授权。
2、凡本网注明“来源:XXX(非小桔灯网)”的作品,均转载自其它媒体,转载目的在于传递更多信息,并不代表本网赞同其观点和对其真实性负责。其版权归原作者所有,如有侵权请联系删除。
3、所有再转载者需自行获得原作者授权并注明来源。