信用计分修复:正式实施
2024-8-7 16:04|
编辑: 沙糖桔|
查看: 2405|
评论: 0|来源: 江苏省医保局
摘要: 医药企业可采取纠正、弥补措施对其信用记分进行修复。
整理:岭北山人
8月6日,江苏省医保局发布关于印发《药品(医用耗材)阳光采购信用记分修复标准(试行)》的通知。医药企业可采取纠正、弥补措施对其信用记分进行修复。
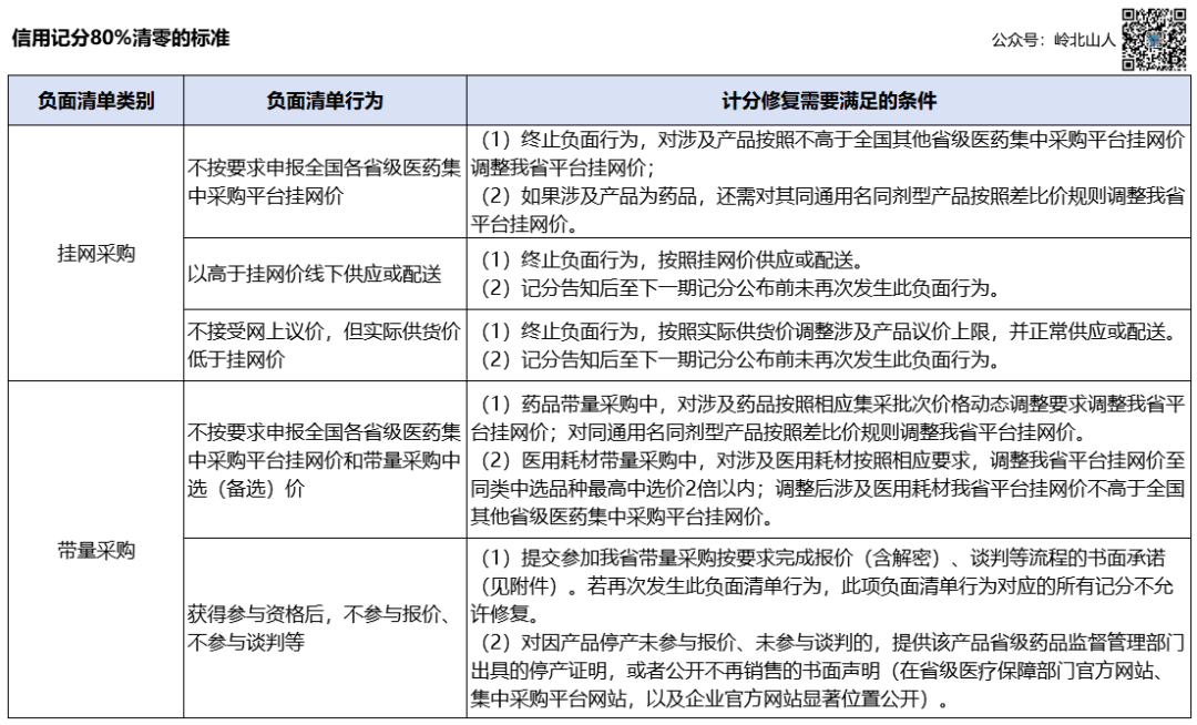
为规范阳光采购信用记分管理,促进医药企业信用记分修复工作公平有序开展,制定本修复标准。1. “无正当理由,不响应采购订单,影响医疗机构使用的”,记分修复需同时满足以下条件:(1)终止负面行为,积极协调供应,医疗机构书面说明影响使用的情形消除。(2)记分告知后至下一期记分公布前未再次发生此负面行为。1. “未按规定签订带量采购合同,影响医疗机构使用的”,记分修复需同时满足以下条件:(1)终止负面行为,在主管部门或医疗机构要求期限内签订带量采购合同;(2)配合医疗机构及时补充因未按规定签订造成的产品短缺,医疗机构书面说明影响使用的情形消除。(3)记分告知后至下一期记分公布前未再次发生此负面行为。2. “未按带量采购合同约定及时供应产品,影响医疗机构使用的”,记分修复需同时满足以下条件:(1)终止负面行为,积极协调供应,医疗机构书面说明影响使用的情形消除。(2)记分告知后至下一期记分公布前未再次发生此负面行为。3. “不按中选清单供应产品,影响医疗机构使用的”,记分修复需同时满足以下条件:(1)终止负面行为,在医疗机构认可的期限内按照中选清单供应产品(医疗机构同意接受原供应产品的除外),医疗机构书面说明影响使用的情形消除。(2)记分告知后至下一期记分公布前未再次发生此负面行为。4. “未按带量采购合同约定提供伴随服务,影响医疗机构使用的”,记分修复需同时满足以下条件:(1)终止负面行为,在医疗机构认可的期限内提供伴随服务,医疗机构书面说明影响使用的情形消除。(2)记分告知后至下一期记分公布前未再次发生此负面行为。 1. “不按要求申报全国各省级医药集中采购平台挂网价”,记分修复需同时满足以下条件:(1)终止负面行为,对涉及产品按照不高于全国其他省级医药集中采购平台挂网价调整我省平台挂网价;(2)如果涉及产品为药品,还需对其同通用名同剂型产品按照差比价规则调整我省平台挂网价。2. “以高于挂网价线下供应或配送”,记分修复需同时满足以下条件:(2)记分告知后至下一期记分公布前未再次发生此负面行为。3. “不接受网上议价,但实际供货价低于挂网价”,记分修复需同时满足以下条件:(1)终止负面行为,按照实际供货价调整涉及产品议价上限,并正常供应或配送。(2)记分告知后至下一期记分公布前未再次发生此负面行为。1. “不按要求申报全国各省级医药集中采购平台挂网价和带量采购中选(备选)价”,记分修复需同时满足以下条件:(1)药品带量采购中,对涉及药品按照《关于规范带量采购药品阳光挂网和支付管理有关事项的通知》(苏医保函〔2022〕254号)及相应集采批次价格动态调整要求调整我省平台挂网价;对同通用名同剂型产品按照差比价规则调整我省平台挂网价。(2)医用耗材带量采购中,对涉及医用耗材按照《关于深入推进医用耗材阳光采购的实施意见》(苏医保发〔2022〕13号)要求,调整我省平台挂网价至同类中选品种最高中选价2倍以内;调整后涉及医用耗材我省平台挂网价不高于全国其他省级医药集中采购平台挂网价。2. “获得参与资格后,不参与报价、不参与谈判等”,记分修复需满足以下条件之一:(1)提交参加我省带量采购按要求完成报价(含解密)、谈判等流程的书面承诺(见附件)。若再次发生此负面清单行为,此项负面清单行为对应的所有记分不允许修复。(2)对因产品停产未参与报价、未参与谈判的,提供该产品省级药品监督管理部门出具的停产证明,或者公开不再销售的书面声明(在省级医疗保障部门官方网站、集中采购平台网站,以及企业官方网站显著位置公开)。 《关于开展药品(医用耗材)阳光采购信用记分管理工作的通知(试行)》规定的医药企业其他负面行为,不允许修复。1. 信用记分公布后,医药企业可通过“江苏省药品和医用耗材招采管理系统”的信用记分管理模块申请修复。2. 修复材料包括信用记分修复报告和修复措施证明材料,需加盖企业公章并以扫描件形式提交。其中,需医疗机构认可的修复措施,医药企业需提交所涉医疗机构的书面说明,并加盖医疗机构公章。
|
声明:
1、凡本网注明“来源:小桔灯网”的所有作品,均为本网合法拥有版权或有权使用的作品,转载需联系授权。
2、凡本网注明“来源:XXX(非小桔灯网)”的作品,均转载自其它媒体,转载目的在于传递更多信息,并不代表本网赞同其观点和对其真实性负责。其版权归原作者所有,如有侵权请联系删除。
3、所有再转载者需自行获得原作者授权并注明来源。