立即注册找回密码

QQ登录

只需一步,快速开始

微信登录

微信扫一扫,快速登录

搜索
小桔灯网 门户 资讯中心 检验前沿 查看内容

检验项目收费:不分方法学

2024-8-1 17:10| 编辑: 沙糖桔| 查看: 3256| 评论: 0|来源: 岭北山人

摘要: 《关于拟新增和修订医疗服务价格项目的通知》




7月29日,江西省医保局发布通知,《关于拟新增和修订医疗服务价格项目的通知》。




各设区市医疗保障局、卫生健康委员会:


根据《江西省医疗保障局 江西省卫生健康委员会关于印发<江西省新增医疗服务价格项目管理暂行办法>的通知》(赣医保字〔2019〕40号)要求,经研究,决定公布新增和修订部分价格项目,现就有关事项通知如下。


一、本次共新增44个医疗服务价格项目(项目编码共49条,详见附件1)。新增项目在全省非营利性医疗机构中试行,试行期2年。在试行期内,医疗机构应综合考虑服务成本、经济社会发展水平等因素,自主制定新增项目试行价格,并保持价格稳定。公立医疗机构制定的试行价格,应按价格管理权限报所属医疗保障部门备案。


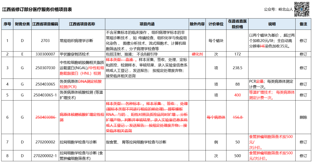
二、本次共修订18个医疗服务价格项目(项目编码共28条,详见附件2),其中删除1个项目“病原体核糖核酸扩增定性检测”,合并入“各类病原体核酸检测”。



三、医疗机构应严格执行价格公示等有关规定,及时将开展的新增和修订医疗服务价格项目发布在主要服务场所或官方网站,接受社会监督。


四、各设区市医疗保障、卫生健康部门应对新增和修订的医疗服务价格项目开展情况进行评估检查。相关医疗机构应在试行期满前6个月,向设区市医疗保障、卫生健康部门提交新增和修订医疗服务价格项目收费标准转归申请,按规定办理。


五、本通知自2024年8月1日起执行。若国家或我省有新规定的,按新规定执行。


附件:

1.江西省新增部分医疗服务价格项目表

2.江西省修订部分医疗服务价格项目表


江西省医疗保障局 江西省卫生健康委员会

2024年7月17日




江西医保局在7月10日发布的《关于拟新增和修订医疗服务价格项目的公示》网络征求意见采纳情况的公告中显示,在意见收集阶段,有11条建议被采纳,其中提到最多的就是不区分方法学。


单位(个人):北京热景生物技术股份有限公司、尤利


反馈意见:“细胞角蛋白18片段测定”项目内涵中限定为“酶联免疫分析仪检测” 不利于该项目的开展以及我省医疗水平的提高,因此申请项目内涵中不分方法学。


采纳情况:采纳


理由:对标国家局“避免按特定设备、耗材、发明人、技术流派等 要素设立具有排他性的医疗服务价格项目”的要求,采纳企业意见,删除“细胞角蛋白18片段测定”项目内涵中“酶联免疫分析仪检测”等相关表述。


单位(个人):湖南永和阳光生物科技股份有限公司、李凡


反馈意见:“人磷酸化 tau-181蛋白检测”和“人β淀粉样蛋白1-42(Aβ1-42)检测”项目的内涵中限定为“免疫荧光分析计数”具有一定的偏向性,不利于该项目的开展以及我省医疗水平的提高,因此申请项目内涵中不分方法学。


采纳情况:采纳


理由:对标国家局“避免按特定设备、耗材、发明人、技术流派等要素设立具有排他性的医疗服务价格项目”的要求,采纳企业意见,删除“细胞角蛋白18片段测定”项目内涵中“免疫荧光分析技术”等相关表述。


单位(个人):宁波海尔施基因科技股份有限公司、南昌凯普医学检验实验室有限公司、陈梦娇


反馈意见:1. 建议对“各类病原体核酸检测”的项目说明中取消PCR定量的说明, 限制不区分病原体,兼容各类核酸检测及其方法学,原病原体核糖核酸扩增定性检测项目包含定性检测,如合并后仅包括定量检测,会对目前和未来市场上核酸检测应用带来限制。

2.人乳头瘤状病毒 E6/E7mRNA检测合并修订至“各类病原体核酸检测”中建议将等温扩增技术修改为“等温扩增技术、多重荧光PCR或修改为“检测病原体DNA转录后的mRNA”。


采纳情况:部分采纳


理由:根据《2022年体外诊断科技创新发展报告》中关于PCR技术的表述,PCR技术包括多重PCR、反向PCR、不对称PCR、反转录PCR、巢式PCR和免疫式PCR,为增强我省现行价格项目对医疗技术和医疗活动改良创新的兼容性,部分采纳企业意见,删除“各类病原体核酸检测”项目说明中的PCR“定量” 两字,对该项目不限制方法学。


单位(个人):长春博德生物技术有限责任公司


反馈意见:建议将“中心粒细胞载脂蛋白(HLN)检测”单独作为新增项目及新技术 审批,以方便医疗单位使用及减少医疗资源浪费。


采纳情况:不采纳


理由:1.将HNL和NGAL 兼容合并符合国家医保局项目管理导向。根据国家医保局“厘清价格项目与临床诊疗技术规范的政策边界”“实现价格项目与操作步骤、诊疗部位等技术细节脱钩,增强现行价格项目对医疗技术和医疗活动改良创新的兼容性,合理压减项目数量”“优先通过现有价格项目兼容方式支持创新”等要求,按照“应合尽合”的逻辑提出“不单独新增设立HNL检测项目,将HNL和NGAL进行修订兼容”的意见, 解决HNL检测的收费问题,满足老百姓细菌或病毒感染检测的临床需求。

2.将HNL和NGAL兼容合并是专家一致性意见。在合规性审核过程中,我们充分征求了来自国家医保研究院、医疗机构和医保部门相关专家的意见,均建议将HNL和NGAL进行兼容合并。



声明:
1、凡本网注明“来源:小桔灯网”的所有作品,均为本网合法拥有版权或有权使用的作品,转载需联系授权。
2、凡本网注明“来源:XXX(非小桔灯网)”的作品,均转载自其它媒体,转载目的在于传递更多信息,并不代表本网赞同其观点和对其真实性负责。其版权归原作者所有,如有侵权请联系删除。
3、所有再转载者需自行获得原作者授权并注明来源。

最新评论

关闭

官方推荐 上一条 /3 下一条

客服中心 搜索 洽谈合作
返回顶部