立即注册找回密码

QQ登录

只需一步,快速开始

微信登录

微信扫一扫,快速登录

搜索
小桔灯网 门户 资讯中心 产品杂谈 查看内容

家庭自测 | 申基幽门螺杆菌尿素酶检测试剂盒获二类医疗器械注册证!

2024-7-22 09:48| 编辑: 沙糖桔| 查看: 2283| 评论: 0|来源: 小桔灯网

摘要: 本产品既适用于专业医务人员在医疗单位进行检测,也适用于消费者自测。


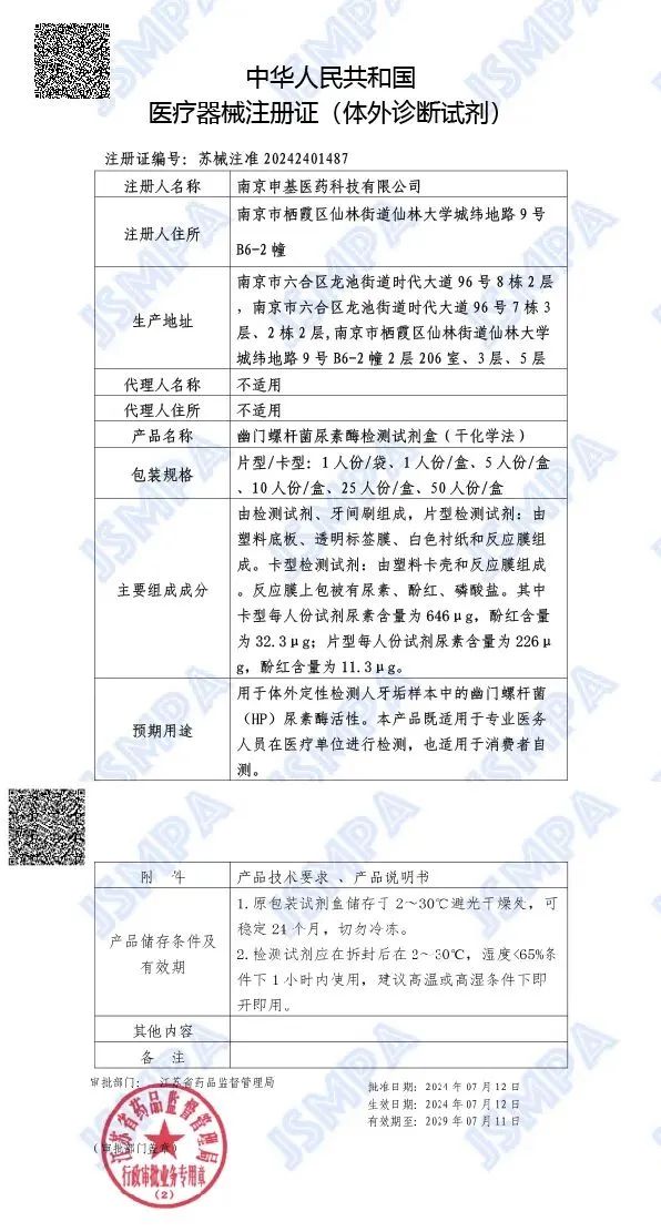
近日,南京申基医药科技有限公司自主研发的“幽门螺杆菌尿素酶检测试剂盒(干化学法) ”成功取得江苏省药品监督管理局颁发的二类医疗器械注册证,注册证编号:苏械注准 20242401487 ,这也是江苏省幽门螺旋杆菌家庭自测试剂盒第一证。用于体外定性检测人牙垢样本中的幽门螺杆菌(HP)尿素酶活性。


本产品既适用于专业医务人员在医疗单位进行检测,也适用于消费者自测。



申基医药幽门螺杆菌检测试剂盒以干化学法为原理,用于人牙垢样本中幽门螺杆菌的定性检测,可在3分钟之内显示检测结果。该产品具有采样简单、方便快速、灵敏性高等优势。适用于口腔幽门螺杆菌的即时诊断。


#产品特点


01居家的自测性


自测取证产品,3min快速检测。


02操作的舒适性


取样简单,采集牙垢。


03人群的适用性


基本无不适用人群。


在推进胃肠道疾病早期防治方面,申基医药持续发力,不断优化和完善其快速检测产品组合。此次获批的幽门螺杆菌尿素酶检测试剂盒 ,将进一步增强公众对于胃癌早期预警与防控的能力,成为守护国民肠胃健康的重要工具。


展望未来,申基医药将继续秉持创新精神,依托严谨的研发体系与高效的生产能力,专注于提供专业级快速诊断产品及慢性病管理服务,致力于为用户提供更为便捷、高质量的家庭健康检测方案,全方位护航国民健康。


淘宝搜索“申基”或扫描下方二维码,进入申基天猫官方旗舰店(synthgene旗舰店),更多健康呵护产品供您选择,选择申基,呵护升级。


SYNTHGENE旗舰店

选择申基 呵护升级

EMBRACE SYNTHGENE 

ENHANCE CARE


SYNTHGENE

南京申基医药科技有限公司(Nanjing Synthgene Medical Technology Co., Ltd.)是一家聚焦健康科技,围绕家用健康管理事业,覆盖从健康生活、疾病预防、诊断、到家庭关护的健康养护全程,将自身发展与健康生态圈构筑相结合,致力于成为我国家庭健康管理领域的先进企业,不断为人类健康社会保驾护航。


小编观点:



口腔中的HP感染是胃内HP无法根除的主要原因之一,识别和治疗它对于胃部根治十分重要。由于口腔中的Hp能借牙菌斑等来逃避抗生素,加之其微生态环境与胃也不同,胃内HP检测方法会带来差异;南京申基幽门螺杆菌尿素酶检测试剂盒,无创取样,以检测人牙垢,定性样本中的HP尿素酶活性,在为医务人员增添新工具,为家庭自测试剂盒增添一证,等等这些优化检测流程,检测环境产品,对行业有一定的贡献。申基不断完善的快速检测产品组合,能为胃部HP感染根除治疗方案及预后管理添砖加瓦。

声明:
1、凡本网注明“来源:小桔灯网”的所有作品,均为本网合法拥有版权或有权使用的作品,转载需联系授权。
2、凡本网注明“来源:XXX(非小桔灯网)”的作品,均转载自其它媒体,转载目的在于传递更多信息,并不代表本网赞同其观点和对其真实性负责。其版权归原作者所有,如有侵权请联系删除。
3、所有再转载者需自行获得原作者授权并注明来源。

最新评论

关闭

官方推荐 上一条 /3 下一条

客服中心 搜索 洽谈合作
返回顶部