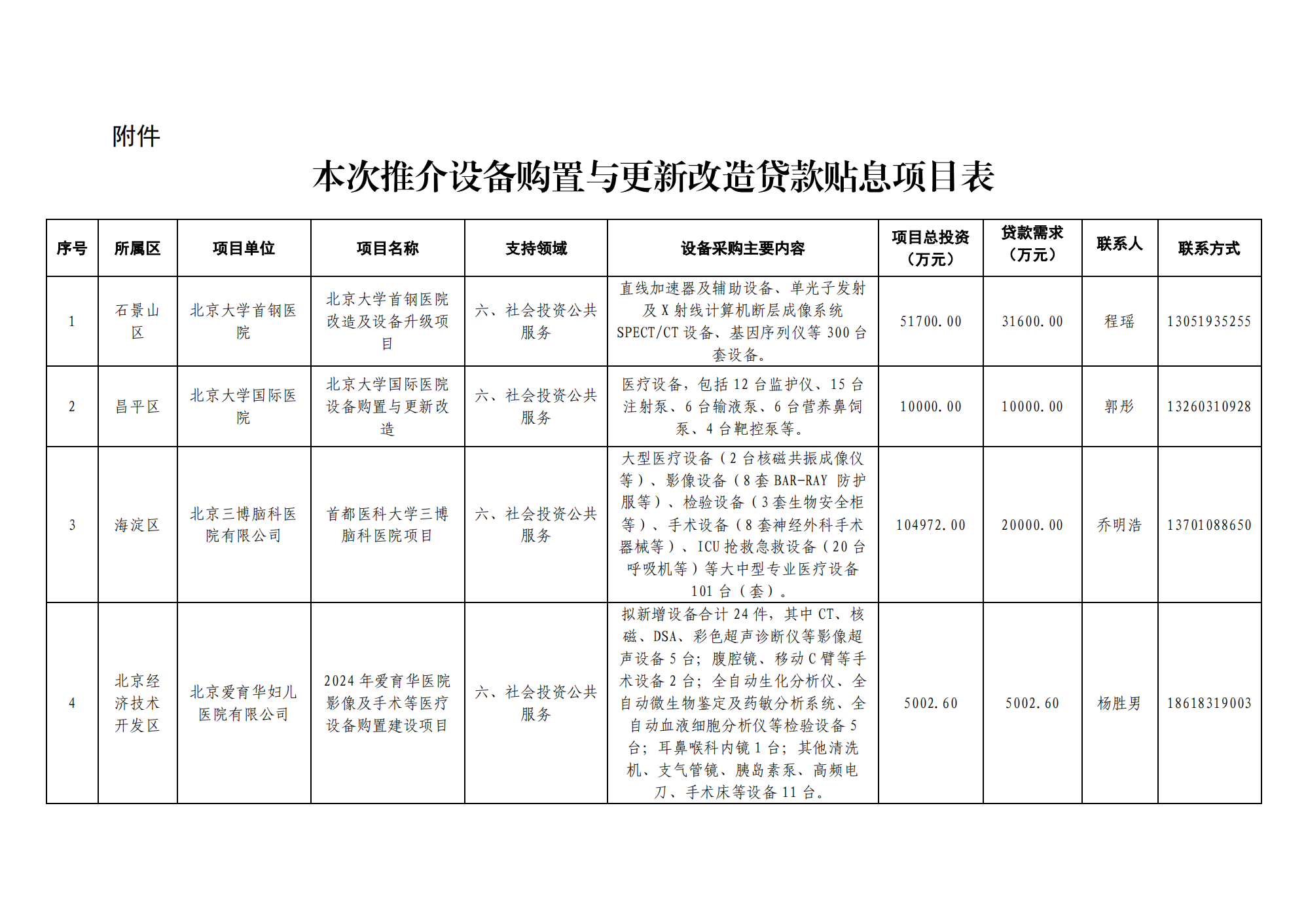
| 近两周内,医疗设备更新项目密集推进,涉北京、广东、吉林、福建… 01 北京八家医院,设备更新项目通过联审 近日,北京发改委发布《关于公开推介北京和睦家中西医结合医院有限公司医疗设备购置项目等11个设备购置与更新改造贷款贴息项目的通知》。
其中显示,共有八家医院的设备购置与更新改造贷款贴息项目通过项目联审。项目总投资188051.08万元。 设备采购需求包括CT、核磁、DSA、DR、彩超、直线加速器及辅助设备、单光子发射及 X 射线计算机断层成像系统SPECT/CT 设备、基因序列仪、监护仪、呼吸机、注射泵、输液泵、营养鼻饲泵、靶控泵、BAR-RAY防护服、生物安全柜、神经外科手术器械、腹腔镜、移动 C 臂、全自动生化分析仪、全自动微生物鉴定及药敏分析系统、全自动血液细胞分析仪、全自动尿液分析系统、耳鼻喉科内镜、支气管镜、高频电刀、手术床、经颅多普勒、CBCT、动脉硬化检测仪、外科手术机器人等。

 据悉,北京2024年首批项目征集工作已完成,共征集项目193个,目前已陆续开展项目联审。将坚持“成熟一批、联审一批、推介一批”要求,滚动开展后续通过联审项目推介工作。02 除北京外,7月以来,广东、吉林、福建等地医疗设备更新项目也传来新消息。7月2日,广东发改委更新一批医疗设备更新项目可行性研究报告的复函。广东此轮医疗设备更新项目总投资超53亿元,涉及八大项目。
主要更新三类设备:已超过规定使用年限、或危及使用安全且无修理价值的设备;效率低、能耗高、配件消耗多或无配件来源的设备;性能无法满足医疗技术要求或患者需要的设备。 项目建设资金来源包括超长期特别国债,使用单位属地配套支持及使用单位自筹。
根据广东发改委此前发布的《广东省医疗卫生领域设备更新有关项目可行性研究报告审批前公示》,项目总投资539344.97万元,项目拟购置设备共2171台(套),中央投资占总投资的44.8%。 7月2日,吉林发改委发布《关于吉林省2024年紧密型县域医共体设备更新项目可行性研究报告(代项目建议书)的批复》,原则同意吉林省2024年紧密型县域医共体设备更新项目可行性研究报告(代项目建议书)内容。该项目建设地点位于永吉县第二人民医院、舒兰市人民医院、柳河县中心医院、辉南县人民医院、珲春市人民医院、东丰县医院、东丰县中医院、集安市医院、集安市中医院及其牵头的县域医共体内的乡镇卫生院现址内。项目更新县域医用超声波仪器及设备、临床检验设备、医用生理参数仪器检验设备、体外循环设备、病房护理及医院设备等品目及信息化设备共计251台(套),淘汰同品目设备共计251台(套)。其中,东丰县医院更新设备20 台(套)、东丰县中医院更新设备16台(套)、舒兰市人民医院更新设备13台(套)、永吉县第二人民医院更新设备42台(套)、珲春市人民医院更新设备72台(套)、柳河县中心医院更新设备5 台(套)、辉南县人民医院更新设备6台(套)、集安市医院更新设备39台(套)、集安市中医院更新设备38台(套)。 项目估算总投资29480万元,所需建设资金全部由建设单位自筹解决。 福建连城县县域医共体设备更新改造提升项目总投资估算12632万元;资金来源为上级补助资金及业主自筹。该项目更新影像设备38台(套)、检验设备13台(套)、治疗设备2台(套)、监护设备54台(套)、信息化设备913台(套)、其他医疗设备332台(套),共计1352台(套)。03 全国范围内,目前部分医疗设备更新项目的采购工作已经启动。据披露,截至今年6月底,江苏省更新重点医疗设备448台(套)。预计新获批项目未来也将有序开展后续工作,医疗设备采购需求将持续旺盛。对于业界较为关注的设备更新资金来源问题,从已公开项目情况来看,中央财政和部分地方财政给予了有力支持。2024年,江苏省拟统筹安排省以上资金76亿元为“两新”行动护航。截至6月底,已下达省以上资金44亿元,进度达58%。此外,2024年各市县财政拟统筹安排本级资金78亿元。以上合计,2024年江苏省拟统筹安排财政资金共154亿元。浙江省今年将统筹安排省级财政资金盘子150亿元以上,明年还将从“8+4”政策资金盘子中切块增补资金用于“两新”工作。同时还将积极争取国家政策支持,引导市县财政配套资金。新政推进过程中,医疗设备市场也将保持活跃,相关医疗器械企业迎来机遇窗口。
|