立即注册找回密码

QQ登录

只需一步,快速开始

微信登录

微信扫一扫,快速登录

搜索
小桔灯网 门户 资讯中心 医界动态 查看内容

刚刚!一IVD公司飞检被停产!

2024-6-19 15:20| 编辑: 鹏哥| 查看: 1473| 评论: 0|来源: 医械圈交流学习

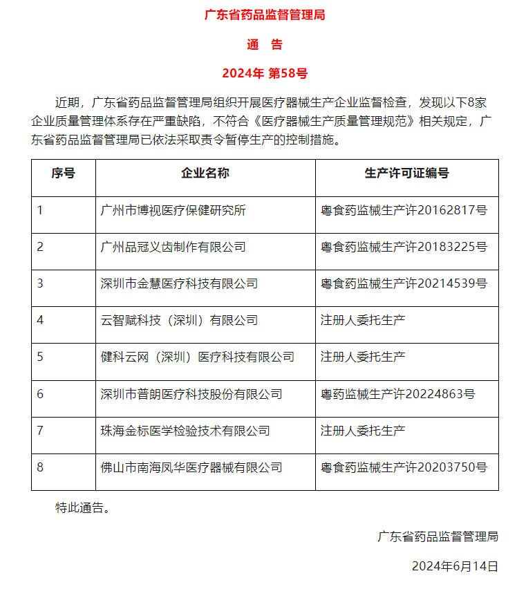
摘要: 珠海金标医学检验技术有限公司成立于2017年09月28日,经营范围包括医用仪器、体外诊断试剂研发、生产、销售。

近日,8家企业质量管理体系存在严重缺陷,不符合《医疗器械生产质量管理规范》相关规定,被广东省药品监督管理局依法采取责令暂停生产的控制措施,其中包括一家IVD企业为珠海金标医学检验技术有限公司

爱企查显示,珠海金标医学检验技术有限公司成立于2017年09月28日,注册地位于珠海市高新区唐家湾镇大学路99号一号厂房第6楼603单元,法定代表人为黄嘉敏。经营范围包括医用仪器、体外诊断试剂研发、生产、销售


图片
声明:
1、凡本网注明“来源:小桔灯网”的所有作品,均为本网合法拥有版权或有权使用的作品,转载需联系授权。
2、凡本网注明“来源:XXX(非小桔灯网)”的作品,均转载自其它媒体,转载目的在于传递更多信息,并不代表本网赞同其观点和对其真实性负责。其版权归原作者所有,如有侵权请联系删除。
3、所有再转载者需自行获得原作者授权并注明来源。

最新评论

关闭

官方推荐 上一条 /3 下一条

客服中心 搜索 洽谈合作
返回顶部