伴随多地发布卫生健康领域设备迭代更新的具体方案,部分省份的医疗设备投资规模也将陆续公布,医疗设备市场有了较为明确的量化指引。 6月12日,广东发改委官网发布《广东省医疗卫生领域设备更新有关项目可行性研究报告审批前公示》(以下简称《公示》)。
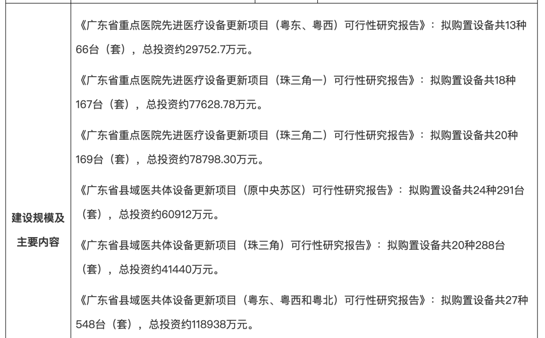
《公示》显示,此项目建设期限为2024年12月,总投资539344.97万元,资金来源为申请中央投资242165.39万元,其余资金由使用单位自筹,省、市、县(市、区)财政及地方政府专项债券等解决。根据《公示》,项目拟购置设备共2171台(套),中央投资占总投资的44.8%。《广东省重点医院先进医疗设备更新项目(粤东、粤西)可行性研究报告》:拟购置设备共13种66台(套),总投资约29752.7万元。
《广东省重点医院先进医疗设备更新项目(珠三角一)可行性研究报告》:拟购置设备共18种167台(套),总投资约77628.78万元。 《广东省重点医院先进医疗设备更新项目(珠三角二)可行性研究报告》:拟购置设备共20种169台(套),总投资约78798.30万元。 《广东省县域医共体设备更新项目(原中央苏区)可行性研究报告》:拟购置设备共24种291台(套),总投资约60912万元。 《广东省县域医共体设备更新项目(珠三角)可行性研究报告》:拟购置设备共20种288台(套),总投资约41440万元。 《广东省县域医共体设备更新项目(粤东、粤西和粤北)可行性研究报告》:拟购置设备共27种548台(套),总投资约118938万元。 《广东省城市二级医院设备更新换代项目可行性研究报告》:拟购置设备共442台(套),总投资约107136万元。 《广东省公共卫生机构设备更新项目可行性研究报告》:拟购置设备共200台(套),总投资约24739.19万元。 
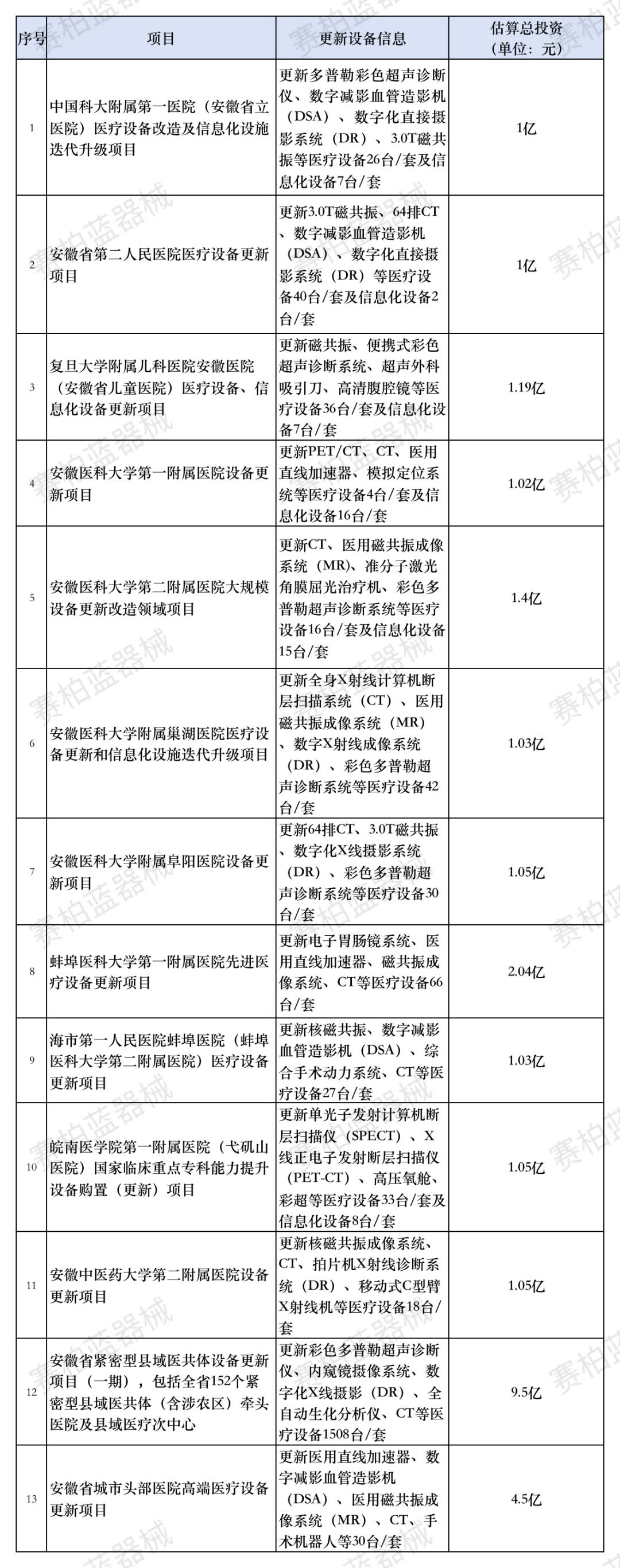
 日前,广东卫健委印发《广东省推进卫生健康领域设备设施迭代升级工作方案》,到2024年底,更新医疗卫生机构医疗影像、放射治疗、远程诊疗以及手术机器人等设备0.6万台;到2027年底,更新以上设备超过2万台。到2024年底全省公共卫生机构更新换代实验室设备、执法应急设施1500台以上,到2027年底共更新换代3000台以上。按照此前方案公布的设备更新数量要求,广东省在医疗卫生领域设备更新项目的投资数额还会继续增长。除广东以外,安徽省发改委近期发布《中国科大附属第一医院(安徽省立医院)医疗设备改造及信息化设施迭代升级等13个项目可行性研究报告审批前公示》,估算总投资约为26.86亿元。

02 医疗设备增量市场抢夺战打响
近段时间,各地陆续发布医疗领域设备更新的细节。除了广东,还有多地披露了本轮设备更新的数量目标。江苏到2027年力争更新24万台(套),其中2024年推进任务为力争更新7万台(套);湖北力争到2027年,每年更新CT、核磁共振、DR、彩超、直线加速器等设备300台套。重庆:到2027年,全市累计更新各类医疗设备5.35万台。据悉,目前多省已经完成医疗设备更新需求摸排,预计更多有关更新规模的数字将逐渐公布。 针对医疗设备更新的具体品类,各地基于国家公布的四大领域(医学影像、放射治疗、远程诊疗、手术机器人),结合当地实际需求进行了细化与拓展。安徽鼓励拔尖医院重大医疗设备配置升级,提出适度超前配置一批高端放疗设备、超高场强磁共振成像系统、手术机器人、高分辨质谱仪、超高分辨率显微成像及分析系统等融合型、交叉型重大医疗和科研设备。浙江明确开展以县级为重点的医疗装备更新。推进医疗卫生机构装备和信息化设施迭代升级,到2027年县级以下医疗卫生机构装备配置达标率达到100%。 (制图:赛柏蓝器械)在4月国新办举行的国务院例行政策吹风会上,国家发展改革委副主任赵辰昕提到:“中央投资、中央财政资金等对大规模设备更新和消费品以旧换新肯定是有资金支持的,而且支持会是有力度的”。据新华社报道,为落实国务院常务会议关于推动新一轮大规模设备更新和消费品以旧换新的决策部署,中国人民银行设立的科技创新和技术改造再贷款额度为5000亿元,利率1.75%,期限1年,可展期2次,每次展期期限1年。根据人民网报道,河南省财政2024年将统筹资金120亿元以上,全力推动大规模设备更新和消费品以旧换新各项政策早落地、早见效。北京日前也公布了重点领域设备购置与更新改造的贷款贴息方案,符合条件的项目将获2.5个百分点贴息,期限两年。依托真金白银的财政助力,医疗设备更新已在多家医院正式启动,国内外械企也呈现出“摩拳擦掌”的态势。近期,GE医疗、西门子医疗、迈瑞、联影、东软、开立等企业,均强调了其对大规模设备更新的重视程度,公布为此将开展的相应布局。 从各地方案可见,本轮设备更新不仅规模庞大,且覆盖范围极广,从顶级医院到基层医疗都将释放出可观的增量空间,庞大的设备增量市场逐渐浮出水面。 |