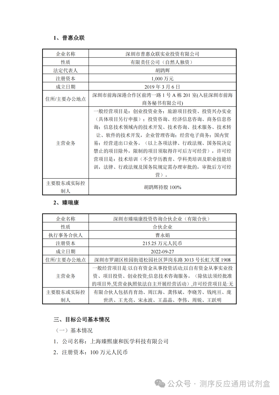
立即注册找回密码

QQ登录

只需一步,快速开始

微信登录

微信扫一扫,快速登录

搜索
小桔灯网 门户 资讯中心 产品杂谈 查看内容

纳米孔测序第一张注册证花落谁家

2024-5-28 15:07| 编辑: 沙糖桔| 查看: 1670| 评论: 0|来源: 测序反应通用试剂盒

摘要: 这也就意味着臻熙对纳米孔的医疗器械注册证是充满信心的。

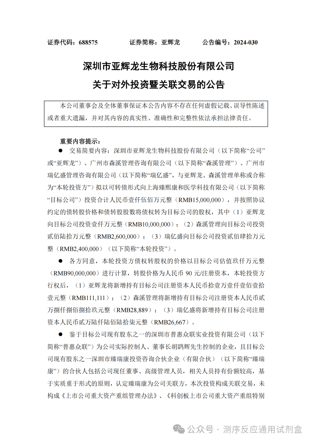
    年5月10日深圳市亚辉龙生物科技股份有限公司(以下简称“亚辉龙”)宣布,即将开启一项重要的对外投资计划,以进一步拓展公司在分子诊断领域的业务布局。

【投资概览】

投资对象:上海臻熙康和医学科技有限公司(以下简称“目标公司”)。

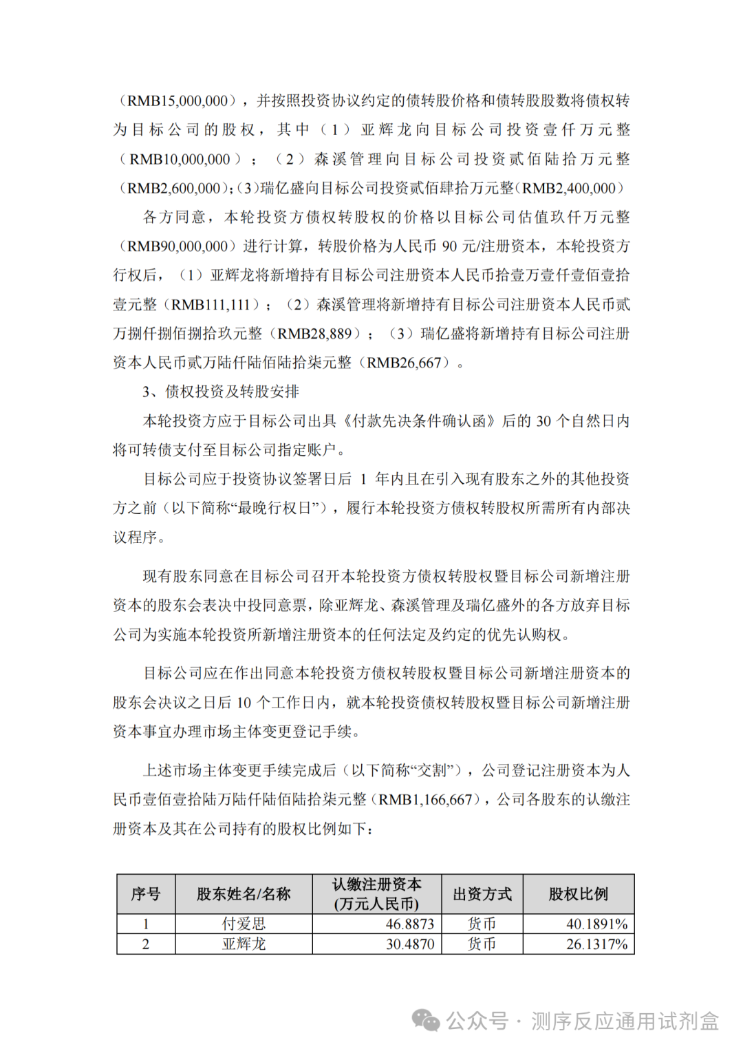
投资形式:通过可转债形式,合计投资金额为人民币1500万元。

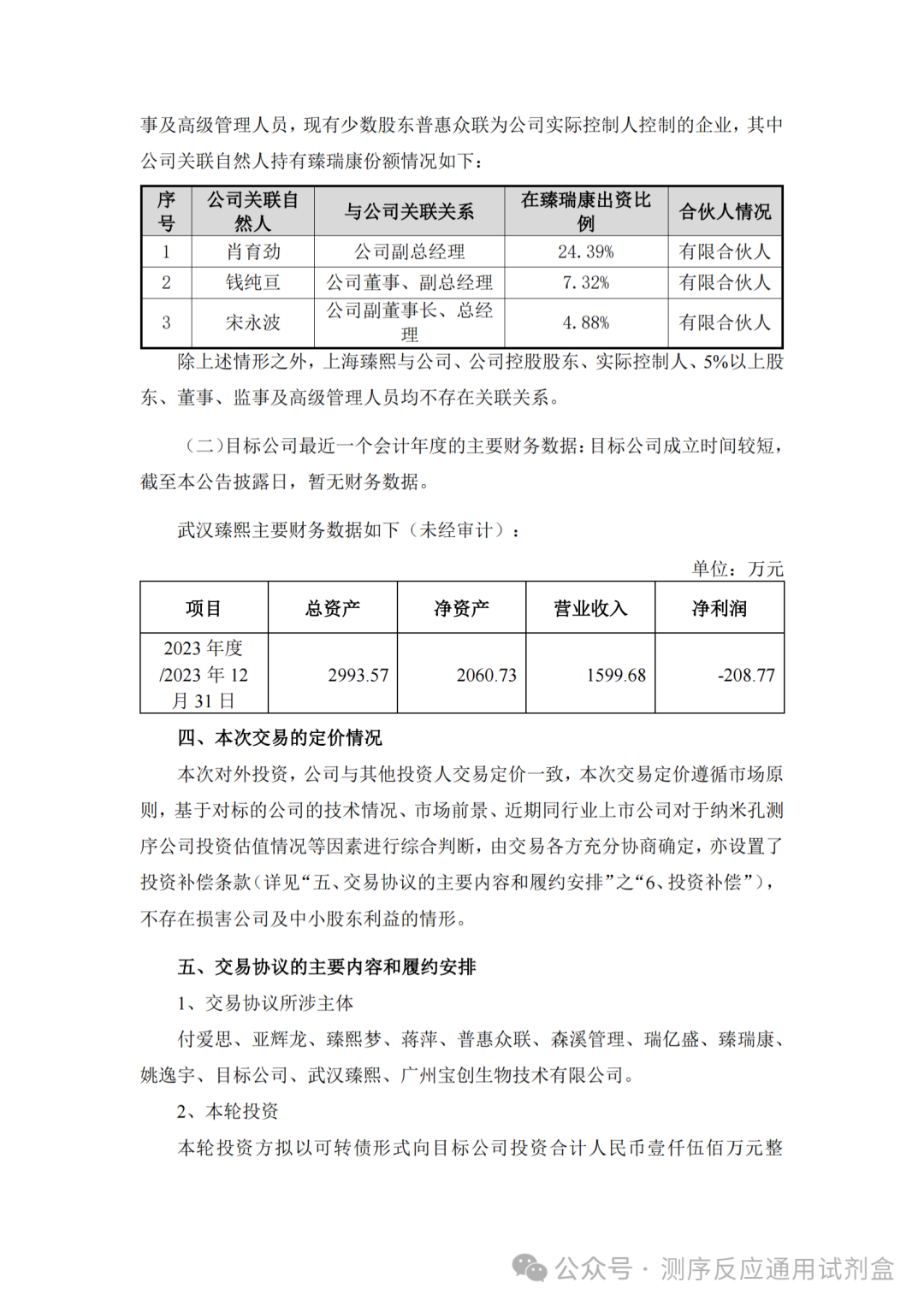
投资主体:亚辉龙、广州市森溪管理咨询有限公司、广州市瑞亿盛管理咨询有限公司。

其中有一条信息值得关注

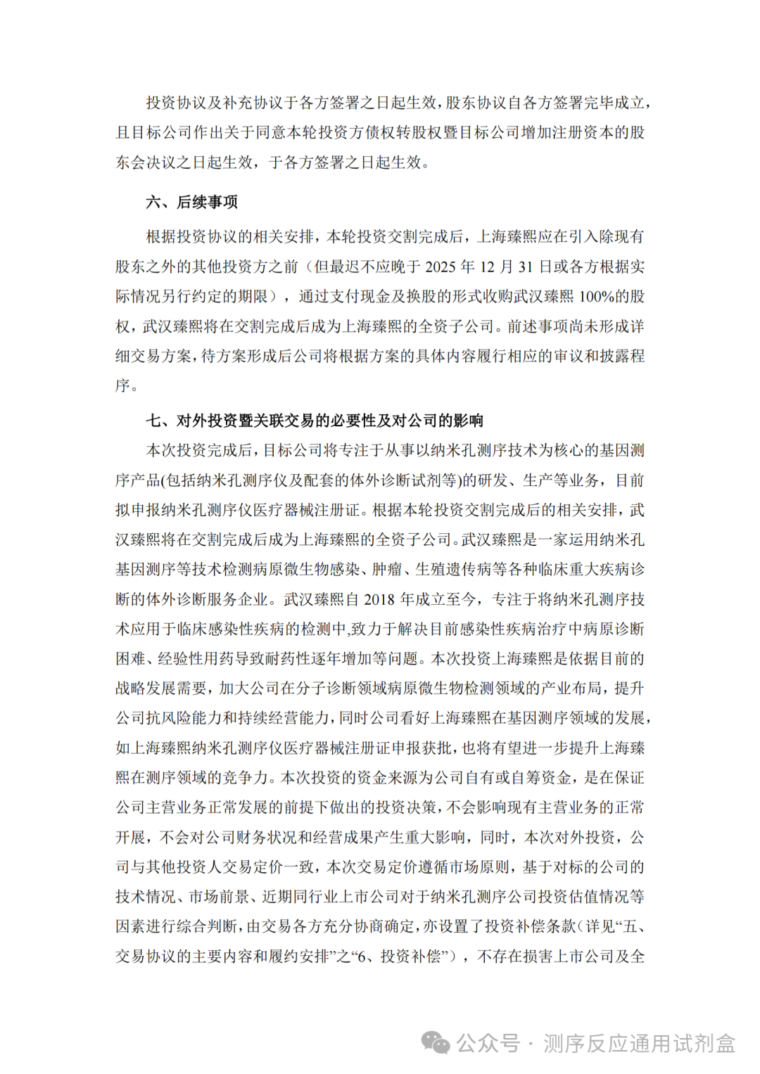
2025 年 12 月 31 日前,如上海臻熙未获得纳米孔测序仪医疗器械注册证的,

    上海臻熙/武汉臻熙应当连带地向亚辉龙、森溪管理、瑞亿盛承担合计 1500 万元的补偿义务,补偿款在前述股东间按其实际向上海臻熙支付的投资款(扣除已被回购的金额)的相对比例分配。

这也就意味着臻熙对纳米孔的医疗器械注册证是充满信心的。

2023年6月的官宣的合作,

来自https://mp.weixin.qq.com/s/Tv-gG5o23WqqwU39NDkm1w

    亚辉龙此次投资,反映了其对分子检测方向的重视和新布局,通过可转债形式的投资,为公司带来了更多的灵活性和选择权,同时也为投资者提供了额外的保障。

    武汉臻熙作为一家专注于临床感染性疾病检测的体外诊断产品应用服务企业,其在纳米孔测序技术方面的应用经验,将为亚辉龙带来宝贵的技术和市场资源。对于三代纳米孔测序技术医疗器械注册证的期待,我认为这是目标公司未来发展的关键。一旦获得注册证,不仅能够为公司带来合法的市场准入资格,也将极大提升公司的市场竞争力和品牌影响力。亚辉龙此次投资,也无疑是看中了这一技术的市场潜力和未来的商业价值。

公告原文:



https://q.stock.sohu.com/newpdf/202458337285.pdf 

声明:
1、凡本网注明“来源:小桔灯网”的所有作品,均为本网合法拥有版权或有权使用的作品,转载需联系授权。
2、凡本网注明“来源:XXX(非小桔灯网)”的作品,均转载自其它媒体,转载目的在于传递更多信息,并不代表本网赞同其观点和对其真实性负责。其版权归原作者所有,如有侵权请联系删除。
3、所有再转载者需自行获得原作者授权并注明来源。

最新评论

关闭

官方推荐 上一条 /3 下一条

客服中心 搜索 洽谈合作
返回顶部