立即注册找回密码

QQ登录

只需一步,快速开始

微信登录

微信扫一扫,快速登录

搜索
小桔灯网 门户 资讯中心 企业动态 查看内容

安图发光占比超一半,海外业务提速!

2024-5-22 14:49| 编辑: 沙糖桔| 查看: 1568| 评论: 0|来源: 财联社,公司公告

摘要: 试剂类产品贡献了安图生物超八成营收,其毛利率也在增加。



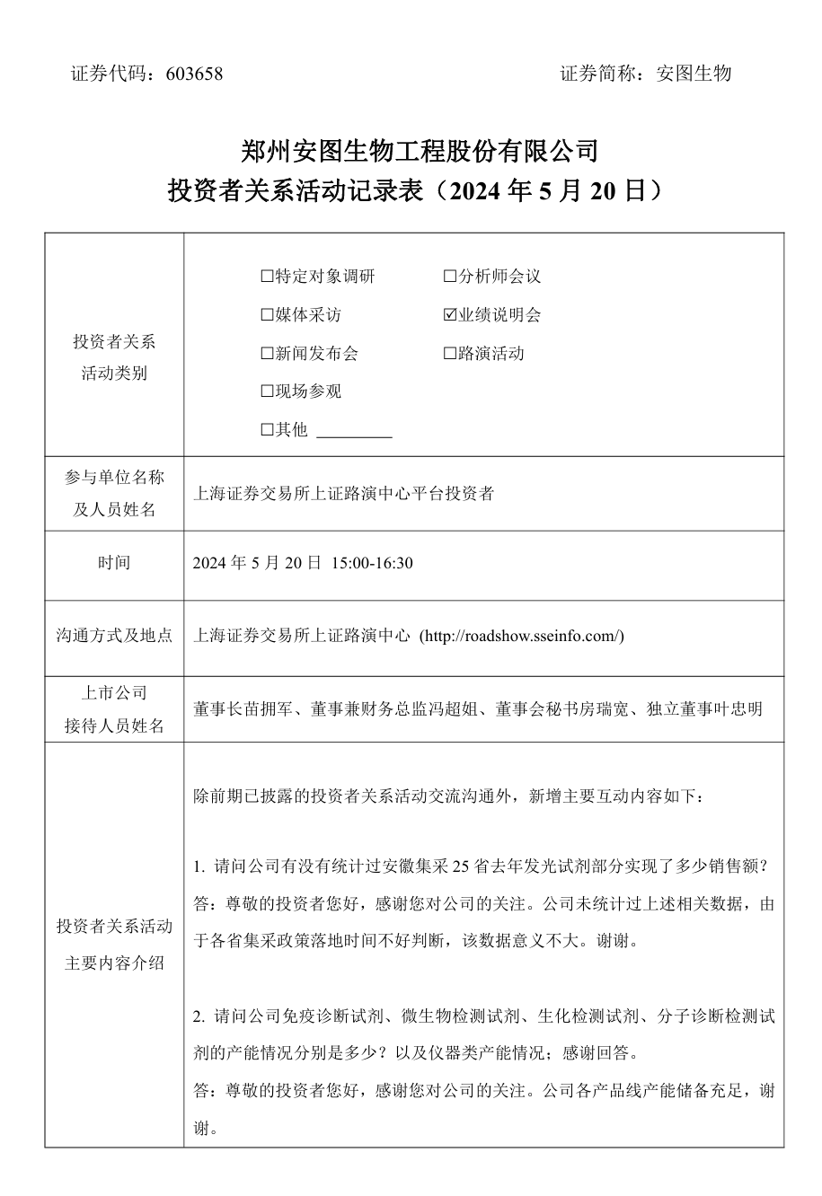
5月20日,郑州安图生物工程股份有限公司通过上海证券交易所上证路演中心平台举行业绩说明会,董事长苗拥军、董事兼财务总监冯超姐、董事会秘书房瑞宽和独立董事叶忠明接待了投资者,并进行了交流。



主要互动问题


  • 安徽集采销售额:公司未统计过相关数据,认为意义不大。

  • 产品线产能:公司各产品线产能储备充足。

  • 在建工程转固时间:预计为募投项目披露的达到预定可使用状态的时间,转固后会增加成本。

  • 海外拓展计划:公司正在加快国际市场拓展,未来海外业务占比会逐步提升。

  • 回购价格和2024年工作重点:回购价格参考了股价情况,重点工作详见2023年年度报告。

  • 分红实施:将在股东大会审议通过后的2个月内实施。

  • 化学发光产品占比:2023年占营业收入约55%。

  • 其他诊断领域增速:微生物、生化、分子诊断板块市场占比低,但分子产线增速很好,未来可期。

  • 库存商品金额占比:2023年底占比为43.32%,为常规备货,与同行业公司无较大差异。

  • 仪器销售量:2023年A6000约400台,A2000约800台。

  • 集采销售价格:集采实施后价格会下降,但销售量预计增长。

  • 2024年一季度化学发光试剂业务增速:接近17%。

  • A6000销售装机情况:一季度装机150多台,年度目标700台。

  • 集采销售占比:2023年数据未统计,预计全国性集采是大概率事件,安徽集采落地对公司有正向影响。

  • 试剂类产品和仪器类产品占比:2023年试剂类产品占比约86%,仪器类约10.85%,预计试剂产品占比会提升。


  • 核心内容摘要

试剂类产品贡献了安图生物超八成营收,其毛利率也在增加。在今日举行的业绩说明会中,公司财务总监冯超姐直言,未来试剂产品占比会有所提升。


此外,公司董事长苗拥军对分子、微生物等板块业务增速做出了预测,而随着集采逐渐成为行业发展趋势,公司董秘房瑞宽认为,全国性的集采会是大概率的事,安徽集采落地对公司有正向影响。其次,相关仪器销量和海外拓展计划也是投资者所关注的话题。


据悉,安图生物主要从事体外诊断试剂和仪器的研发、制造、整合及服务,产品包括免疫、微生物、生化、分子、凝血等检测领域。针对仪器和试剂产能的问题,冯超姐回应称,公司各产品线产能储备充足,此外并未做更详细的说明。


年报显示,2023年,公司试剂类产品营收为38.15亿元,同比增加8.06%,毛利率同比增加4.36个百分点;仪器类产品营收为4.82亿元,同比下降32.99%,毛利率同比减少3.18个百分点。


从细分领域看,体外诊断按照检测方法分类主要包含免疫诊断、生化诊断、微生物、分子诊断、血液学诊断、POCT 等几大方面。苗拥军表示,公司微生物、生化、分子等板块的市场占比相较化学发光板块低很多。生化板块本身国产化程度较高,新增市场空间较小;微生物的增速在今年会有所提升;分子产线目前增速很好,对公司整体增速影响较小,但未来可期。


近年来体外诊断领域的带量集采、阳光采购、DRG等医改政策陆续落地,体外诊断试剂集采成为行业重要的发展趋势。今日国家医疗保障局办公室下发关于加强区域协同,做好2024年医药集中采购提质扩面的通知,称将聚焦重点领域,积极推进2024年集采扩面,深入推进高值医用耗材集中采购,在国家医保局重点指导的全国联采工作中提到了安徽牵头开展肿瘤标志物等体外诊断试剂联盟采购。


2023年12月8日,安徽省牵头的25省体外诊断联盟集采结果公布,据安徽省医保局统计,本次集采企业报价平均降幅为53.9%,预计年节省采购金额近60亿元。其中传染病八项(化学发光法)最高降幅65.2%,最低降幅50.01%,平均降幅54.14%。其中,雅培、罗氏等进口企业以及迈瑞、安图、新产业等国内龙头企业均以高于50%的降幅全部拟中选。


房瑞宽表示,2023年集采的销售占比数据未统计,预计全国性的集采会是大概率的事情,安徽集采落地会对公司产生正向影响。此外,其补充说明,集采实施后,相对于原有的销售价格会有一定程度的下降,但在销售量上应该实现更多的增长。


而在仪器领域,年报显示,2023年公司仪器类产品销售量为2114台,全自动磁微粒化学发光免疫检测系统多款仪器中,目前A2000Plus、A1000、A1000S、A6000已获医疗器械注册证,据苗拥军透露,2023年度,公司A6000装机约400台,A2000装机约800台。此外,今年一季度A6000的装机数量为150多台,年度装机目标为700台。


在海外拓展计划方面,安图生物方面在回答投资者提问时表示,公司正加快国际市场拓展步伐,推动产品市场准入、营销及服务本土化等方面工作,已有在部分国家或地区建立海外子公司的相关规划,未来海外业务占比会逐步提升。


公告原文


声明:
1、凡本网注明“来源:小桔灯网”的所有作品,均为本网合法拥有版权或有权使用的作品,转载需联系授权。
2、凡本网注明“来源:XXX(非小桔灯网)”的作品,均转载自其它媒体,转载目的在于传递更多信息,并不代表本网赞同其观点和对其真实性负责。其版权归原作者所有,如有侵权请联系删除。
3、所有再转载者需自行获得原作者授权并注明来源。

最新评论

关闭

官方推荐 上一条 /3 下一条

客服中心 搜索 洽谈合作
返回顶部