立即注册找回密码

QQ登录

只需一步,快速开始

微信登录

微信扫一扫,快速登录

搜索
小桔灯网 门户 资讯中心 企业动态 查看内容

IVD上市大企,AD检测重大战略合作!

2024-5-11 15:43| 编辑: 鹏哥| 查看: 1577| 评论: 0|来源: 每日经济新闻

摘要: 双方将共同探讨、推进AD血检产品在我国部分省市区域的筛查项目推广

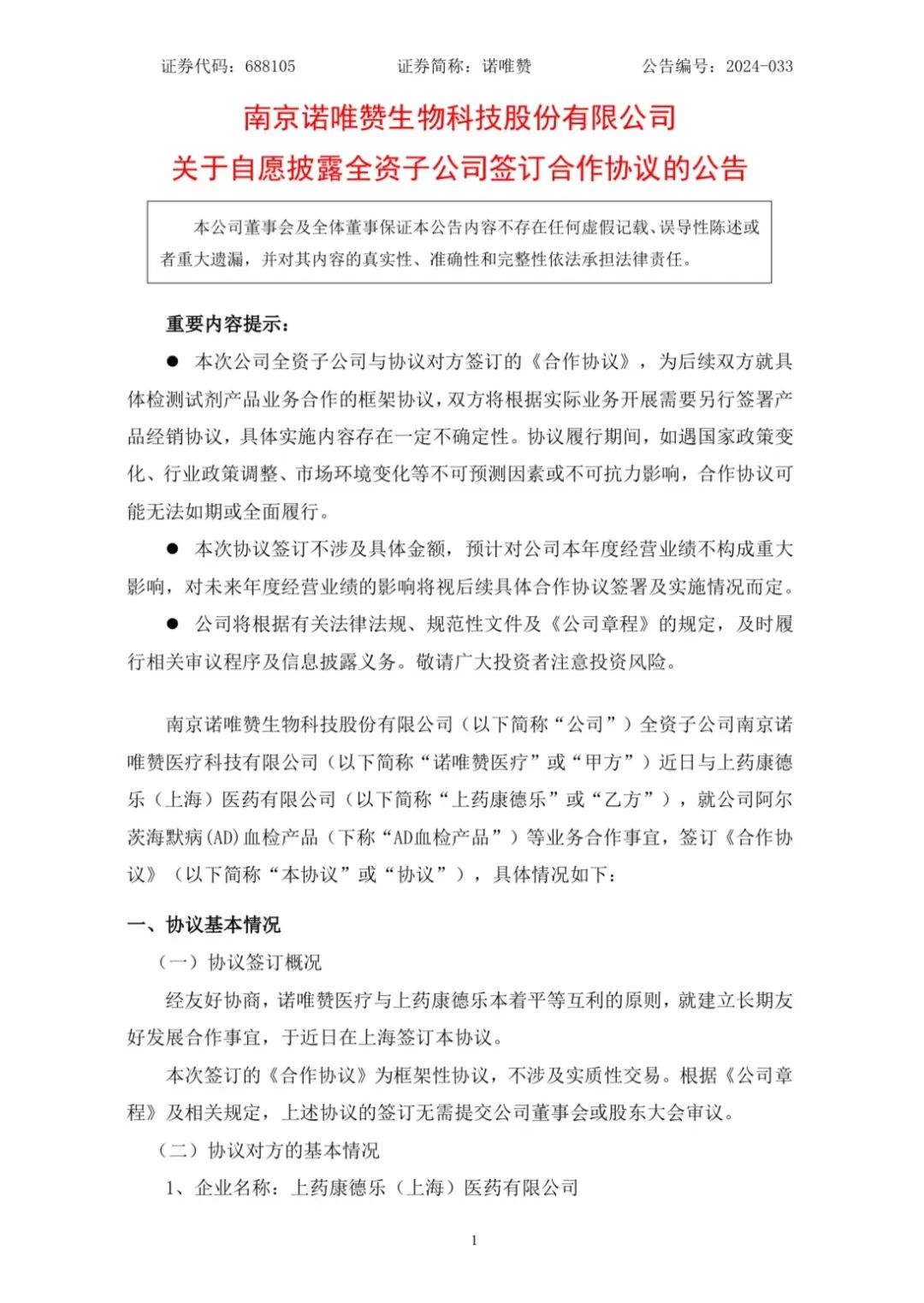
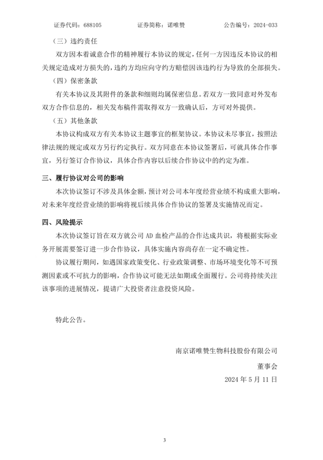
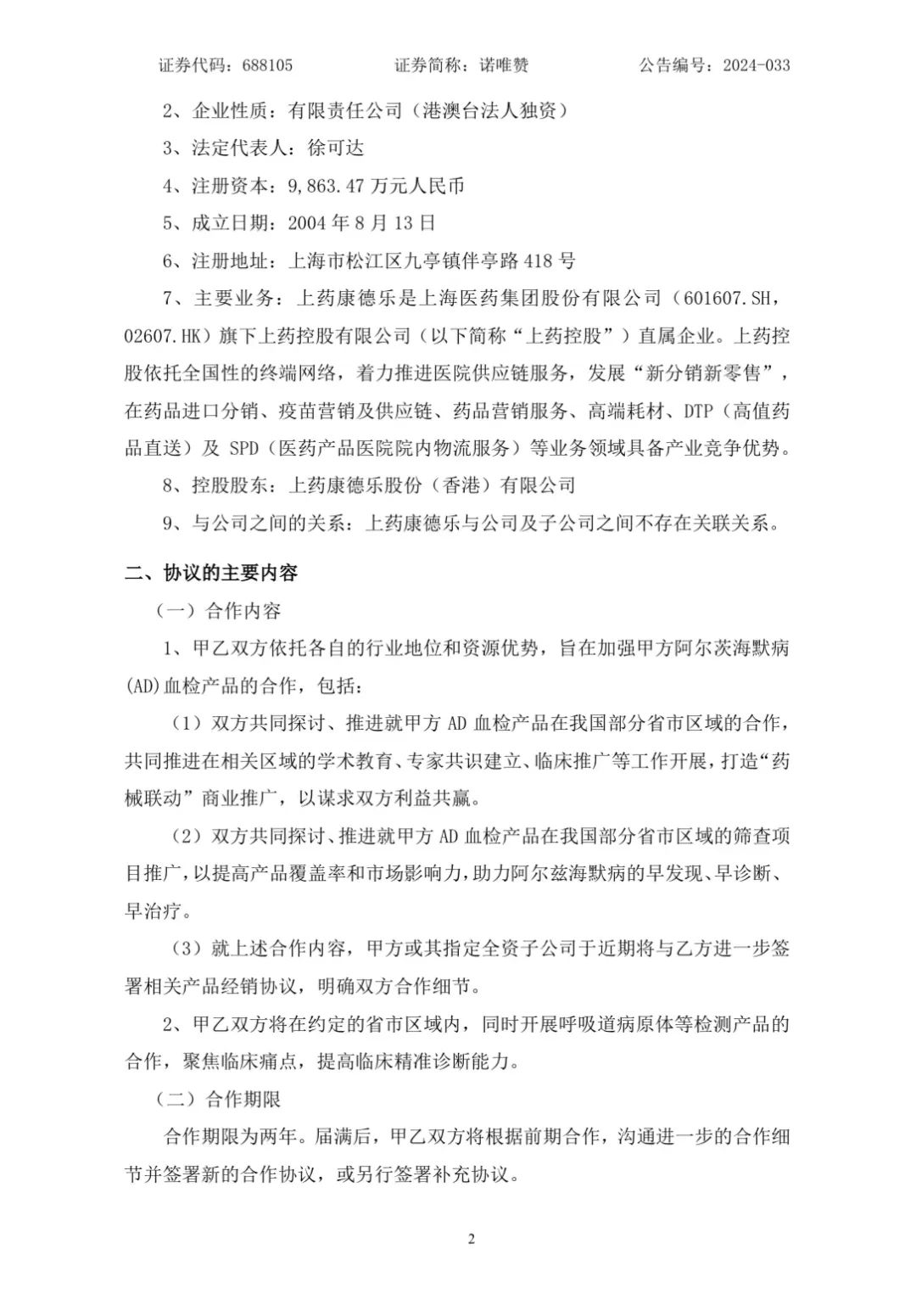
5月10日,诺唯赞公告,近日与上药康德乐(上海)医药有限公司,就公司阿尔茨海默病(AD)血检产品等业务合作事宜,签订《合作协议》。


其公告如下:


图片

图片

图片

声明:
1、凡本网注明“来源:小桔灯网”的所有作品,均为本网合法拥有版权或有权使用的作品,转载需联系授权。
2、凡本网注明“来源:XXX(非小桔灯网)”的作品,均转载自其它媒体,转载目的在于传递更多信息,并不代表本网赞同其观点和对其真实性负责。其版权归原作者所有,如有侵权请联系删除。
3、所有再转载者需自行获得原作者授权并注明来源。

最新评论

关闭

官方推荐 上一条 /3 下一条

客服中心 搜索 洽谈合作
返回顶部