立即注册找回密码

QQ登录

只需一步,快速开始

微信登录

微信扫一扫,快速登录

搜索
小桔灯网 门户 资讯中心 国内新闻 查看内容

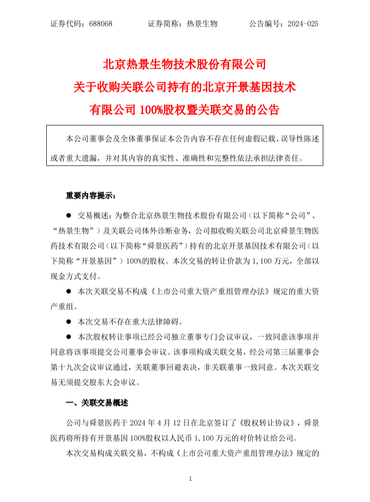
热景生物新动作!拟1100万完成IVD企业大并购

2024-4-16 14:33| 编辑: 鹏哥| 查看: 1520| 评论: 0|来源: 热景生物公告

摘要: 本次交易可使得公司完全具备从体外诊断上游关键生物活性原料到体外诊断试剂及仪器研发、生产、销售的全产业链业务。

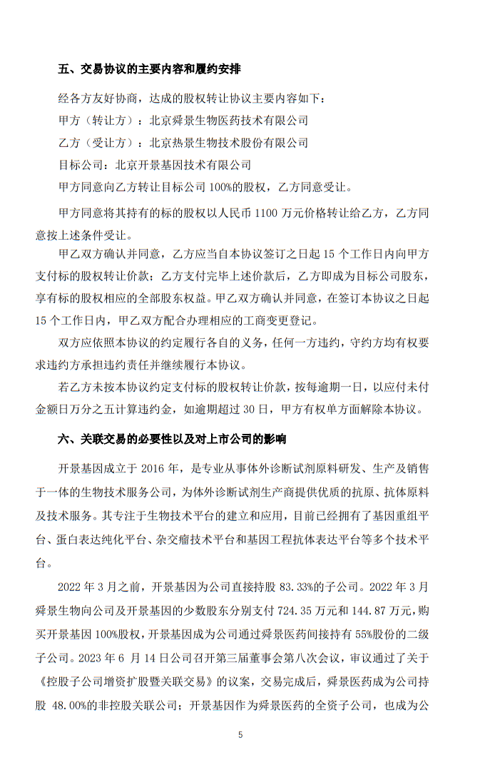
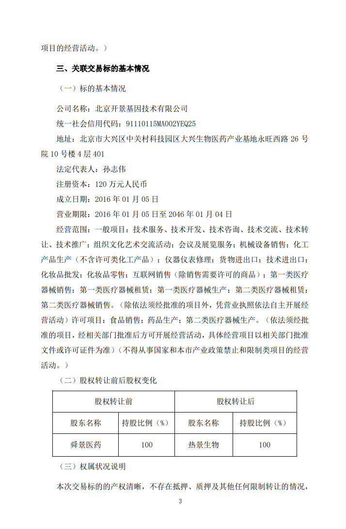
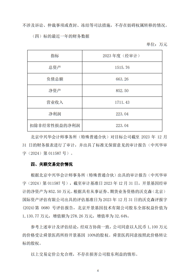
4月15日晚间,热景生物(688068)发布公告称,为整合公司及关联公司体外诊断业务,公司拟收购关联公司舜景医药持有的开景基因100%的股权。本次交易的转让价款为1100万元,全部以现金方式支付。本次交易可使得公司完全具备从体外诊断上游关键生物活性原料到体外诊断试剂及仪器研发、生产、销售的全产业链业务。



开景基因成立于2016年,是专业从事体外诊断试剂原料研发、生产及销售于一体的生物技术服务公司。热景生物表示,本次交易可优化公司业务结构,有助于统一整合公司及关联公司体外诊断业务,使得公司完全具备从体外诊断上游关键生物活性原料到体外诊断试剂及仪器研发、生产、销售的全产业链业务,有助于公司进一步聚焦发展主业,符合公司实际经营和稳健发展需要。


附全文:




声明:
1、凡本网注明“来源:小桔灯网”的所有作品,均为本网合法拥有版权或有权使用的作品,转载需联系授权。
2、凡本网注明“来源:XXX(非小桔灯网)”的作品,均转载自其它媒体,转载目的在于传递更多信息,并不代表本网赞同其观点和对其真实性负责。其版权归原作者所有,如有侵权请联系删除。
3、所有再转载者需自行获得原作者授权并注明来源。

最新评论

关闭

官方推荐 上一条 /3 下一条

客服中心 搜索 洽谈合作
返回顶部