立即注册找回密码

QQ登录

只需一步,快速开始

微信登录

微信扫一扫,快速登录

搜索
小桔灯网 门户 资讯中心 国内新闻 查看内容

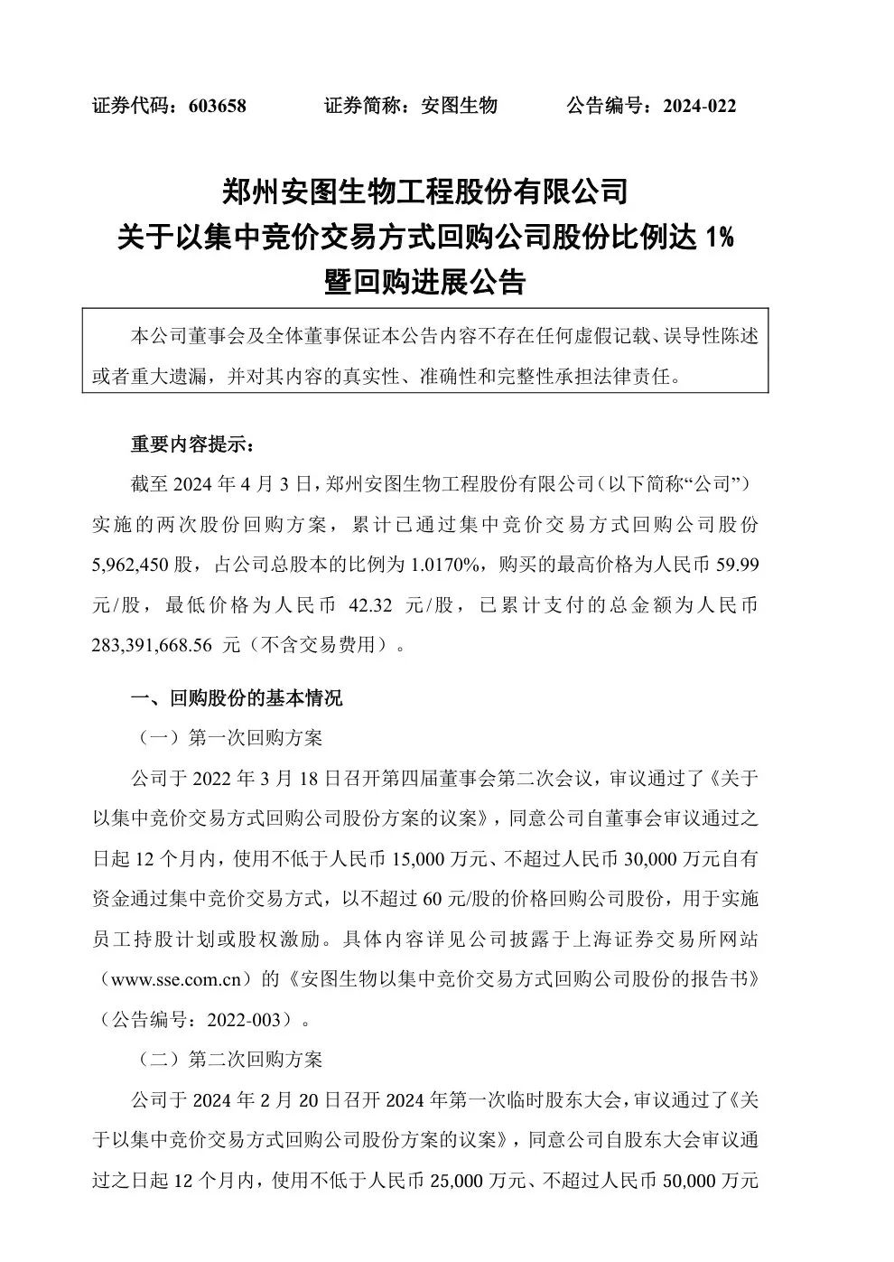
2.8亿!安图生物回购!

2024-4-9 15:05| 编辑: 鹏哥| 查看: 1351| 评论: 0|来源: 安图生物公告、IVD快讯

摘要: 累计已支付的总金额为283,391,668.56元(不含交易费用)。

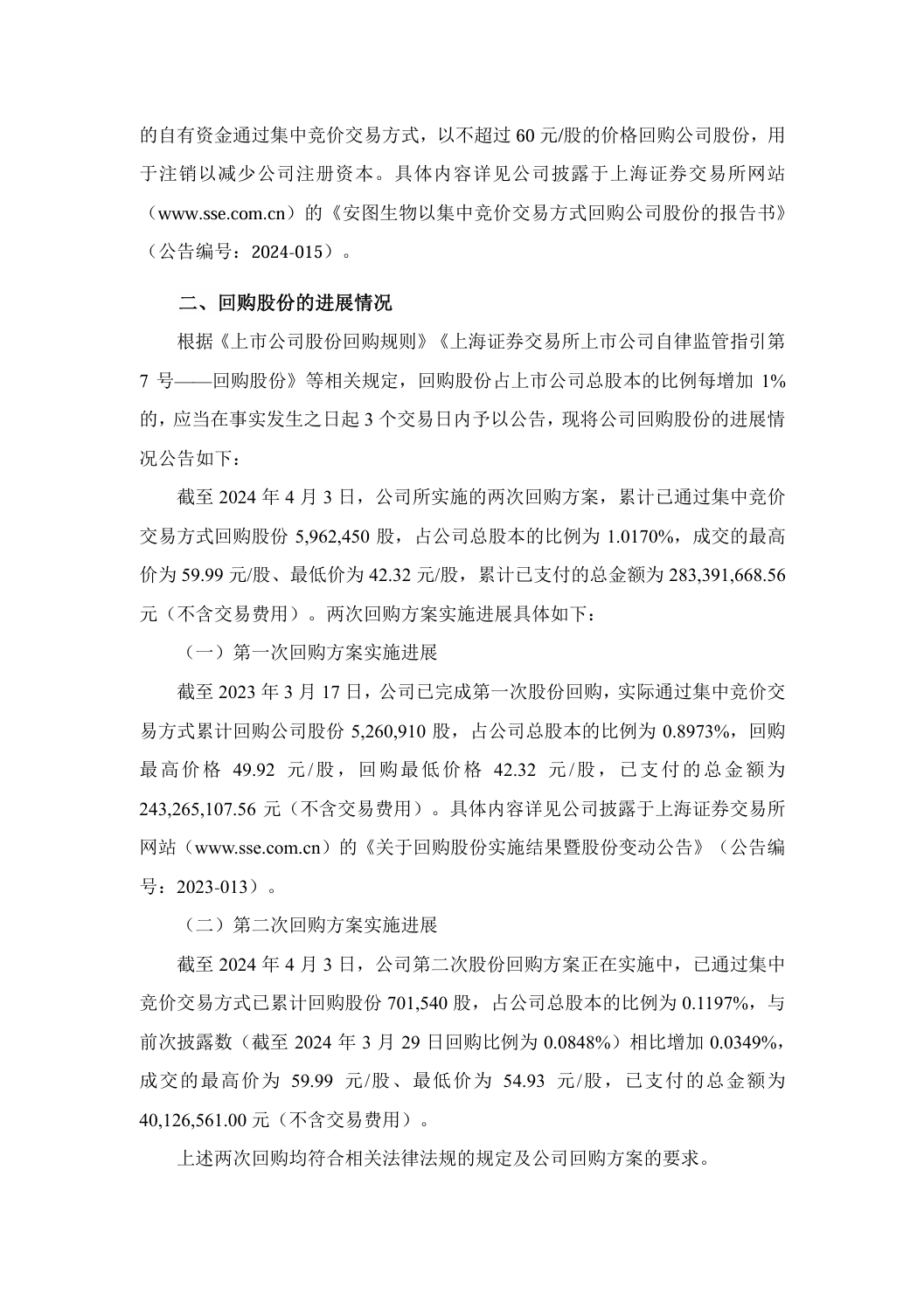
安图生物4月8日发布公告,截至2024年4月3日,公司所实施的两次回购方案,累计已通过集中竞价交易方式回购股份5,962,450股,占公司总股本的比例为1.0170%,成交的最高价为59.99元/股、最低价为42.32元/股,累计已支付的总金额为283,391,668.56元(不含交易费用)。


图片


图片

图片

声明:
1、凡本网注明“来源:小桔灯网”的所有作品,均为本网合法拥有版权或有权使用的作品,转载需联系授权。
2、凡本网注明“来源:XXX(非小桔灯网)”的作品,均转载自其它媒体,转载目的在于传递更多信息,并不代表本网赞同其观点和对其真实性负责。其版权归原作者所有,如有侵权请联系删除。
3、所有再转载者需自行获得原作者授权并注明来源。

最新评论

关闭

官方推荐 上一条 /3 下一条

客服中心 搜索 洽谈合作
返回顶部