立即注册找回密码

QQ登录

只需一步,快速开始

微信登录

微信扫一扫,快速登录

搜索
小桔灯网 门户 资讯中心 企业动态 查看内容

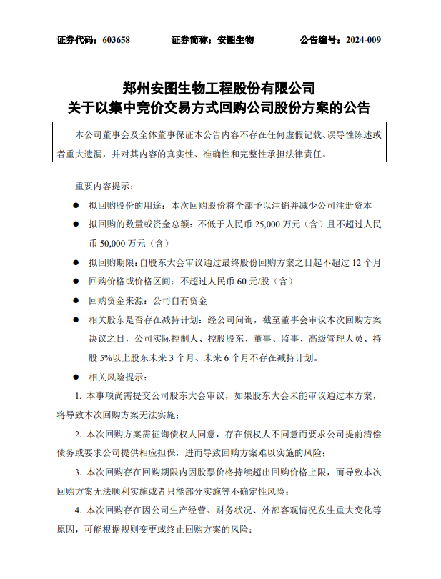
安图,大涨!

2024-1-31 16:09| 编辑: 沙糖桔| 查看: 2266| 评论: 0|来源: 体外诊断价值圈

摘要: 全部予以注销并减少公司注册资本


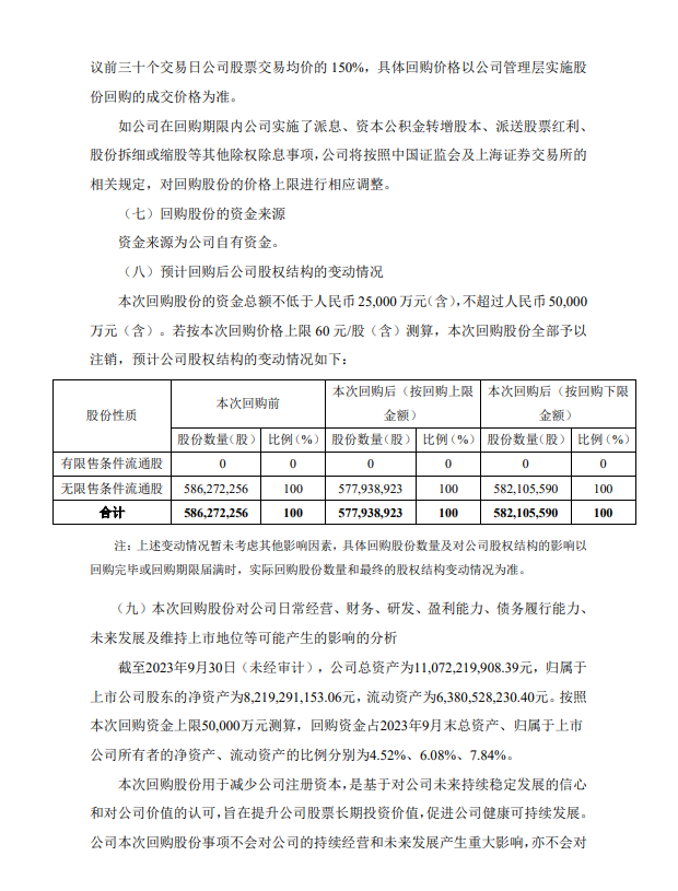
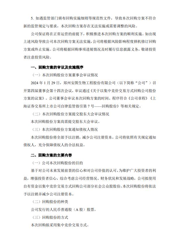
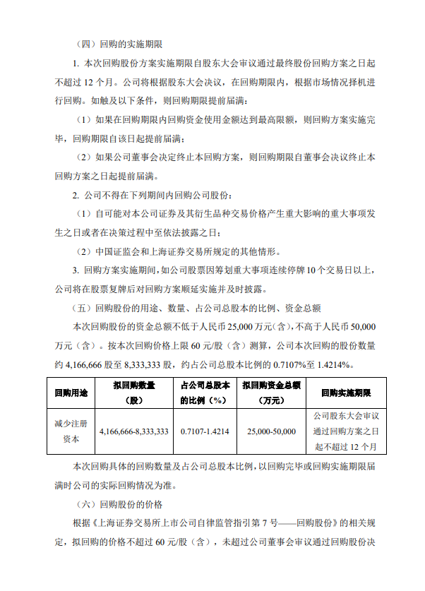
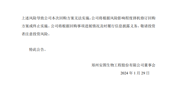
1月29日晚间,安图生物公告称,拟以2.5亿元-5亿元回购股份,全部予以注销并减少公司注册资本,回购价格不超过60元/股。


公司表示,基于对公司未来发展前景的信心和对公司价值的认可,为维护广大投资者的利益,增强投资者信心,综合考虑公司经营情况、财务状况和发展战略公司拟使用自有资金以集中竞价交易方式回购公司部分社会公众股股份,本次回购股份将依法予以注销并减少公司注册资本。


根据安图生物最新收盘价显示,其半日市值上涨约18个亿!计算公式为(今49.19-昨46.13)*总股本5.863亿=17.94亿元





具体公告内容如下:



来源:东方财富网、安图生物公告、体外诊断网。

声明:
1、凡本网注明“来源:小桔灯网”的所有作品,均为本网合法拥有版权或有权使用的作品,转载需联系授权。
2、凡本网注明“来源:XXX(非小桔灯网)”的作品,均转载自其它媒体,转载目的在于传递更多信息,并不代表本网赞同其观点和对其真实性负责。其版权归原作者所有,如有侵权请联系删除。
3、所有再转载者需自行获得原作者授权并注明来源。

最新评论

关闭

官方推荐 上一条 /3 下一条

客服中心 搜索 洽谈合作
返回顶部