立即注册找回密码

QQ登录

只需一步,快速开始

微信登录

微信扫一扫,快速登录

搜索
小桔灯网 门户 资讯中心 肿瘤诊疗 查看内容

肿瘤“吹哨人”--循环肿瘤细胞(CTC)检测

2024-1-29 14:50| 编辑: 沙糖桔| 查看: 2318| 评论: 0|来源: 基因谷

摘要: CTC检测通过捕捉检测外周血中衡量存在的CTC


- 科 普 天 地 -

肿瘤“吹哨人”--

循环肿瘤细胞检测

      循环肿瘤细胞(CTC,Circulating Tumor Cell)是由实体肿瘤病灶脱落释放进入外周血循环中的肿瘤细胞, 是导至肿瘤转移的关键因素。大部分CTC在进入外周血后发生凋亡或被吞噬,少数能够逃逸并锚着发展成为转移灶,增加恶性肿瘤患者死亡风险。

      CTC检测通过捕捉检测外周血中衡量存在的CTC,监测CTC类型和数量变化的趋势,以便实时监测肿瘤动态、评估治疗效果,实现实时个体治疗



01

CTC的分类


      大量研究表明,CTC以不同形态存在于外周血中,既有游离的单个CTC,也有聚集成团的细胞团(CTM,Circulating Tumor Microemboli)。肿瘤细胞在进入外周血循环的过程中会发生上皮-间质转变(EMT,Epithelial Mesenchymal Transition),故CTC存在不同类型,包括上皮细胞表型、间质细胞表型和上皮细胞与间质细胞混合表型。CTM和间质细胞表型CTC具有更强的转移潜能。




02

CTC的临床应用


早期筛查


      相关研究表明,当大多数实体肿瘤1mm时,在影像学手段还未能检测出原发灶之前,就已经有肿瘤细胞进入血液形成CTC。CTC可早于影像学提示肿瘤发生,对肿瘤早期筛查具有重要临床价值。


辅助诊断


      对于影像学、病理学和血清肿瘤标志物无法判断的疾病情况,CTC检测能够帮助临床对患者疾病状态做出更准确判断。


预后评估


      大量研究表明,CTC是常见高发实体肿瘤预后评估独立预测因子,可对生存期进行预测。


疗效监测

      传统疗效评估一般通过影像学检查肿瘤大小实现,而通过比较患者治疗前后血液中CTC数量变化,可以监测肿瘤的细微改变,可比传统影像学检查更早地判断治疗方案的效果。


复发转移监测


      传统的监测手段如影像学检查无法及时发现或预测肿瘤的复发转移。CTC实时动态反映肿瘤的发展变化,可早于影像学预警肿瘤的转移和复发风险。且CTC检测可根据需要随时进行,达到实时监测肿瘤动态的目的。






03

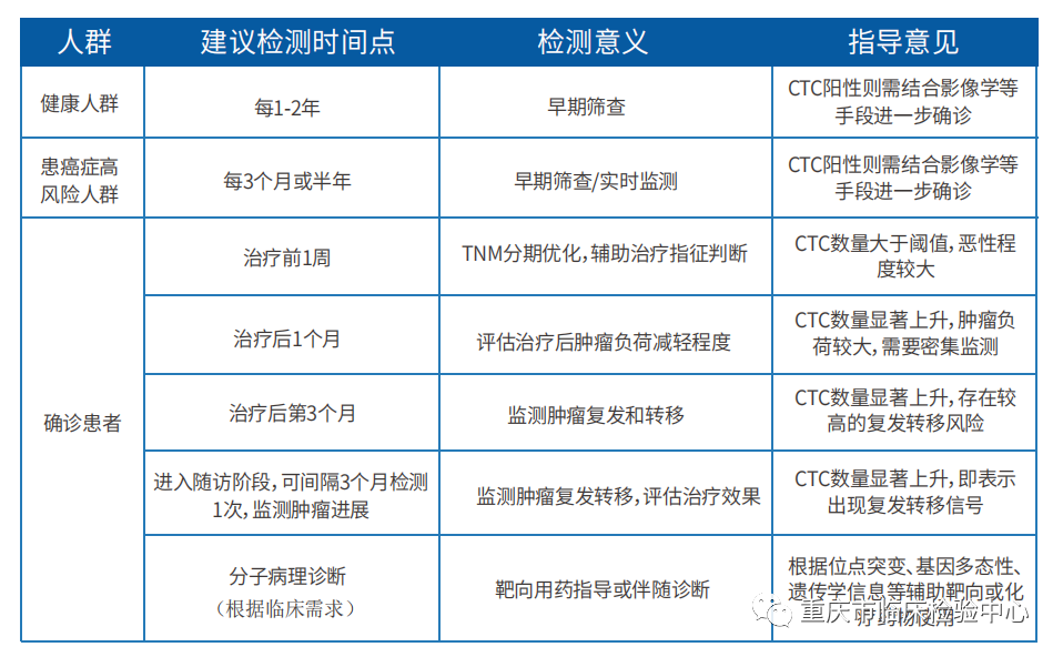
不同人群的CTC检测时间表

供稿:刘双,郭元元

声明:
1、凡本网注明“来源:小桔灯网”的所有作品,均为本网合法拥有版权或有权使用的作品,转载需联系授权。
2、凡本网注明“来源:XXX(非小桔灯网)”的作品,均转载自其它媒体,转载目的在于传递更多信息,并不代表本网赞同其观点和对其真实性负责。其版权归原作者所有,如有侵权请联系删除。
3、所有再转载者需自行获得原作者授权并注明来源。

最新评论

关闭

官方推荐 上一条 /3 下一条

客服中心 搜索 洽谈合作
返回顶部